Suppr超能文献

基于癌症相关成纤维细胞特征的局部晚期直肠癌患者预后模型及免疫图谱

The prognostic model and immune landscape based on cancer-associated fibroblast features for patients with locally advanced rectal cancer.

作者信息

Cai Huajun, Lin Yijuan, Wu Yong, Wang Ye, Li Shoufeng, Zhang Yiyi, Zhuang Jinfu, Liu Xing, Guan Guoxian

机构信息

Department of Colorectal Surgery, The First Affiliated Hospital of Fujian Medical University, Fuzhou, China.

Department of Gastroenterology, The First Affiliated Hospital of Fujian Medical University, Fuzhou, China.

出版信息

Heliyon. 2024 Mar 26;10(7):e28673. doi: 10.1016/j.heliyon.2024.e28673. eCollection 2024 Apr 15.

Abstract

BACKGROUND

This study aimed to construct a nomogram based on CAF features to predict the cancer-specific survival (CSS) rates of locally advanced rectal cancer (LARC) patients.

METHODS

The EPIC algorithm was employed to calculate the proportion of CAFs. based on the differentially expressed genes between the high and low CAF proportion subgroups, prognostic genes were identified via LASSO and Cox regression analyses. They were then used to construct a prognostic risk signature. Moreover, the GSE39582 and GGSE38832 datasets were used for external validation. Lastly, the level of immune infiltration was evaluated using ssGSEA, ESTIMATE, CIBERSORTx, and TIMER.

RESULTS

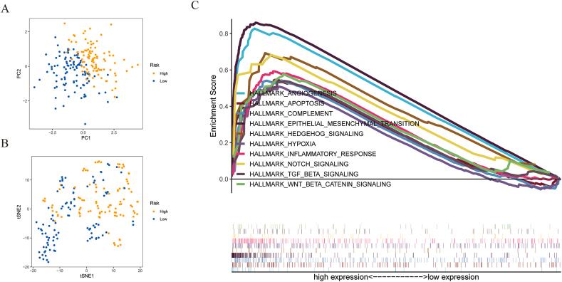
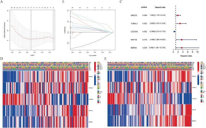
A higher level of CAF infiltration was associated with a worse prognosis. Additionally, the number of metastasized lymph nodes and distant metastases, as well as the level of immune infiltration were higher in the high CAF proportion subgroup. Five prognostic genes (SMOC2, TUBAL3, C2CD4A, MAP1B, BMP8A) were identified and subsequently incorporated into the prognostic risk signature to predict the 1-, 3-, and 5-year CSS rates in the training and validation sets. Differences in survival rates were also determined in the external validation cohort. Furthermore, independent prognostic factors, including TNM stage and risk score, were combined to established a nomogram. Notably, our results revealed that the proportions of macrophages and neutrophils and the levels of cytokines secreted by M2 macrophages were higher in the high-risk subgroup. Finally, the prognostic genes were significantly associated with the level of immune cell infiltration.

CONCLUSION

Herein, a nomogram based on CAF features was developed to predict the CSS rate of LARC patients. The risk model was capable of reflecting differences in the level of immune cell infiltration.

摘要

背景

本研究旨在构建基于癌相关成纤维细胞(CAF)特征的列线图,以预测局部晚期直肠癌(LARC)患者的癌症特异性生存率(CSS)。

方法

采用EPIC算法计算CAF的比例。基于高、低CAF比例亚组之间的差异表达基因,通过LASSO和Cox回归分析鉴定预后基因。然后将它们用于构建预后风险特征。此外,使用GSE39582和GGSE38832数据集进行外部验证。最后,使用单样本基因集富集分析(ssGSEA)、ESTIMATE、CIBERSORTx和TIMER评估免疫浸润水平。

结果

较高水平的CAF浸润与较差的预后相关。此外,高CAF比例亚组的转移淋巴结数量和远处转移以及免疫浸润水平更高。鉴定出五个预后基因(SMOC2、TUBAL3、C2CD4A、MAP1B、BMP8A),随后将其纳入预后风险特征以预测训练集和验证集中1年、3年和5年的CSS率。在外部验证队列中也确定了生存率的差异。此外,将包括TNM分期和风险评分在内的独立预后因素相结合,建立了列线图。值得注意的是,我们的结果显示,高风险亚组中巨噬细胞和中性粒细胞的比例以及M2巨噬细胞分泌的细胞因子水平更高。最后,预后基因与免疫细胞浸润水平显著相关。

结论

在此,开发了一种基于CAF特征的列线图来预测LARC患者的CSS率。该风险模型能够反映免疫细胞浸润水平的差异。

https://cdn.ncbi.nlm.nih.gov/pmc/blobs/8024/11000021/215628461fef/gr1.jpg

文献AI研究员

20分钟写一篇综述,助力文献阅读效率提升50倍。

立即体验

用中文搜PubMed

大模型驱动的PubMed中文搜索引擎

马上搜索

文档翻译

学术文献翻译模型,支持多种主流文档格式。

立即体验