Suppr超能文献

盐胁迫下[具体物种]中[基因家族名称]基因家族的全基因组鉴定与表达分析

Genome-Wide Identification and Expression Analysis of the Gene Family in under Salt Stress.

作者信息

Sun Daojin, Xu Jingya, Wang Haoran, Guo Hailin, Chen Yu, Zhang Ling, Li Jianjian, Hao Dongli, Yao Xiang, Li Xiaohui

机构信息

The National Forestry and Grassland Administration Engineering Research Center for Germplasm Innovation and Utilization of Warm-Season Turfgrasses, Institute of Botany, Jiangsu Province and Chinese Academy of Sciences (Nanjing Botanical Garden Mem. Sun Yat-Sen), Nanjing 210014, China.

Jiangsu Key Laboratory for the Research and Utilization of Plant Resources, Institute of Botany, Jiangsu Province and Chinese Academy of Sciences (Nanjing Botanical Garden Mem. Sun Yat-Sen), Nanjing 210014, China.

出版信息

Plants (Basel). 2024 Mar 10;13(6):788. doi: 10.3390/plants13060788.

Abstract

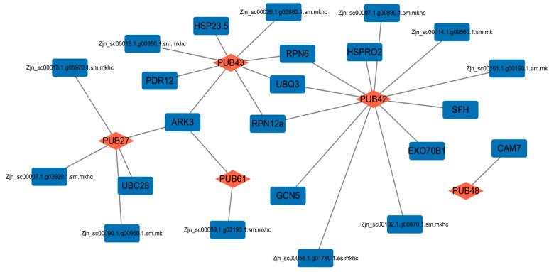
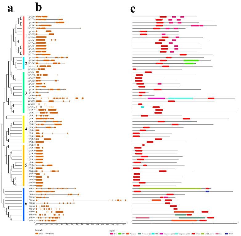
The U-box protein family of ubiquitin ligases is important in the biological processes of plant growth, development, and biotic and abiotic stress responses. Plants in the genus are recognized as excellent warm-season turfgrass species with drought, wear and salt tolerance. In this study, we conducted the genome-wide identification of () genes in based on U-box domain searching. In total, 71 genes were identified, and a protein tree was constructed of AtPUBs, OsPUBs, and ZjPUBs, clustered into five groups. The gene structures, characteristics, -elements and protein interaction prediction network were analyzed. There were mainly ABRE, ERE, MYB and MYC -elements distributed in the promoter regions of . were predicted to interact with PDR1 and EXO70B1, related to the abscisic acid signaling pathway. To better understand the roles of under salt stress, the expression levels of 18 under salt stress were detected using transcriptome data and qRT-PCR analysis, revealing that 16 were upregulated in the roots under salt treatment. This indicates that might participate in the salt stress response. This research provides insight into the gene family and may support the genetic improvement in the molecular breeding of salt-tolerant zoysiagrass varieties.

摘要

泛素连接酶的U-box蛋白家族在植物生长、发育以及生物和非生物胁迫响应的生物学过程中具有重要作用。结缕草属植物被认为是具有耐旱、耐践踏和耐盐性的优良暖季型草坪草种。在本研究中,我们基于U-box结构域搜索对结缕草属中的ZjPUB(U-box蛋白)基因进行了全基因组鉴定。总共鉴定出71个ZjPUB基因,并构建了AtPUBs、OsPUBs和ZjPUBs的蛋白树,分为五组。对基因结构、特征、顺式作用元件和蛋白质相互作用预测网络进行了分析。ZjPUB基因的启动子区域主要分布有ABRE、ERE、MYB和MYC顺式作用元件。预测ZjPUBs与PDR1和EXO70B1相互作用,这与脱落酸信号通路有关。为了更好地了解ZjPUBs在盐胁迫下的作用,利用转录组数据和qRT-PCR分析检测了18个ZjPUB基因在盐胁迫下的表达水平,结果表明16个基因在盐处理下的根中上调表达。这表明ZjPUBs可能参与了结缕草对盐胁迫的响应。本研究为ZjPUB基因家族提供了深入了解,并可能为耐盐结缕草品种分子育种中的遗传改良提供支持。

https://cdn.ncbi.nlm.nih.gov/pmc/blobs/31bd/10974829/739f0d3b1b64/plants-13-00788-g001.jpg

文献AI研究员

20分钟写一篇综述,助力文献阅读效率提升50倍。

立即体验

用中文搜PubMed

大模型驱动的PubMed中文搜索引擎

马上搜索

文档翻译

学术文献翻译模型,支持多种主流文档格式。

立即体验