Suppr超能文献

一种进化上保守的泛素连接酶驱动黄病毒的感染和传播。

An evolutionarily conserved ubiquitin ligase drives infection and transmission of flaviviruses.

机构信息

New Cornerstone Science Laboratory, Tsinghua University-Peking University Joint Center for Life Sciences, School of Basic Medical Sciences, Tsinghua University, Beijing 100084, China.

Institute of Infectious Diseases, Shenzhen Bay Laboratory, Shenzhen 518000, China.

出版信息

Proc Natl Acad Sci U S A. 2024 Apr 16;121(16):e2317978121. doi: 10.1073/pnas.2317978121. Epub 2024 Apr 9.

Abstract

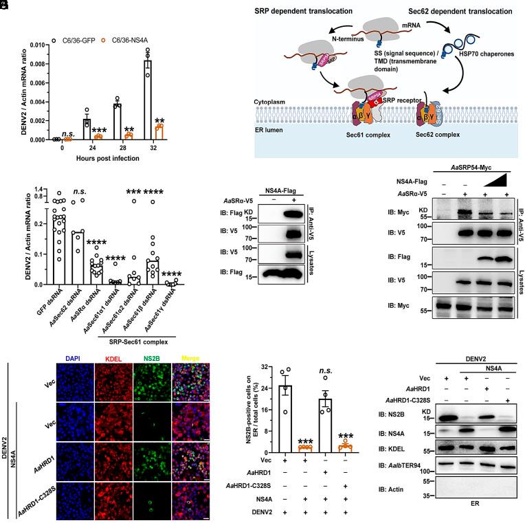
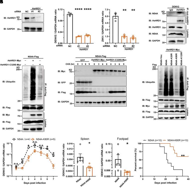
Mosquito-borne flaviviruses such as dengue (DENV) and Zika (ZIKV) cause hundreds of millions of infections annually. The single-stranded RNA genome of flaviviruses is translated into a polyprotein, which is cleaved equally into individual functional proteins. While structural proteins are packaged into progeny virions and released, most of the nonstructural proteins remain intracellular and could become cytotoxic if accumulated over time. However, the mechanism by which nonstructural proteins are maintained at the levels optimal for cellular fitness and viral replication remains unknown. Here, we identified that the ubiquitin E3 ligase HRD1 is essential for flaviviruses infections in both mammalian hosts and mosquitoes. HRD1 directly interacts with flavivirus NS4A and ubiquitylates a conserved lysine residue for ER-associated degradation. This mechanism avoids excessive accumulation of NS4A, which otherwise interrupts the expression of processed flavivirus proteins in the ER. Furthermore, a small-molecule inhibitor of HRD1 named LS-102 effectively interrupts DENV2 infection in both mice and mosquitoes, and significantly disturbs DENV transmission from the infected hosts to mosquitoes owing to reduced viremia. Taken together, this study demonstrates that flaviviruses have evolved a sophisticated mechanism to exploit the ubiquitination system to balance the homeostasis of viral proteins for their own advantage and provides a potential therapeutic target to interrupt flavivirus infection and transmission.

摘要

蚊媒黄病毒(如登革热病毒(DENV)和 Zika 病毒(ZIKV))每年导致数亿例感染。黄病毒的单链 RNA 基因组被翻译为多蛋白,该多蛋白均等切割成多个功能蛋白。虽然结构蛋白被包装到子代病毒粒子中并释放出来,但大多数非结构蛋白仍留在细胞内,如果随着时间的推移积累,可能会产生细胞毒性。然而,非结构蛋白维持在对细胞适应性和病毒复制最佳水平的机制仍然未知。在这里,我们发现泛素 E3 连接酶 HRD1 对于哺乳动物宿主和蚊子中的黄病毒感染都是必需的。HRD1 直接与黄病毒 NS4A 相互作用,并对一个保守赖氨酸残基进行泛素化,从而进行内质网相关降解。该机制避免了 NS4A 的过度积累,否则 NS4A 会中断内质网中加工的黄病毒蛋白的表达。此外,一种名为 LS-102 的 HRD1 小分子抑制剂可有效中断小鼠和蚊子中的 DENV2 感染,并由于病毒血症减少而显著干扰从受感染宿主到蚊子的 DENV 传播。总之,这项研究表明,黄病毒已经进化出一种复杂的机制,利用泛素化系统来平衡病毒蛋白的内稳态,以利于自身的优势,并为中断黄病毒感染和传播提供了一个潜在的治疗靶点。

https://cdn.ncbi.nlm.nih.gov/pmc/blobs/ad93/11032495/7fc5606cbddb/pnas.2317978121fig01.jpg

文献AI研究员

20分钟写一篇综述,助力文献阅读效率提升50倍。

立即体验

用中文搜PubMed

大模型驱动的PubMed中文搜索引擎

马上搜索

文档翻译

学术文献翻译模型,支持多种主流文档格式。

立即体验