Suppr超能文献

Crk4-Cyc4 复合物调控刚地弓形虫 G/M 期转换。

The Crk4-Cyc4 complex regulates G/M transition in Toxoplasma gondii.

机构信息

Division of Infectious Diseases, Department of Internal Medicine, Morsani College of Medicine, University of South Florida, Tampa, FL, 33612, USA.

College of Public Health, University of South Florida, Tampa, FL, 33612, USA.

出版信息

EMBO J. 2024 Jun;43(11):2094-2126. doi: 10.1038/s44318-024-00095-4. Epub 2024 Apr 10.

Abstract

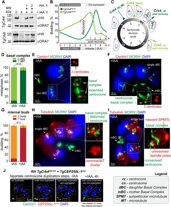
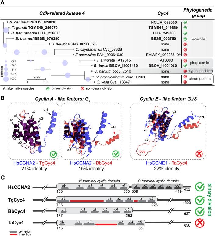
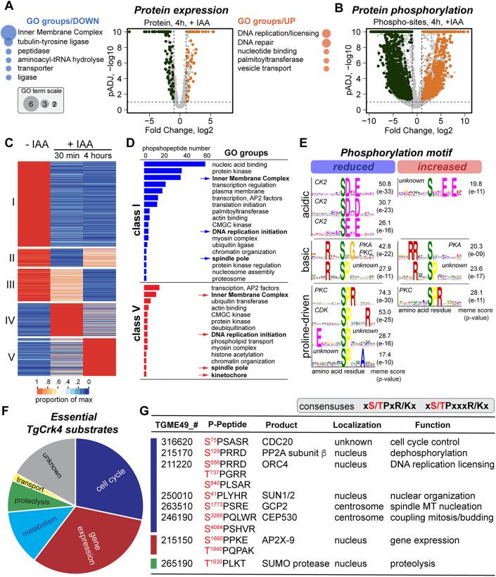
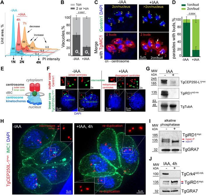
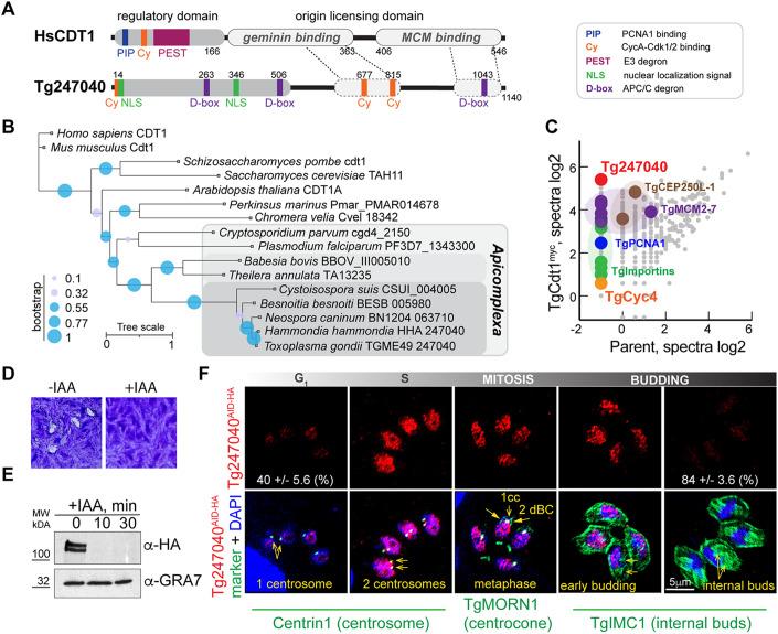
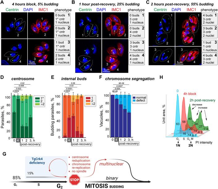
A versatile division of apicomplexan parasites and a dearth of conserved regulators have hindered the progress of apicomplexan cell cycle studies. While most apicomplexans divide in a multinuclear fashion, Toxoplasma gondii tachyzoites divide in the traditional binary mode. We previously identified five Toxoplasma CDK-related kinases (Crk). Here, we investigated TgCrk4 and its cyclin partner TgCyc4. We demonstrated that TgCrk4 regulates conventional G phase processes, such as repression of chromosome rereplication and centrosome reduplication, and acts upstream of the spindle assembly checkpoint. The spatial TgCyc4 dynamics supported the TgCrk4-TgCyc4 complex role in the coordination of chromosome and centrosome cycles. We also identified a dominant TgCrk4-TgCyc4 complex interactor, TgiRD1 protein, related to DNA replication licensing factor CDT1 but played no role in licensing DNA replication in the G phase. Our results showed that TgiRD1 also plays a role in controlling chromosome and centrosome reduplication. Global phosphoproteome analyses identified TgCrk4 substrates, including TgORC4, TgCdc20, TgGCP2, and TgPP2ACA. Importantly, the phylogenetic and structural studies suggest the Crk4-Cyc4 complex is limited to a minor group of the binary dividing apicomplexans.

摘要

多能性的顶复门寄生虫类群和保守调控因子的缺乏阻碍了顶复门细胞周期研究的进展。虽然大多数顶复门生物以多核方式分裂,但刚地弓形虫速殖子以传统的二元模式分裂。我们之前鉴定了五个弓形虫 CDK 相关激酶(Crk)。在这里,我们研究了 TgCrk4 及其细胞周期蛋白伴侣 TgCyc4。我们证明 TgCrk4 调节常规 G 期过程,如抑制染色体重复复制和中心体倍增,并在上游作用于纺锤体组装检查点。时空 TgCyc4 动力学支持 TgCrk4-TgCyc4 复合物在协调染色体和中心体周期中的作用。我们还鉴定了一个显性的 TgCrk4-TgCyc4 复合物相互作用蛋白 TgiRD1 蛋白,与 DNA 复制许可因子 CDT1 相关,但在 G 期的 DNA 复制许可中不起作用。我们的结果表明,TgiRD1 也在控制染色体和中心体倍增中发挥作用。全局磷酸化蛋白质组分析鉴定了 TgCrk4 的底物,包括 TgORC4、TgCdc20、TgGCP2 和 TgPP2ACA。重要的是,系统发育和结构研究表明 Crk4-Cyc4 复合物仅限于少数二元分裂顶复门生物。

https://cdn.ncbi.nlm.nih.gov/pmc/blobs/391b/11148040/33bfb60395f4/44318_2024_95_Fig1_HTML.jpg

文献AI研究员

20分钟写一篇综述,助力文献阅读效率提升50倍。

立即体验

用中文搜PubMed

大模型驱动的PubMed中文搜索引擎

马上搜索

文档翻译

学术文献翻译模型,支持多种主流文档格式。

立即体验