Suppr超能文献

内皮黏蛋白通过与衔接蛋白 2 的相互作用选择性调节血管内皮生长因子受体 2 的内吞作用。

Endomucin selectively regulates vascular endothelial growth factor receptor-2 endocytosis through its interaction with AP2.

机构信息

Schepens Eye Research Institute of Massachusetts Eye and Ear, Boston, MA, USA.

Department of Ophthalmology, Harvard Medical School, Boston, MA, USA.

出版信息

Cell Commun Signal. 2024 Apr 11;22(1):225. doi: 10.1186/s12964-024-01606-w.

Abstract

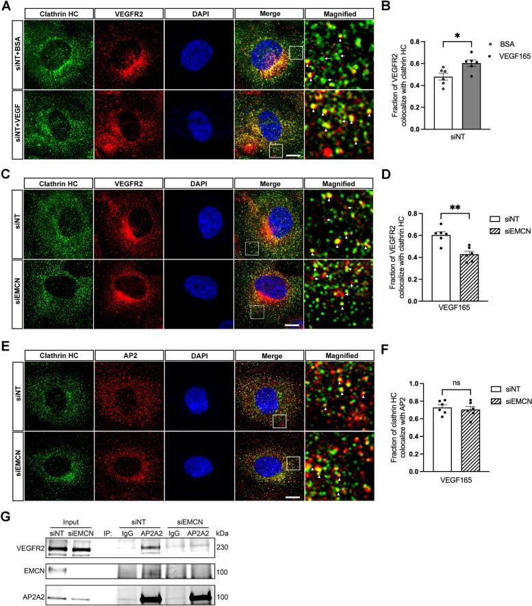
The endothelial glycocalyx, located at the luminal surface of the endothelium, plays an important role in the regulation of leukocyte adhesion, vascular permeability, and vascular homeostasis. Endomucin (EMCN), a component of the endothelial glycocalyx, is a mucin-like transmembrane glycoprotein selectively expressed by venous and capillary endothelium. We have previously shown that knockdown of EMCN impairs retinal vascular development in vivo and vascular endothelial growth factor 165 isoform (VEGF165)-induced cell migration, proliferation, and tube formation by human retinal endothelial cells in vitro and that EMCN is essential for VEGF165-stimulated clathrin-mediated endocytosis and signaling of VEGF receptor 2 (VEGFR2). Clathrin-mediated endocytosis is an essential step in receptor signaling and is of paramount importance for a number of receptors for growth factors involved in angiogenesis. In this study, we further investigated the molecular mechanism underlying EMCN's involvement in the regulation of VEGF-induced endocytosis. In addition, we examined the specificity of EMCN's role in angiogenesis-related cell surface receptor tyrosine kinase endocytosis and signaling. We identified that EMCN interacts with AP2 complex, which is essential for clathrin-mediated endocytosis. Lack of EMCN did not affect clathrin recruitment to the AP2 complex following VEGF stimulation, but it is necessary for the interaction between VEGFR2 and the AP2 complex during endocytosis. EMCN does not inhibit VEGFR1 and FGFR1 internalization or their downstream activities since EMCN interacts with VEGFR2 but not VEGFR1 or FGFR1. Additionally, EMCN also regulates VEGF121-induced VEGFR2 phosphorylation and internalization.

摘要

位于血管内皮细胞腔面的内皮糖萼在调节白细胞黏附、血管通透性和血管稳态方面发挥着重要作用。 内皮糖萼的组成部分之一——内皮黏蛋白(endomucin,EMCN),是一种黏蛋白样跨膜糖蛋白,选择性地表达于静脉和毛细血管内皮。 我们先前的研究表明,EMCN 的敲低会损害体内视网膜血管发育以及体外人视网膜内皮细胞中血管内皮生长因子 165 异构体(VEGF165)诱导的细胞迁移、增殖和管状形成,并且 EMCN 对于 VEGF165 刺激的网格蛋白介导的内吞作用和 VEGF 受体 2(VEGFR2)信号转导是必需的。 网格蛋白介导的内吞作用是受体信号转导的一个基本步骤,对于涉及血管生成的许多生长因子受体的信号转导至关重要。 在这项研究中,我们进一步研究了 EMCN 参与调节 VEGF 诱导的内吞作用的分子机制。 此外,我们还研究了 EMCN 在血管生成相关细胞表面受体酪氨酸激酶内吞作用和信号转导中的作用的特异性。 我们发现 EMCN 与 AP2 复合物相互作用,后者对于网格蛋白介导的内吞作用是必需的。 缺乏 EMCN 不会影响 VEGF 刺激后网格蛋白向 AP2 复合物的募集,但对于内吞作用过程中 VEGFR2 与 AP2 复合物的相互作用是必需的。 EMCN 不抑制 VEGFR1 和 FGFR1 的内化或其下游活性,因为 EMCN 与 VEGFR2 相互作用,而不是与 VEGFR1 或 FGFR1 相互作用。 此外,EMCN 还调节 VEGF121 诱导的 VEGFR2 磷酸化和内化。

https://cdn.ncbi.nlm.nih.gov/pmc/blobs/9163/11007909/f4eb9cac9a8b/12964_2024_1606_Fig1_HTML.jpg

文献AI研究员

20分钟写一篇综述,助力文献阅读效率提升50倍。

立即体验

用中文搜PubMed

大模型驱动的PubMed中文搜索引擎

马上搜索

文档翻译

学术文献翻译模型,支持多种主流文档格式。

立即体验