Suppr超能文献

基于锍稳定肽的新型抗原递呈系统用于个性化肿瘤免疫治疗和预防。

Sulfonium-Stapled Peptides-Based Neoantigen Delivery System for Personalized Tumor Immunotherapy and Prevention.

机构信息

Pingshan Translational Medicine Center, Shenzhen Bay Laboratory, Shenzhen, 518055, P. R. China.

State Key Laboratory of Chemical Oncogenomics, School of Chemical Biology and Biotechnology, Peking University Shenzhen Graduate School, Shenzhen, 518055, P. R. China.

出版信息

Adv Sci (Weinh). 2024 Jun;11(24):e2307754. doi: 10.1002/advs.202307754. Epub 2024 Apr 11.

Abstract

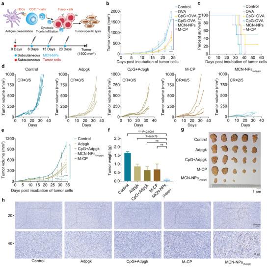
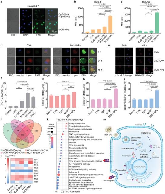
Neoantigen peptides hold great potential as vaccine candidates for tumor immunotherapy. However, due to the limitation of antigen cellular uptake and cross-presentation, the progress with neoantigen peptide-based vaccines has obviously lagged in clinical trials. Here, a stapling peptide-based nano-vaccine is developed, comprising a self-assembly nanoparticle driven by the nucleic acid adjuvant-antigen conjugate. This nano-vaccine stimulates a strong tumor-specific T cell response by activating antigen presentation and toll-like receptor signaling pathways. By markedly improving the efficiency of antigen/adjuvant co-delivery to the draining lymph nodes, the nano-vaccine leads to 100% tumor prevention for up to 11 months and without tumor recurrence, heralding the generation of long-term anti-tumor memory. Moreover, the injection of nano-vaccine with signal neoantigen eliminates the established MC-38 tumor (a cell line of murine carcinoma of the colon without exogenous OVA protein expression) in 40% of the mice by inducing potent cytotoxic T lymphocyte infiltration in the tumor microenvironment without substantial systemic toxicity. These findings represent that stapling peptide-based nano-vaccine may serve as a facile, general, and safe strategy to stimulate a strong anti-tumor immune response for the neoantigen peptide-based personalized tumor immunotherapy.

摘要

新型抗原肽作为肿瘤免疫治疗的疫苗候选物具有巨大的潜力。然而,由于抗原细胞摄取和交叉呈递的限制,基于新型抗原肽的疫苗在临床试验中的进展明显滞后。在这里,开发了一种基于订书肽的纳米疫苗,它由核酸佐剂-抗原缀合物驱动的自组装纳米颗粒组成。这种纳米疫苗通过激活抗原呈递和 Toll 样受体信号通路,刺激强烈的肿瘤特异性 T 细胞反应。通过显著提高抗原/佐剂共递送到引流淋巴结的效率,纳米疫苗可实现长达 11 个月的 100%肿瘤预防,且无肿瘤复发,预示着产生长期抗肿瘤记忆。此外,通过在肿瘤微环境中诱导强烈的细胞毒性 T 淋巴细胞浸润,注射带有信号新型抗原的纳米疫苗可消除 40%的已建立的 MC-38 肿瘤(一种缺乏外源性 OVA 蛋白表达的小鼠结肠癌细胞系),而没有明显的全身毒性。这些发现表明,基于订书肽的纳米疫苗可能成为一种简便、通用和安全的策略,用于刺激基于新型抗原肽的个性化肿瘤免疫治疗中的强烈抗肿瘤免疫反应。

https://cdn.ncbi.nlm.nih.gov/pmc/blobs/2631/11200081/8b13117f4ff3/ADVS-11-2307754-g006.jpg

文献AI研究员

20分钟写一篇综述,助力文献阅读效率提升50倍。

立即体验

用中文搜PubMed

大模型驱动的PubMed中文搜索引擎

马上搜索

文档翻译

学术文献翻译模型,支持多种主流文档格式。

立即体验