Suppr超能文献

深度学习预测 TCR-表位相互作用揭示了双α T 细胞中表位特异性链。

Deep learning predictions of TCR-epitope interactions reveal epitope-specific chains in dual alpha T cells.

机构信息

Department of Oncology UNIL CHUV, Ludwig Institute for Cancer Research, University of Lausanne, Lausanne, Switzerland.

Swiss Institute of Bioinformatics (SIB), Lausanne, Switzerland.

出版信息

Nat Commun. 2024 Apr 13;15(1):3211. doi: 10.1038/s41467-024-47461-8.

Abstract

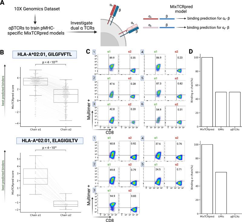
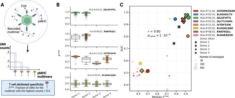
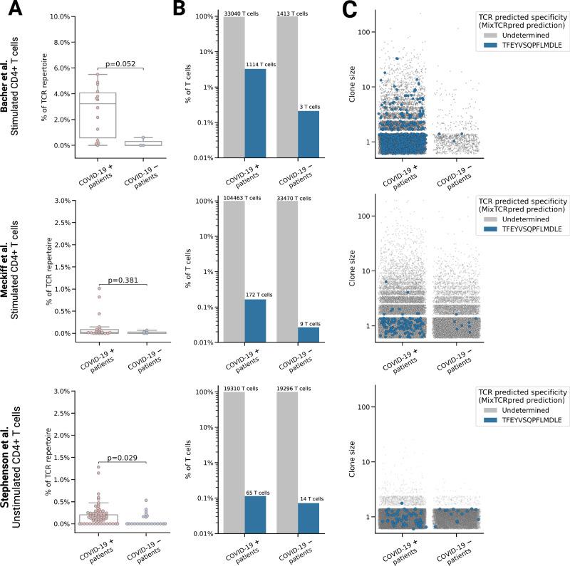
T cells have the ability to eliminate infected and cancer cells and play an essential role in cancer immunotherapy. T cell activation is elicited by the binding of the T cell receptor (TCR) to epitopes displayed on MHC molecules, and the TCR specificity is determined by the sequence of its α and β chains. Here, we collect and curate a dataset of 17,715 αβTCRs interacting with dozens of class I and class II epitopes. We use this curated data to develop MixTCRpred, an epitope-specific TCR-epitope interaction predictor. MixTCRpred accurately predicts TCRs recognizing several viral and cancer epitopes. MixTCRpred further provides a useful quality control tool for multiplexed single-cell TCR sequencing assays of epitope-specific T cells and pinpoints a substantial fraction of putative contaminants in public databases. Analysis of epitope-specific dual α T cells demonstrates that MixTCRpred can identify α chains mediating epitope recognition. Applying MixTCRpred to TCR repertoires from COVID-19 patients reveals enrichment of clonotypes predicted to bind an immunodominant SARS-CoV-2 epitope. Overall, MixTCRpred provides a robust tool to predict TCRs interacting with specific epitopes and interpret TCR-sequencing data from both bulk and epitope-specific T cells.

摘要

T 细胞具有消除感染细胞和癌细胞的能力,在癌症免疫疗法中发挥着重要作用。T 细胞的激活是通过 T 细胞受体(TCR)与 MHC 分子上呈现的表位结合引发的,而 TCR 的特异性由其 α 和 β 链的序列决定。在这里,我们收集和整理了一个包含 17715 个与数十种 I 类和 II 类表位相互作用的 αβTCR 的数据集。我们使用这些经过整理的数据来开发 MixTCRpred,这是一种针对表位特异性 TCR-表位相互作用的预测器。MixTCRpred 能够准确预测识别多种病毒和癌症表位的 TCR。MixTCRpred 还为针对表位特异性 T 细胞的多重单细胞 TCR 测序分析提供了有用的质量控制工具,并指出了公共数据库中大量潜在的污染物。对表位特异性双 α T 细胞的分析表明,MixTCRpred 可以识别介导表位识别的 α 链。将 MixTCRpred 应用于 COVID-19 患者的 TCR 库,揭示了富含预测与免疫显性 SARS-CoV-2 表位结合的克隆型的富集。总体而言,MixTCRpred 提供了一种强大的工具,可用于预测与特定表位相互作用的 TCR,并解释来自批量和表位特异性 T 细胞的 TCR 测序数据。

https://cdn.ncbi.nlm.nih.gov/pmc/blobs/95da/11016097/5747832f90e4/41467_2024_47461_Fig1_HTML.jpg

文献AI研究员

20分钟写一篇综述,助力文献阅读效率提升50倍。

立即体验

用中文搜PubMed

大模型驱动的PubMed中文搜索引擎

马上搜索

文档翻译

学术文献翻译模型,支持多种主流文档格式。

立即体验