Suppr超能文献

新型冠状病毒跳跃变异株BA.2.87.1的抗原性评估

Antigenicity assessment of SARS-CoV-2 saltation variant BA.2.87.1.

作者信息

Yang Sijie, Yu Yuanling, Jian Fanchong, Yisimayi Ayijiang, Song Weiliang, Liu Jingyi, Wang Peng, Xu Yanli, Wang Jing, Niu Xiao, Yu Lingling, Wang Yao, Shao Fei, Jin Ronghua, Wang Youchun, Cao Yunlong

机构信息

Biomedical Pioneering Innovation Center (BIOPIC), Peking University, Beijing, People's Republic of China.

Changping Laboratory, Beijing, People's Republic of China.

出版信息

Emerg Microbes Infect. 2024 Dec;13(1):2343909. doi: 10.1080/22221751.2024.2343909. Epub 2024 May 2.

Abstract

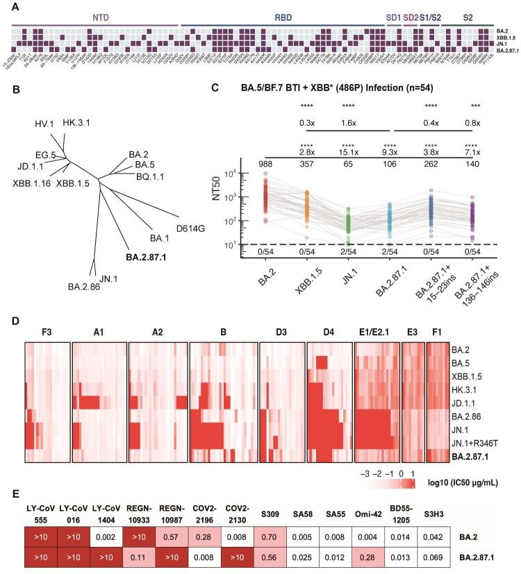
The recent emergence of a SARS-CoV-2 saltation variant, BA.2.87.1, which features 65 spike mutations relative to BA.2, has attracted worldwide attention. In this study, we elucidate the antigenic characteristics and immune evasion capability of BA.2.87.1. Our findings reveal that BA.2.87.1 is more susceptible to XBB-induced humoral immunity compared to JN.1. Notably, BA.2.87.1 lacks critical escaping mutations in the receptor binding domain (RBD) thus allowing various classes of neutralizing antibodies (NAbs) that were escaped by XBB or BA.2.86 subvariants to neutralize BA.2.87.1, although the deletions in the N-terminal domain (NTD), specifically 15-23del and 136-146del, compensate for the resistance to humoral immunity. Interestingly, several neutralizing antibody drugs have been found to restore their efficacy against BA.2.87.1, including SA58, REGN-10933 and COV2-2196. Hence, our results suggest that BA.2.87.1 may not become widespread until it acquires multiple RBD mutations to achieve sufficient immune evasion comparable to that of JN.1.

摘要

最近出现的一种SARS-CoV-2跳跃变体BA.2.87.1,相对于BA.2具有65个刺突突变,已引起全球关注。在本研究中,我们阐明了BA.2.87.1的抗原特性和免疫逃逸能力。我们的研究结果表明,与JN.1相比,BA.2.87.1对XBB诱导的体液免疫更敏感。值得注意的是,BA.2.87.1在受体结合域(RBD)中缺乏关键的逃逸突变,因此,尽管N端结构域(NTD)中的缺失,特别是15-23del和136-146del,补偿了对体液免疫的抗性,但被XBB或BA.2.86亚变体逃逸的各类中和抗体(NAbs)仍能中和BA.2.87.1。有趣的是,已发现几种中和抗体药物恢复了它们对BA.2.87.1的效力,包括SA58、REGN-10933和COV2-2196。因此,我们的结果表明,在获得多个RBD突变以实现与JN.1相当的足够免疫逃逸之前,BA.2.87.1可能不会广泛传播。

https://cdn.ncbi.nlm.nih.gov/pmc/blobs/2538/11073414/c3c76ea96107/TEMI_A_2343909_F0001_OC.jpg

文献AI研究员

20分钟写一篇综述,助力文献阅读效率提升50倍。

立即体验

用中文搜PubMed

大模型驱动的PubMed中文搜索引擎

马上搜索

文档翻译

学术文献翻译模型,支持多种主流文档格式。

立即体验