Suppr超能文献

氨基酸转运体SLC7A5调节小鼠肠道中的细胞增殖、分泌细胞分化及分布。

Amino acid transporter SLC7A5 regulates cell proliferation and secretary cell differentiation and distribution in the mouse intestine.

作者信息

Bao Lingyu, Fu Liezhen, Su Yijun, Chen Zuojia, Peng Zhaoyi, Sun Lulu, Gonzalez Frank J, Wu Chuan, Zhang Hongen, Shi Bingyin, Shi Yun-Bo

机构信息

Section on Molecular Morphogenesis, Eunice Kennedy Shriver National Institute of Child Health and Human Development, National Institutes of Health, Bethesda, Maryland, MD, USA.

Department of Endocrinology, The First Affiliated Hospital of Xi'an Jiaotong University School of Medicine. No.277, Yanta West Road, Xi'an, Shaanxi, 710061, P.R. China.

出版信息

Int J Biol Sci. 2024 Mar 25;20(6):2187-2201. doi: 10.7150/ijbs.94297. eCollection 2024.

Abstract

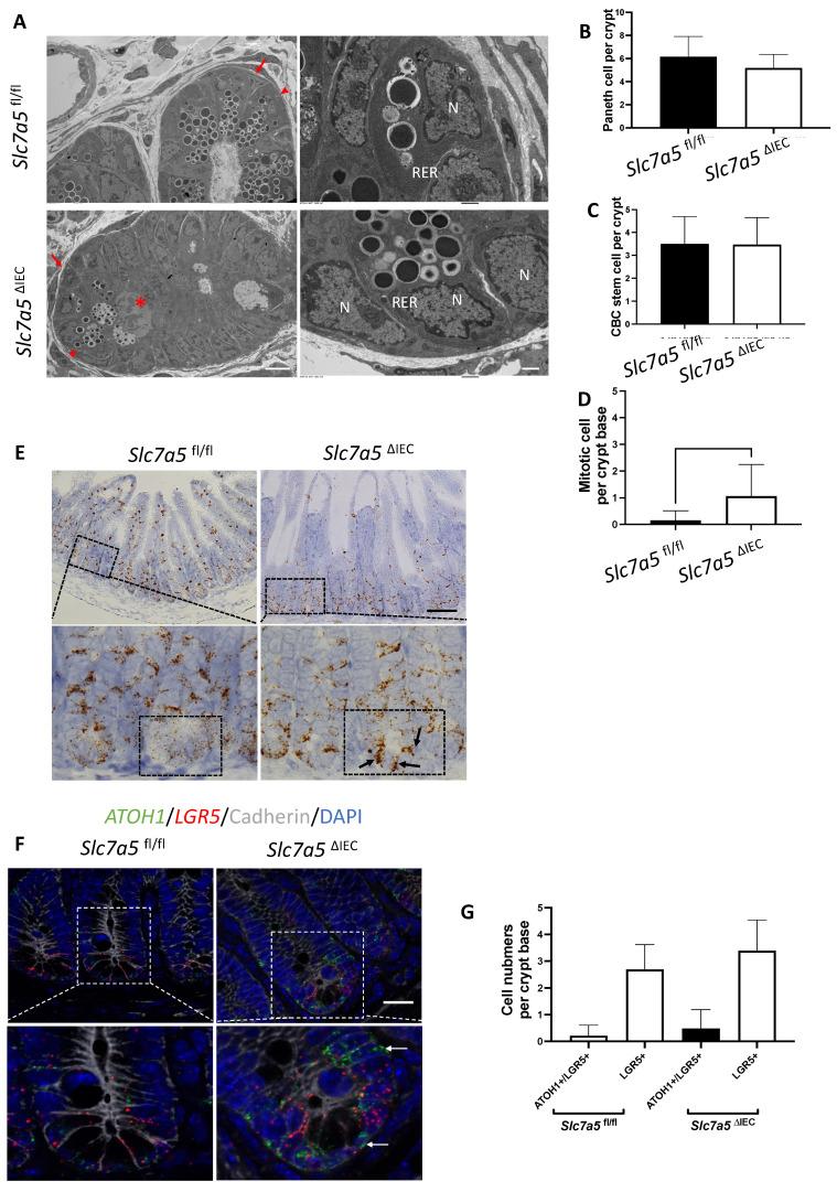
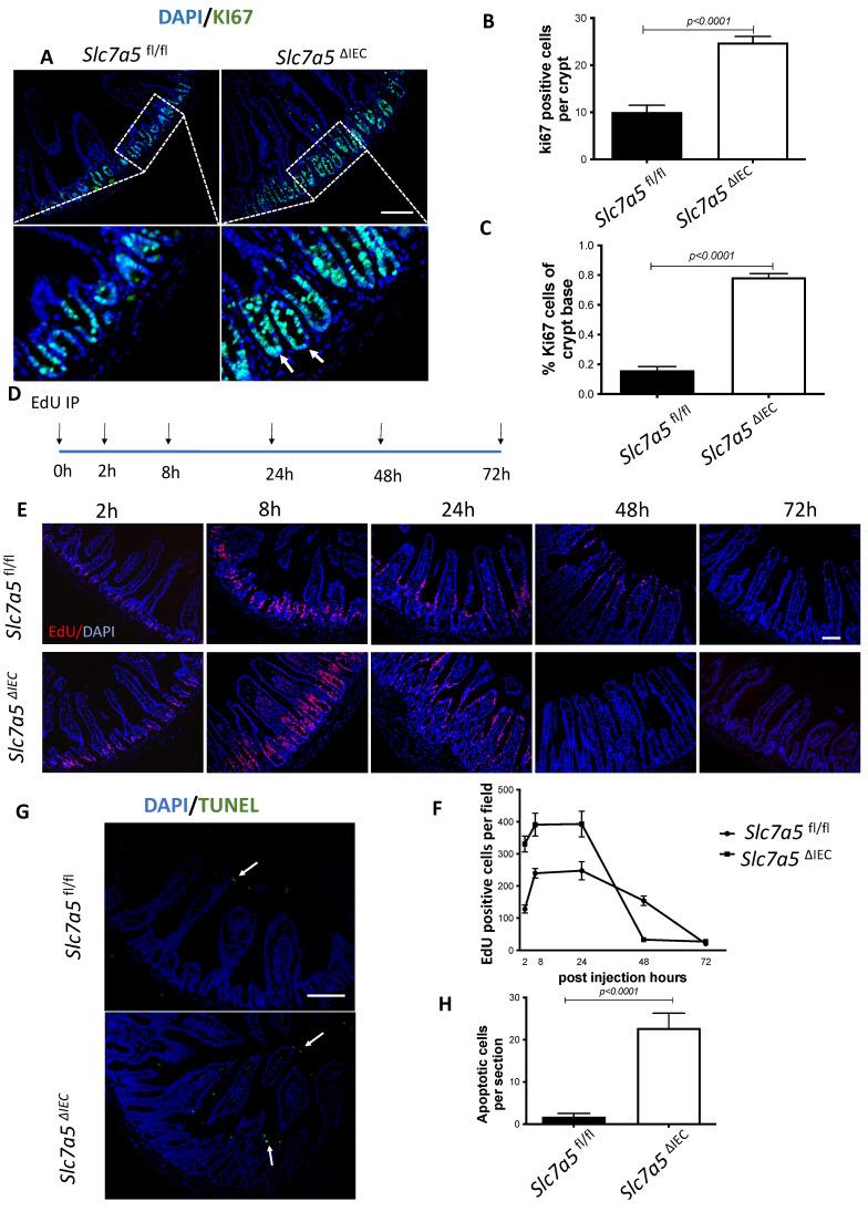
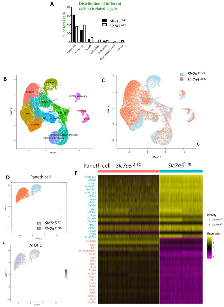
The intestine is critical for not only processing nutrients but also protecting the organism from the environment. These functions are mainly carried out by the epithelium, which is constantly being self-renewed. Many genes and pathways can influence intestinal epithelial cell proliferation. Among them is mTORC1, whose activation increases cell proliferation. Here, we report the first intestinal epithelial cell (IEC)-specific knockout () of an amino acid transporter capable of activating mTORC1. We show that the transporter, SLC7A5, is highly expressed in mouse intestinal crypt and reduces mTORC1 signaling. Surprisingly, adult intestinal crypts have increased cell proliferation but reduced mature Paneth cells. Goblet cells, the other major secretory cell type in the small intestine, are increased in the crypts but reduced in the villi. Analyses with scRNA-seq and electron microscopy have revealed dedifferentiation of Paneth cells in mice, leading to markedly reduced secretory granules with little effect on Paneth cell number. Thus, SLC7A5 likely regulates secretory cell differentiation to affect stem cell niche and indirectly regulate cell proliferation.

摘要

肠道不仅对营养物质的处理至关重要,而且对保护机体免受外界环境影响也至关重要。这些功能主要由不断自我更新的上皮细胞执行。许多基因和信号通路可影响肠道上皮细胞的增殖。其中mTORC1的激活可增加细胞增殖。在此,我们报道了首个对一种能够激活mTORC1的氨基酸转运蛋白进行肠道上皮细胞(IEC)特异性敲除()的研究。我们发现,该转运蛋白SLC7A5在小鼠肠道隐窝中高度表达,且可降低mTORC1信号传导。令人惊讶的是,成年小鼠肠道隐窝的细胞增殖增加,但成熟潘氏细胞减少。小肠中另一种主要的分泌细胞类型杯状细胞,在隐窝中增加而在绒毛中减少。通过单细胞RNA测序(scRNA-seq)和电子显微镜分析发现,小鼠的潘氏细胞发生去分化,导致分泌颗粒明显减少,而对潘氏细胞数量影响不大。因此,SLC7A5可能通过调节分泌细胞分化来影响干细胞生态位,并间接调节细胞增殖。

https://cdn.ncbi.nlm.nih.gov/pmc/blobs/67f9/11008275/7ea0ba329ffe/ijbsv20p2187g001.jpg

文献AI研究员

20分钟写一篇综述,助力文献阅读效率提升50倍。

立即体验

用中文搜PubMed

大模型驱动的PubMed中文搜索引擎

马上搜索

文档翻译

学术文献翻译模型,支持多种主流文档格式。

立即体验