Suppr超能文献

鉴定新型细胞死亡形式:BH3 模拟物在弥漫大 B 细胞淋巴瘤细胞系中引发的胱天蛋白酶非依赖性细胞死亡。

Identification of a novel form of caspase-independent cell death triggered by BH3-mimetics in diffuse large B-cell lymphoma cell lines.

机构信息

Institute for Experimental Pediatric Hematology and Oncology, Goethe University Frankfurt, Frankfurt, Germany.

The Ernest and Helen Scott Haematological Research Institute, Leicester Cancer Research Centre, University of Leicester, Leicester, UK.

出版信息

Cell Death Dis. 2024 Apr 15;15(4):266. doi: 10.1038/s41419-024-06652-3.

Abstract

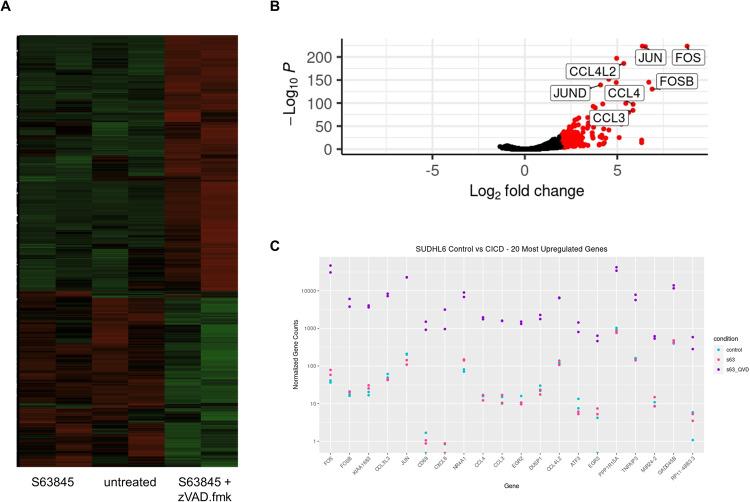
BH3-mimetics represent promising anti-cancer agents in tumors that rely on the anti-apoptotic function of B-Cell Lymphoma 2 (BCL2) proteins, particularly in leukemia and lymphoma cells primed for apoptosis. Mechanistically, BH3-mimetics may displace pro-apoptotic binding partners thus inducing BAX/BAK-mediated mitochondrial permeabilization followed by cytochrome c release, activation of the caspase cascade and apoptosis. Here, we describe a novel mode of caspase-independent cell death (CICD) induced by BH3-mimetics in a subset of diffuse large B-cell lymphoma (DLBCL) cells. Of note, rather than occurring via necroptosis, CICD induced immediately after mitochondrial permeabilization was associated with transcriptional reprogramming mediated by activation of c-Jun N-terminal Kinase (JNK) signaling and Activator Protein 1 (AP1). Thereby, CICD resulted in the JNK/AP1-mediated upregulation of inflammatory chemokines and increased migration of cytotoxic Natural Killer (NK) cells. Taken together, our study describes a novel mode of CICD triggered by BH3-mimetics that may alter the immune response towards dying cells.

摘要

BH3 模拟物在依赖 B 细胞淋巴瘤 2 (BCL2) 蛋白抗凋亡功能的肿瘤中代表有前途的抗癌药物,特别是在为凋亡做好准备的白血病和淋巴瘤细胞中。从机制上讲,BH3 模拟物可能取代促凋亡结合伙伴,从而诱导 BAX/BAK 介导的线粒体通透性增加,随后细胞色素 c 释放、半胱天冬酶级联的激活和细胞凋亡。在这里,我们描述了 BH3 模拟物在一组弥漫性大 B 细胞淋巴瘤 (DLBCL) 细胞中诱导的一种新型无胱天蛋白酶依赖性细胞死亡 (CICD)。值得注意的是,CICD 不是通过坏死发生的,而是在线粒体通透性增加后立即发生,与通过 c-Jun N 端激酶 (JNK) 信号和激活蛋白 1 (AP1) 激活介导的转录重编程有关。因此,CICD 导致 JNK/AP1 介导的炎症趋化因子上调和细胞毒性自然杀伤 (NK) 细胞迁移增加。总之,我们的研究描述了一种由 BH3 模拟物触发的新型 CICD 模式,它可能改变对死亡细胞的免疫反应。

https://cdn.ncbi.nlm.nih.gov/pmc/blobs/c73f/11018778/3a9fa82ef990/41419_2024_6652_Fig1_HTML.jpg

文献AI研究员

20分钟写一篇综述,助力文献阅读效率提升50倍。

立即体验

用中文搜PubMed

大模型驱动的PubMed中文搜索引擎

马上搜索

文档翻译

学术文献翻译模型,支持多种主流文档格式。

立即体验