Suppr超能文献

葡萄糖转运蛋白1(GLUT1)介导的小胶质细胞促炎激活促进了小鼠应激诱导的空间学习和记忆功能障碍的发展。

GLUT1-mediated microglial proinflammatory activation contributes to the development of stress-induced spatial learning and memory dysfunction in mice.

作者信息

Wang Xue, Wu Yuhan, Tian Yingrui, Hu Hui, Zhao Yun, Xue Binghua, Sun Zhaowei, Wei Aijun, Xie Fang, Qian Ling-Jia

机构信息

Beijing Institute of Basic Medical Sciences, Academy of Military Medical Sciences, #27 Taiping Road, Haidian, Beijing, 100850, China.

Centers for Disease Control and Prevention, Jiulongpo District, Chongqing, 400050, China.

出版信息

Cell Biosci. 2024 Apr 16;14(1):48. doi: 10.1186/s13578-024-01229-1.

Abstract

BACKGROUND

Stress is a recognized risk factor for cognitive decline, which triggers neuroinflammation involving microglial activation. However, the specific mechanism for microglial activation under stress and affects learning and memory remains unclear.

METHODS

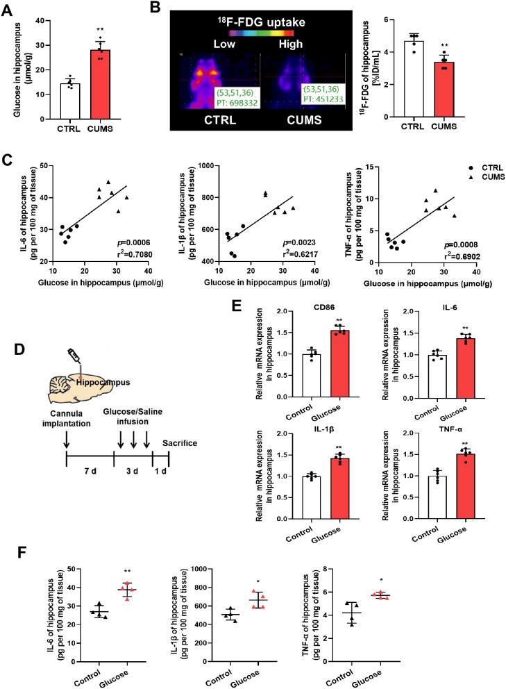
The chronic stress mouse model was utilized to explore the relationship between microglial activation and spatial memory impairment. The effect of hippocampal hyperglycemia on microglial activation was evaluated through hippocampal glucose-infusion and the incubation of BV2 cells with high glucose. The gain-and loss-of-function experiments were conducted to investigate the role of GLUT1 in microglial proinflammatory activation. An adeno-associated virus (AAV) was employed to specifically knockdown of GLUT1 in hippocampal microglia to assess its impact on stressed-mice.

RESULTS

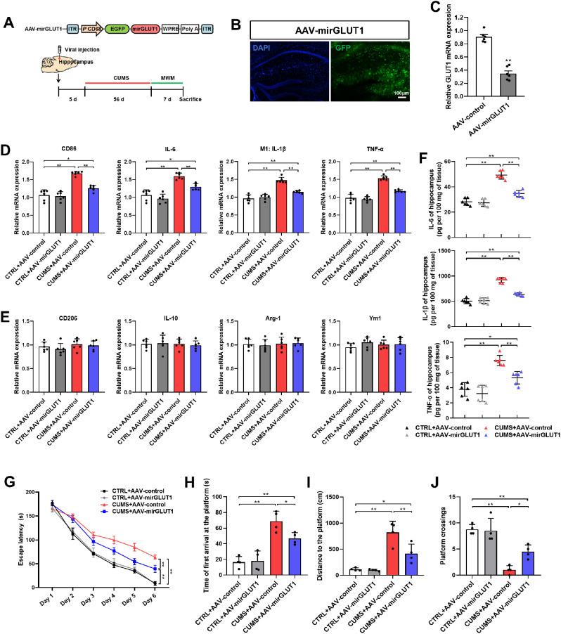
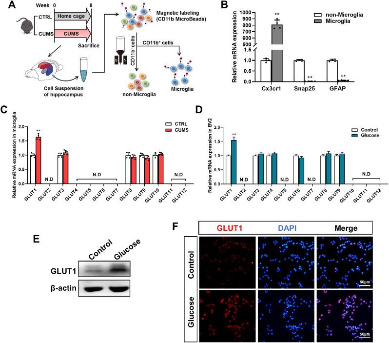
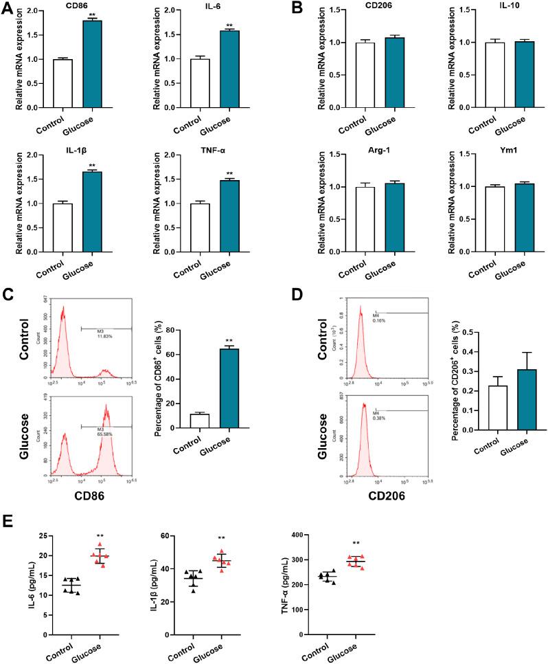
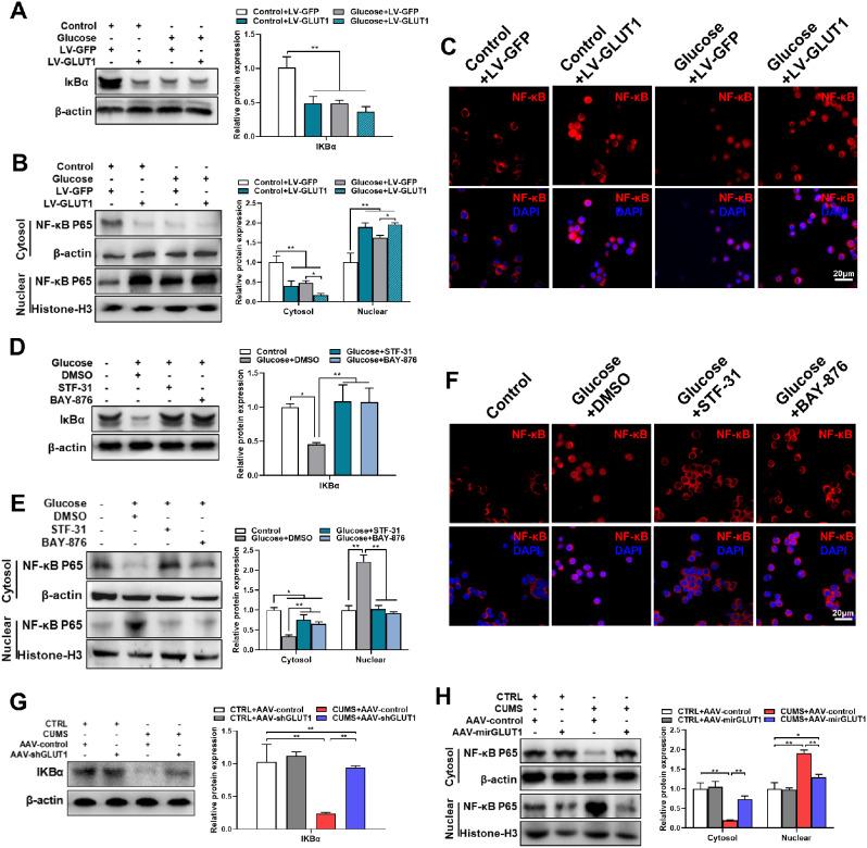
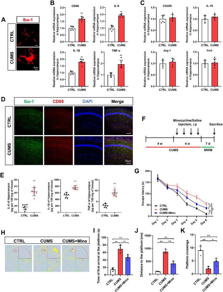
Herein, we found that chronic stress induced remarkable hippocampal microglial proinflammatory activation and neuroinflammation, which were involved in the development of stress-related spatial learning and memory impairment. Mechanistically, elevated hippocampal glucose level post-stress was revealed to be a key regulator of proinflammatory microglial activation via specifically increasing the expression of microglial GLUT1. GLUT1 overexpression promoted microglial proinflammatory phenotype while inhibiting GLUT1 function mitigated this effect under high glucose. Furthermore, specific downregulation of hippocampal microglial GLUT1 in stressed-mice relieved microglial proinflammatory activation, neuroinflammation, and spatial learning and memory injury. Finally, the NF-κB signaling pathway was demonstrated to be involved in the regulatory effect of GLUT1 on microglia.

CONCLUSIONS

We demonstrate that elevated glucose and GLUT1 expression induce microglia proinflammatory activation, contributing to stress-associated spatial memory dysfunction. These findings highlight significant interplay between metabolism and inflammation, presenting a possible therapeutic target for stress-related cognitive disorders.

摘要

背景

应激是认知功能衰退的一个公认风险因素,它会引发涉及小胶质细胞激活的神经炎症。然而,应激状态下小胶质细胞激活并影响学习和记忆的具体机制仍不清楚。

方法

利用慢性应激小鼠模型探讨小胶质细胞激活与空间记忆障碍之间的关系。通过海马葡萄糖输注以及用高糖孵育BV2细胞来评估海马高血糖对小胶质细胞激活的影响。进行功能获得和功能丧失实验以研究葡萄糖转运蛋白1(GLUT1)在小胶质细胞促炎激活中的作用。采用腺相关病毒(AAV)特异性敲低海马小胶质细胞中的GLUT1,以评估其对应激小鼠的影响。

结果

在此,我们发现慢性应激诱导显著的海马小胶质细胞促炎激活和神经炎症,这与应激相关的空间学习和记忆障碍的发展有关。机制上,应激后海马葡萄糖水平升高被揭示为促炎性小胶质细胞激活的关键调节因子,通过特异性增加小胶质细胞GLUT1的表达来实现。GLUT1过表达促进小胶质细胞促炎表型,而在高糖条件下抑制GLUT1功能可减轻这种作用。此外,应激小鼠海马小胶质细胞GLUT1的特异性下调可减轻小胶质细胞促炎激活、神经炎症以及空间学习和记忆损伤。最后,核因子κB(NF-κB)信号通路被证明参与GLUT1对小胶质细胞的调节作用。

结论

我们证明葡萄糖水平升高和GLUT1表达诱导小胶质细胞促炎激活,导致应激相关的空间记忆功能障碍。这些发现突出了代谢与炎症之间的重要相互作用,为应激相关认知障碍提供了一个可能的治疗靶点。

https://cdn.ncbi.nlm.nih.gov/pmc/blobs/8784/11020476/e1791c74d9a2/13578_2024_1229_Fig1_HTML.jpg

文献AI研究员

20分钟写一篇综述,助力文献阅读效率提升50倍。

立即体验

用中文搜PubMed

大模型驱动的PubMed中文搜索引擎

马上搜索

文档翻译

学术文献翻译模型,支持多种主流文档格式。

立即体验