Suppr超能文献

用于癌症犬过继免疫治疗的 PBMC 扩增自然杀伤细胞的临床前评估和首例犬临床试验。

Preclinical evaluation and first-in-dog clinical trials of PBMC-expanded natural killer cells for adoptive immunotherapy in dogs with cancer.

机构信息

Department of Surgery, University of California Davis School of Medicine, Sacramento, California, USA.

Department Population Health and Reproduction, University of California Davis School of Veterinary Medicine, Davis, California, USA.

出版信息

J Immunother Cancer. 2024 Apr 16;12(4):e007963. doi: 10.1136/jitc-2023-007963.

Abstract

BACKGROUND

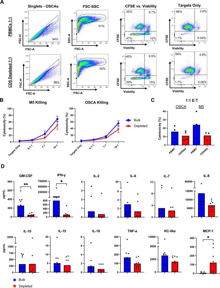
Natural killer (NK) cells are cytotoxic cells capable of recognizing heterogeneous cancer targets without prior sensitization, making them promising prospects for use in cellular immunotherapy. Companion dogs develop spontaneous cancers in the context of an intact immune system, representing a valid cancer immunotherapy model. Previously, CD5 depletion of peripheral blood mononuclear cells (PBMCs) was used in dogs to isolate a CD5-expressing NK subset prior to co-culture with an irradiated feeder line, but this can limit the yield of the final NK product. This study aimed to assess NK activation, expansion, and preliminary clinical activity in first-in-dog clinical trials using a novel system with unmanipulated PBMCs to generate our NK cell product.

METHODS

Starting populations of CD5-depleted cells and PBMCs from healthy beagle donors were co-cultured for 14 days, phenotype, cytotoxicity, and cytokine secretion were measured, and samples were sequenced using the 3'-Tag-RNA-Seq protocol. Co-cultured human PBMCs and NK-isolated cells were also sequenced for comparative analysis. In addition, two first-in-dog clinical trials were performed in dogs with melanoma and osteosarcoma using autologous and allogeneic NK cells, respectively, to establish safety and proof-of-concept of this manufacturing approach.

RESULTS

Calculated cell counts, viability, killing, and cytokine secretion were equivalent or higher in expanded NK cells from canine PBMCs versus CD5-depleted cells, and immune phenotyping confirmed a CD3-NKp46+ product from PBMC-expanded cells at day 14. Transcriptomic analysis of expanded cell populations confirmed upregulation of NK activation genes and related pathways, and human NK cells using well-characterized NK markers closely mirrored canine gene expression patterns. Autologous and allogeneic PBMC-derived NK cells were successfully expanded for use in first-in-dog clinical trials, resulting in no serious adverse events and preliminary efficacy data. RNA sequencing of PBMCs from dogs receiving allogeneic NK transfer showed patient-unique gene signatures with NK gene expression trends in response to treatment.

CONCLUSIONS

Overall, the use of unmanipulated PBMCs appears safe and potentially effective for canine NK immunotherapy with equivalent to superior results to CD5 depletion in NK expansion, activation, and cytotoxicity. Our preclinical and clinical data support further evaluation of this technique as a novel platform for optimizing NK immunotherapy in dogs.

摘要

背景

自然杀伤 (NK) 细胞是能够识别异质癌症靶标的细胞毒性细胞,无需预先致敏,因此成为细胞免疫治疗的有前途的候选者。伴侣犬在完整免疫系统的背景下自发发生癌症,代表了有效的癌症免疫治疗模型。以前,曾在犬中使用外周血单核细胞 (PBMC) 中的 CD5 耗竭来分离 CD5 表达的 NK 亚群,然后在与辐照饲养细胞共培养,但这可能会限制最终 NK 产物的产量。本研究旨在评估使用未经处理的 PBMC 生成我们的 NK 细胞产物的新型系统在犬的首次临床试验中的 NK 激活、扩增和初步临床活性。

方法

从健康比格犬供体的 CD5 耗尽细胞和 PBMC 起始群体共培养 14 天,测量表型、细胞毒性和细胞因子分泌,并使用 3'-Tag-RNA-Seq 方案进行测序。共培养的人 PBMC 和 NK 分离细胞也进行测序进行比较分析。此外,还在患有黑色素瘤和骨肉瘤的犬中进行了两项首次犬临床试验,分别使用自体和同种异体 NK 细胞,以建立这种制造方法的安全性和概念验证。

结果

与 CD5 耗尽细胞相比,来自犬 PBMC 的扩增 NK 细胞的计算细胞计数、活力、杀伤和细胞因子分泌相当或更高,免疫表型在第 14 天确认 PBMC 扩增细胞的 CD3-NKp46+产物。扩展细胞群的转录组分析证实了 NK 激活基因和相关途径的上调,并且使用经过充分表征的 NK 标记的人 NK 细胞与犬基因表达模式非常相似。成功扩增了用于首次犬临床试验的自体和同种异体 PBMC 衍生 NK 细胞,没有发生严重不良事件和初步疗效数据。接受同种异体 NK 转移的犬 PBMC 的 RNA 测序显示,患者具有独特的基因特征,并且 NK 基因表达趋势对治疗有反应。

结论

总体而言,使用未经处理的 PBMC 似乎对犬 NK 免疫治疗是安全且有效的,与 NK 扩增、激活和细胞毒性中的 CD5 耗竭相当或更好。我们的临床前和临床数据支持进一步评估该技术作为优化犬 NK 免疫治疗的新型平台。

https://cdn.ncbi.nlm.nih.gov/pmc/blobs/3920/11029326/d7f3e19f71df/jitc-2023-007963f01.jpg

文献AI研究员

20分钟写一篇综述,助力文献阅读效率提升50倍。

立即体验

用中文搜PubMed

大模型驱动的PubMed中文搜索引擎

马上搜索

文档翻译

学术文献翻译模型,支持多种主流文档格式。

立即体验