Suppr超能文献

膀胱癌和泛癌中的肿瘤免疫功能障碍和排除亚型:一种新的分子亚分型策略和免疫治疗预测模型。

Tumor immune dysfunction and exclusion subtypes in bladder cancer and pan-cancer: a novel molecular subtyping strategy and immunotherapeutic prediction model.

机构信息

Department of Urology, Shanghai Sixth People's Hospital Affiliated to Shanghai Jiao Tong University School of Medicine, Shanghai, 200233, China.

Department of Urology, The Affiliated Jiangsu Shengze Hospital of Nanjing Medical University, Suzhou, 215200, Jiangsu, China.

出版信息

J Transl Med. 2024 Apr 17;22(1):365. doi: 10.1186/s12967-024-05186-8.

Abstract

BACKGROUND

Molecular subtyping is expected to enable precise treatment. However, reliable subtyping strategies for clinical application remains defective and controversial. Given the significance of tumor immune dysfunction and exclusion (TIDE), we aimed to develop a novel TIDE-based subtyping strategy to guide personalized immunotherapy in the bladder cancer (BC).

METHODS

Transcriptome data of BC was used to evaluate the heterogeneity and the status of TIDE patterns. Subsequently, consensus clustering was applied to classify BC patients based on TIDE marker-genes. Patients' clinicopathological, molecular features and signaling pathways of the different TIDE subtypes were well characterized. We also utilize the deconvolution algorithms to analyze the tumor microenvironment, and further explore the sensitivity and mechanisms of each subtype to immunotherapy. Furthermore, BC patient clinical information, real-world BC samples and urine samples were collected for the validation of our findings, which were used for RNA-seq analysis, H&E staining, immunohistochemistry and immunofluorescence staining, and enzyme-linked immunosorbent assay. Finally, we also explored the conservation of our novel TIDE subtypes in pan-cancers.

RESULTS

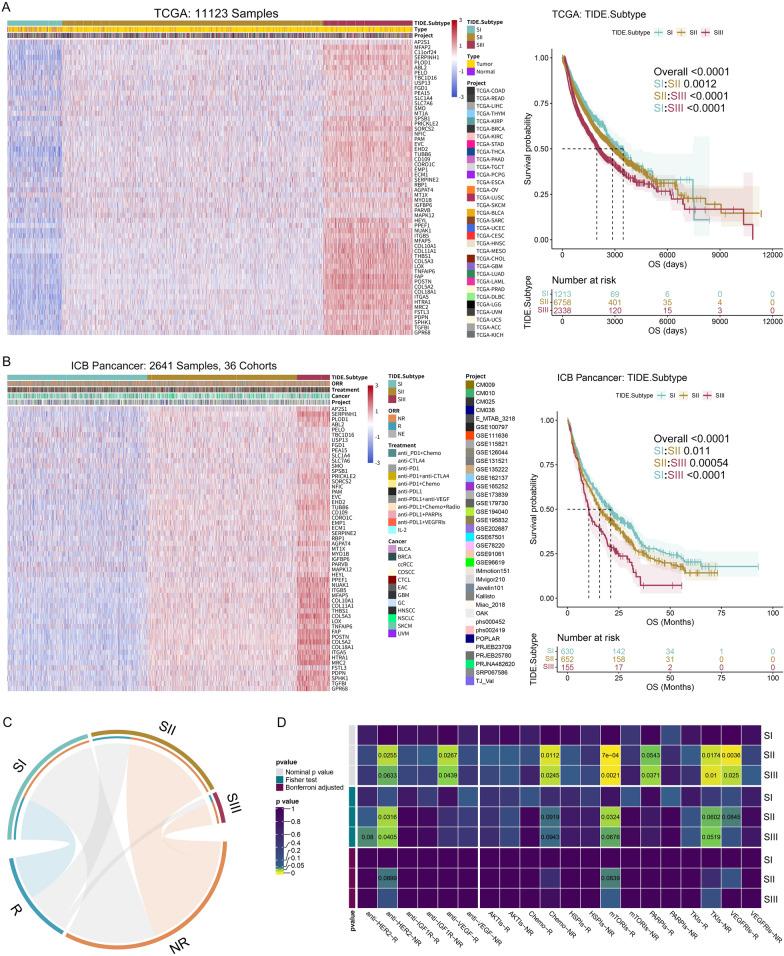
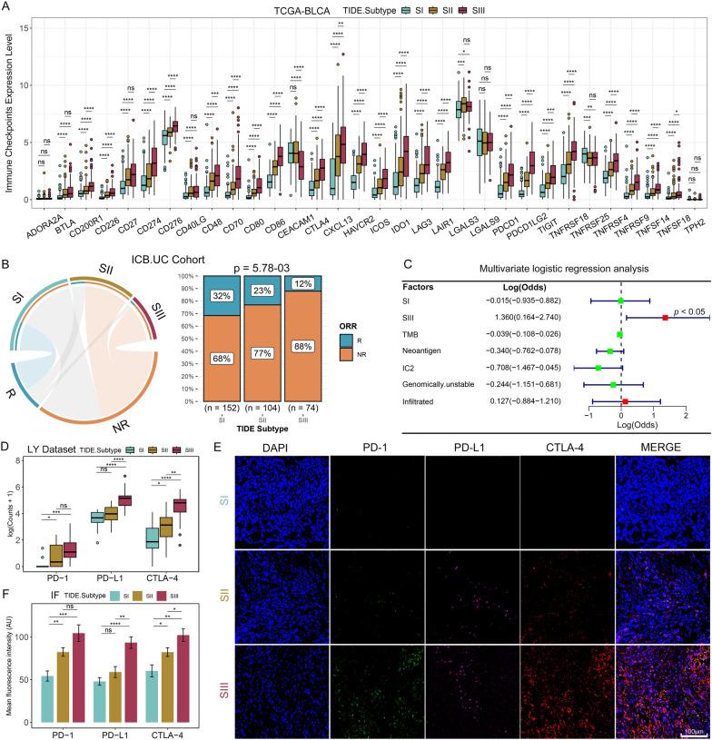
We identified 69 TIDE biomarker genes and classified BC samples into three subtypes using consensus clustering. Subtype I showed the lowest TIDE status and malignancy with the best prognosis and highest sensitivity to immune checkpoint blockade (ICB) treatment, which was enriched of metabolic related signaling pathways. Subtype III represented the highest TIDE status and malignancy with the poorest prognosis and resistance to ICB treatment, resulting from its inhibitory immune microenvironment and T cell terminal exhaustion. Subtype II was in a transitional state with intermediate TIDE level, malignancy, and prognosis. We further confirmed the existence and characteristics of our novel TIDE subtypes using real-world BC samples and collected patient clinical data. This subtyping method was proved to be more efficient than previous known methods in identifying non-responders to immunotherapy. We also propose that combining our TIDE subtypes with known biomarkers can potentially improve the sensitivity and specificity of these biomarkers. Moreover, besides guiding ICB treatment, this classification approach can assist in selecting the frontline or recommended drugs. Finally, we confirmed that the TIDE subtypes are conserved across the pan-tumors.

CONCLUSIONS

Our novel TIDE-based subtyping method can serve as a powerful clinical tool for BC and pan-cancer patients, and potentially guiding personalized therapy decisions for selecting potential beneficiaries and excluding resistant patients of ICB therapy.

摘要

背景

分子亚型有望实现精准治疗。然而,用于临床应用的可靠亚型策略仍然存在缺陷和争议。鉴于肿瘤免疫功能障碍和排除(TIDE)的重要性,我们旨在开发一种新的基于 TIDE 的亚型策略,以指导膀胱癌(BC)的个性化免疫治疗。

方法

使用 BC 的转录组数据评估异质性和 TIDE 模式的状态。随后,应用共识聚类根据 TIDE 标记基因对 BC 患者进行分类。对不同 TIDE 亚型的患者临床病理、分子特征和信号通路进行了很好的描述。我们还利用去卷积算法分析肿瘤微环境,并进一步探索每种亚型对免疫治疗的敏感性和机制。此外,收集了 BC 患者的临床信息、真实世界的 BC 样本和尿液样本,以验证我们的发现,这些样本用于 RNA-seq 分析、H&E 染色、免疫组化和免疫荧光染色以及酶联免疫吸附测定。最后,我们还探讨了我们新的 TIDE 亚型在泛癌中的保守性。

结果

我们鉴定了 69 个 TIDE 生物标志物基因,并使用共识聚类将 BC 样本分为三种亚型。I 型 TIDE 状态最低,恶性程度最低,预后最好,对免疫检查点阻断(ICB)治疗最敏感,富含代谢相关信号通路。III 型 TIDE 状态最高,恶性程度最高,预后最差,对 ICB 治疗有抵抗力,这是由于其抑制性免疫微环境和 T 细胞终末耗竭所致。II 型处于过渡状态,TIDE 水平、恶性程度和预后中等。我们使用真实世界的 BC 样本和收集的患者临床数据进一步证实了我们新的 TIDE 亚型的存在和特征。这种分型方法在识别免疫治疗无反应者方面比以前已知的方法更有效。我们还提出,将我们的 TIDE 亚型与已知的生物标志物结合使用,可能会提高这些生物标志物的敏感性和特异性。此外,除了指导 ICB 治疗外,这种分类方法还可以帮助选择一线或推荐药物。最后,我们证实 TIDE 亚型在泛癌中是保守的。

结论

我们新的基于 TIDE 的分型方法可以作为 BC 和泛癌患者的强大临床工具,并有可能指导 ICB 治疗的个性化治疗决策,以选择潜在受益患者并排除 ICB 治疗的耐药患者。

https://cdn.ncbi.nlm.nih.gov/pmc/blobs/496b/11025237/6ff409043840/12967_2024_5186_Fig1_HTML.jpg

文献AI研究员

20分钟写一篇综述,助力文献阅读效率提升50倍。

立即体验

用中文搜PubMed

大模型驱动的PubMed中文搜索引擎

马上搜索

文档翻译

学术文献翻译模型,支持多种主流文档格式。

立即体验