Suppr超能文献

由于端粒缩短导致近端端粒松解,从而驱动 FOXC1 依赖性心肌衰老。

Proximal telomeric decompaction due to telomere shortening drives FOXC1-dependent myocardial senescence.

机构信息

Department of Cardiology and Shanghai Institute of Precision Medicine, Ninth People's Hospital, Shanghai Jiao Tong University School of Medicine, Shanghai 200125, China.

Department of Cardiovascular Medicine, Guangdong General Hospital, Guangzhou, Guangdong, China.

出版信息

Nucleic Acids Res. 2024 Jun 24;52(11):6269-6284. doi: 10.1093/nar/gkae274.

Abstract

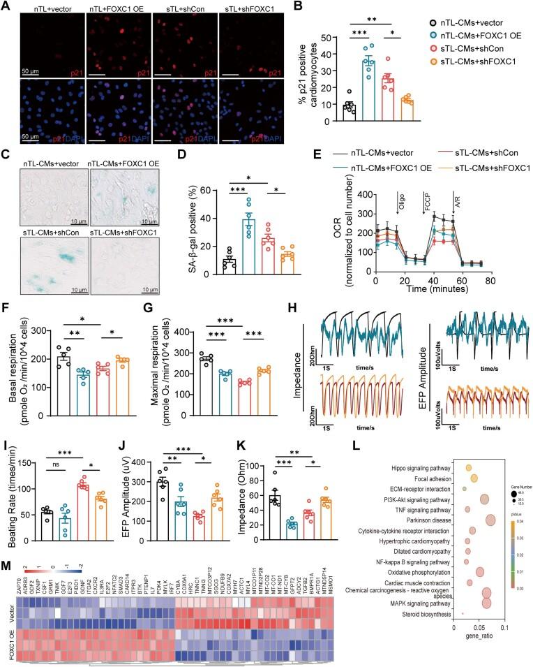
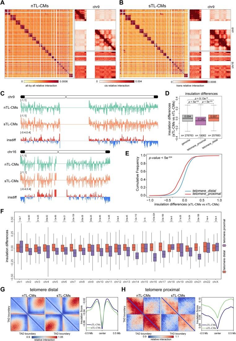
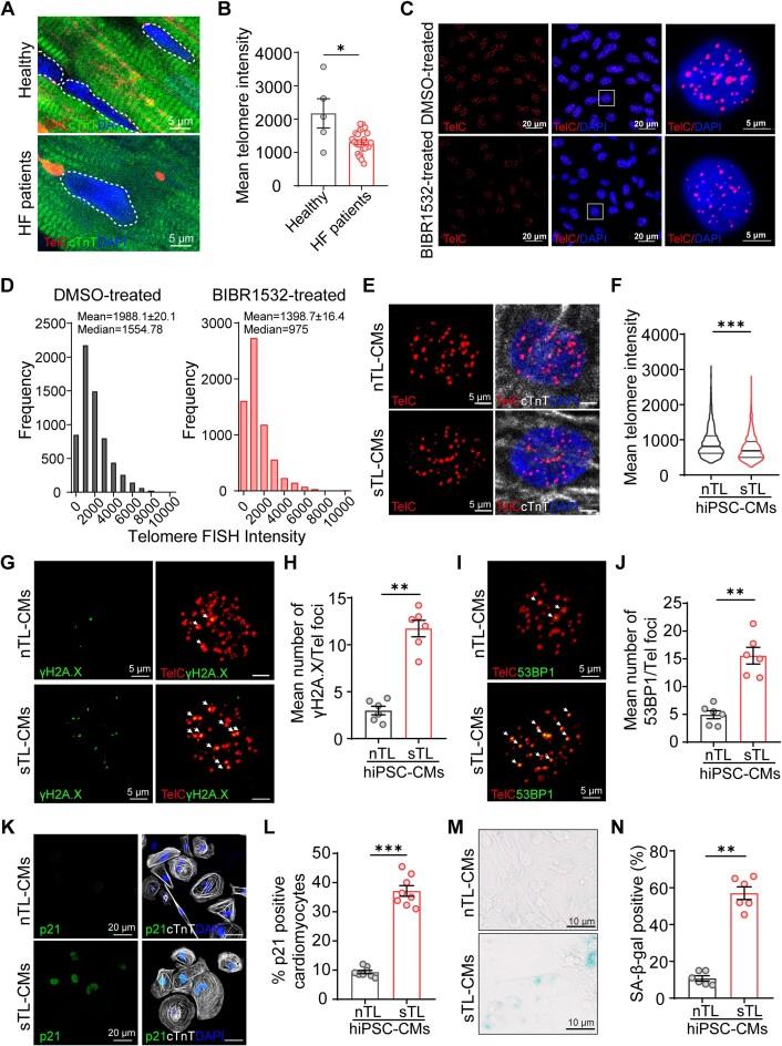
Telomeres, TTAGGGn DNA repeat sequences located at the ends of eukaryotic chromosomes, play a pivotal role in aging and are targets of DNA damage response. Although we and others have demonstrated presence of short telomeres in genetic cardiomyopathic and heart failure cardiomyocytes, little is known about the role of telomere lengths in cardiomyocyte. Here, we demonstrate that in heart failure patient cardiomyocytes, telomeres are shortened compared to healthy controls. We generated isogenic human induced pluripotent stem cell derived cardiomyocytes (hiPSC-CMs) with short telomeres (sTL-CMs) and normal telomeres (nTL-CMs) as model. Compared to nTL-CMs, short telomeres result in cardiac dysfunction and expression of senescent markers. Using Hi-C and RNASeq, we observe that short telomeres induced TAD insulation decrease near telomeric ends and this correlated with a transcription upregulation in sTL-CMs. FOXC1, a key transcription factor involved in early cardiogenesis, was upregulated in sTL-CMs and its protein levels were negatively correlated with telomere lengths in heart failure patients. Overexpression of FOXC1 induced hiPSC-CM aging, mitochondrial and contractile dysfunction; knockdown of FOXC1 rescued these phenotypes. Overall, the work presented demonstrate that increased chromatin accessibility due to telomere shortening resulted in the induction of FOXC1-dependent expression network responsible for contractile dysfunction and myocardial senescence.

摘要

端粒是真核染色体末端的 TTAGGGn DNA 重复序列,在衰老过程中起着关键作用,是 DNA 损伤反应的靶点。尽管我们和其他人已经证明了遗传型心肌病和心力衰竭心肌细胞中端粒较短,但对于端粒长度在心肌细胞中的作用知之甚少。在这里,我们证明与健康对照组相比,心力衰竭患者的心肌细胞中端粒缩短。我们生成了具有短端粒(sTL-CMs)和正常端粒(nTL-CMs)的同基因人诱导多能干细胞衍生的心肌细胞(hiPSC-CMs)作为模型。与 nTL-CMs 相比,短端粒导致心脏功能障碍和衰老标志物的表达。通过 Hi-C 和 RNASeq,我们观察到短端粒诱导端粒末端附近 TAD 绝缘减少,这与 sTL-CMs 中转录上调相关。FOXC1 是参与早期心脏发生的关键转录因子,在 sTL-CMs 中上调,其蛋白水平与心力衰竭患者的端粒长度呈负相关。FOXC1 的过表达诱导 hiPSC-CM 衰老、线粒体和收缩功能障碍;FOXC1 的敲低挽救了这些表型。总的来说,本研究表明,端粒缩短导致染色质可及性增加,从而诱导 FOXC1 依赖性表达网络,导致收缩功能障碍和心肌衰老。

https://cdn.ncbi.nlm.nih.gov/pmc/blobs/33b7/11194093/ceb2bcf239f6/gkae274figgra1.jpg

文献AI研究员

20分钟写一篇综述,助力文献阅读效率提升50倍。

立即体验

用中文搜PubMed

大模型驱动的PubMed中文搜索引擎

马上搜索

文档翻译

学术文献翻译模型,支持多种主流文档格式。

立即体验