Suppr超能文献

AMP 激活蛋白激酶的α亚基对于刚地弓形虫的代谢成功和速殖子增殖至关重要。

The α subunit of AMP-activated protein kinase is critical for the metabolic success and tachyzoite proliferation of Toxoplasma gondii.

机构信息

State Key Laboratory of Agricultural Microbiology, College of Veterinary Medicine, Huazhong Agricultural University, Wuhan, Hubei Province, China.

Research Center for Infectious Diseases, Department of Pathogen Biology, School of Basic Medical Sciences, Anhui Medical University, Hefei, China.

出版信息

Microb Biotechnol. 2024 Apr;17(4):e14455. doi: 10.1111/1751-7915.14455.

Abstract

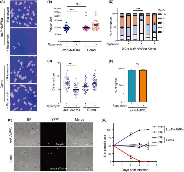
Toxoplasma gondii is a zoonotic parasite infecting humans and nearly all warm-blooded animals. Successful parasitism in diverse hosts at various developmental stages requires the parasites to fine tune their metabolism according to environmental cues and the parasite's needs. By manipulating the β and γ subunits, we have previously shown that AMP-activated protein kinase (AMPK) has critical roles in regulating the metabolic and developmental programmes. However, the biological functions of the α catalytic subunit have not been established. T. gondii encodes a canonical AMPKα, as well as a KIN kinase whose kinase domain has high sequence similarities to those of classic AMPKα proteins. Here, we found that TgKIN is dispensable for tachyzoite growth, whereas TgAMPKα is essential. Depletion of TgAMPKα expression resulted in decreased ATP levels and reduced metabolic flux in glycolysis and the tricarboxylic acid cycle, confirming that TgAMPK is involved in metabolic regulation and energy homeostasis in the parasite. Sequential truncations at the C-terminus found an α-helix that is key for the function of TgAMPKα. The amino acid sequences of this α-helix are not conserved among various AMPKα proteins, likely because it is involved in interactions with TgAMPKβ, which only have limited sequence similarities to AMPKβ in other eukaryotes. The essential role of the less conserved C-terminus of TgAMPKα provides opportunities for parasite specific drug designs targeting TgAMPKα.

摘要

刚地弓形虫是一种感染人类和几乎所有温血动物的动物源性寄生虫。寄生虫在不同的宿主和不同的发育阶段成功寄生需要根据环境线索和寄生虫的需求来精细调节其代谢。通过操纵β和γ亚基,我们之前已经表明,腺苷酸活化蛋白激酶(AMPK)在调节代谢和发育程序方面具有关键作用。然而,α催化亚基的生物学功能尚未确定。刚地弓形虫编码一个典型的 AMPKα,以及一个 KIN 激酶,其激酶结构域与经典 AMPKα 蛋白具有高度相似的序列。在这里,我们发现 TgKIN 对于速殖子的生长不是必需的,而 TgAMPKα 是必需的。TgAMPKα 表达的缺失导致 ATP 水平降低,糖酵解和三羧酸循环中的代谢通量减少,证实 TgAMPK 参与寄生虫的代谢调节和能量稳态。在 C 端的连续截断发现一个α-螺旋对于 TgAMPKα 的功能是关键的。这个α-螺旋的氨基酸序列在不同的 AMPKα 蛋白之间没有保守性,可能是因为它与 TgAMPKβ 相互作用,而 TgAMPKβ 与其他真核生物中的 AMPKβ 只有有限的序列相似性。TgAMPKα 较少保守的 C 端的重要作用为针对 TgAMPKα 的寄生虫特异性药物设计提供了机会。

https://cdn.ncbi.nlm.nih.gov/pmc/blobs/ff85/11025617/6712194aa1a9/MBT2-17-e14455-g006.jpg

文献AI研究员

20分钟写一篇综述,助力文献阅读效率提升50倍。

立即体验

用中文搜PubMed

大模型驱动的PubMed中文搜索引擎

马上搜索

文档翻译

学术文献翻译模型,支持多种主流文档格式。

立即体验