Suppr超能文献

环状 RNA TADA2A 通过抑制 CNBP 反式激活抑制 SLC38A1 表达并抑制黑色素瘤进展。

circTADA2A inhibited SLC38A1 expression and suppresses melanoma progression through the prevention of CNBP trans-activation.

机构信息

Department of Plastic Surgery, Affiliated Xing Tai People Hospital of Hebei Medical University, Xingtai, Hebei, China.

Department of Oral Surgery, Hebei Provincial Eye Hospital, Xingtai, Hebei, China.

出版信息

PLoS One. 2024 Apr 18;19(4):e0301356. doi: 10.1371/journal.pone.0301356. eCollection 2024.

Abstract

BACKGROUND

CircTADA2A has been demonstrated to play critical roles in the occurrence and development of human cancer. However, the expression pattern and biological mechanisms of circTADA2A in melanoma remains largely unknown.

METHODS

CircTADA2A were detected by quantitative real-time RT-PCR (qRT-PCR) and validated by Sanger sequencing. Function of circTADA2A and its protein partner in melanoma cells was investigated using RNA interference and overexpression assays. Interaction of circTADA2A, CCHC-type zinc finger nucleic acid binding protein (CNBP) and solute carrier family 38 member 1 (SLC38A1) was confirmed by RNA immunoprecipitation, RNA pull-down, and dual-luciferase reporter assay. The expression of genes and proteins were detected by qRT-PCR and western blot assays.

RESULTS

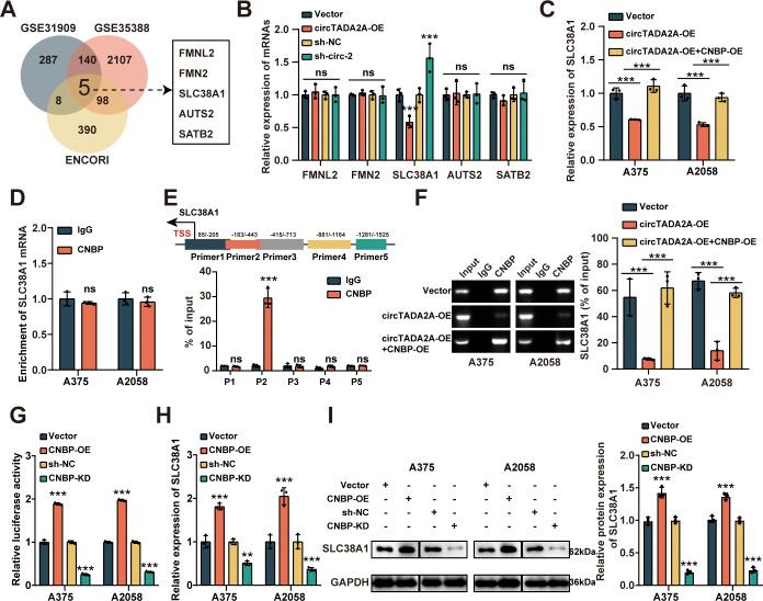
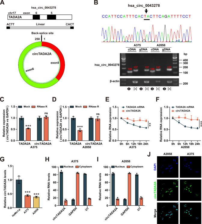
Data from the investigation showed that a novel circRNA (circTADA2A, hsa_circ_0043278) was markedly downregulated in melanoma cells. Functionally, circTADA2A repressed cell proliferation, migration, invasion in melanoma cells. Mechanistically, circTADA2A interacted with CNBP, acting to suppress the binding of CNBP to the SLC38A1 promoter and subsequently restrained SLC38A1 transcription, which resulting in repression of melanoma progression.

CONCLUSIONS

CircTADA2A suppresses melanoma progression by regulating CNBP/SLC38A1 axis, indicating a potential therapeutic target in melanoma.

摘要

背景

CircTADA2A 已被证明在人类癌症的发生和发展中发挥着关键作用。然而,circTADA2A 在黑色素瘤中的表达模式和生物学机制在很大程度上仍不清楚。

方法

通过实时定量 RT-PCR(qRT-PCR)检测 circTADA2A,并通过 Sanger 测序进行验证。使用 RNA 干扰和过表达实验研究 circTADA2A 及其在黑色素瘤细胞中的蛋白伙伴的功能。通过 RNA 免疫沉淀、RNA 下拉和双荧光素酶报告基因实验证实 circTADA2A、CCHC 型锌指核酸结合蛋白(CNBP)和溶质载体家族 38 成员 1(SLC38A1)之间的相互作用。通过 qRT-PCR 和 Western blot 实验检测基因和蛋白的表达。

结果

研究结果表明,一种新型 circRNA(circTADA2A,hsa_circ_0043278)在黑色素瘤细胞中显著下调。功能上,circTADA2A 抑制黑色素瘤细胞的增殖、迁移和侵袭。机制上,circTADA2A 与 CNBP 相互作用,抑制 CNBP 与 SLC38A1 启动子的结合,进而抑制 SLC38A1 转录,从而抑制黑色素瘤的进展。

结论

CircTADA2A 通过调节 CNBP/SLC38A1 轴抑制黑色素瘤进展,表明其可能成为黑色素瘤的潜在治疗靶点。

https://cdn.ncbi.nlm.nih.gov/pmc/blobs/0f8a/11025954/0c60fa7168eb/pone.0301356.g001.jpg

文献AI研究员

20分钟写一篇综述,助力文献阅读效率提升50倍。

立即体验

用中文搜PubMed

大模型驱动的PubMed中文搜索引擎

马上搜索

文档翻译

学术文献翻译模型,支持多种主流文档格式。

立即体验