Suppr超能文献

多色标记整体染色法用于可视化细胞内蛋白质动态。

Pooled multicolour tagging for visualizing subcellular protein dynamics.

机构信息

CeMM Research Center for Molecular Medicine of the Austrian Academy of Sciences, Vienna, Austria.

出版信息

Nat Cell Biol. 2024 May;26(5):745-756. doi: 10.1038/s41556-024-01407-w. Epub 2024 Apr 19.

Abstract

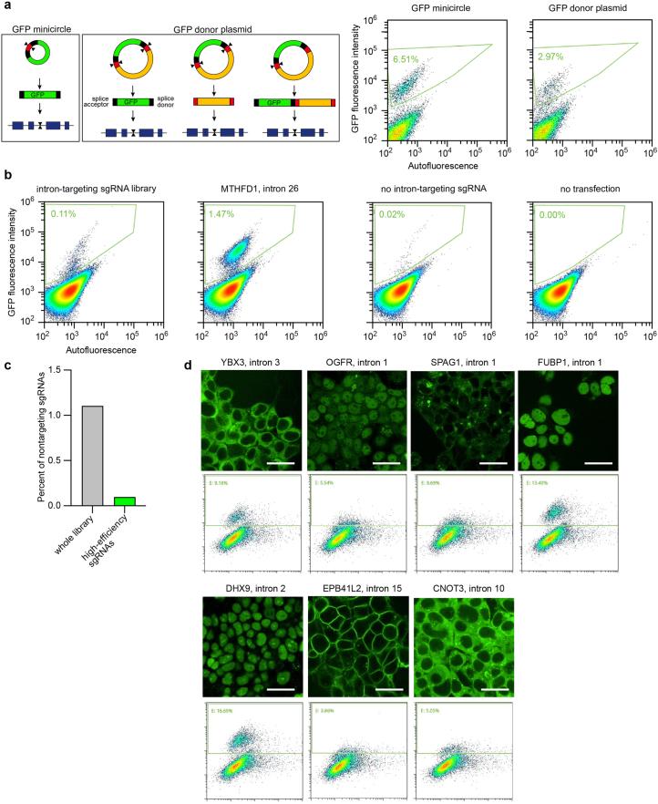
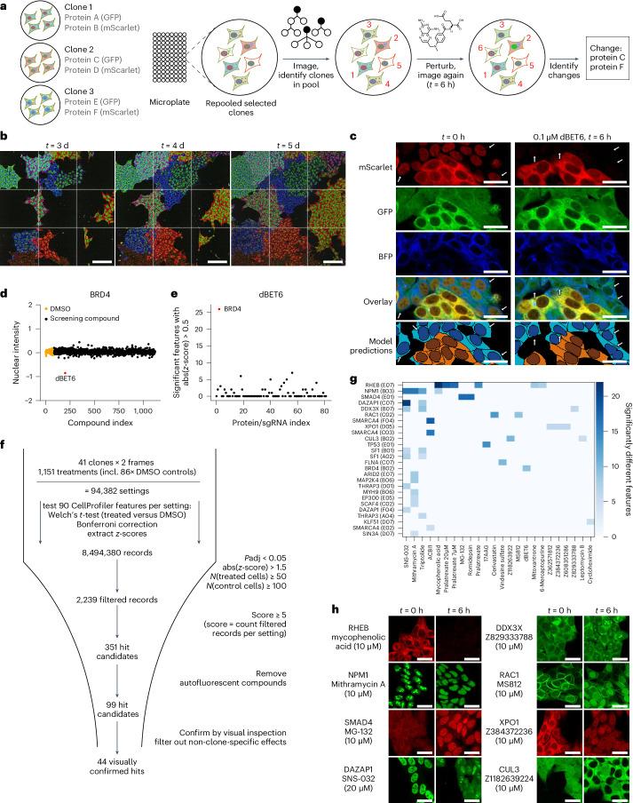
Imaging-based methods are widely used for studying the subcellular localization of proteins in living cells. While routine for individual proteins, global monitoring of protein dynamics following perturbation typically relies on arrayed panels of fluorescently tagged cell lines, limiting throughput and scalability. Here, we describe a strategy that combines high-throughput microscopy, computer vision and machine learning to detect perturbation-induced changes in multicolour tagged visual proteomics cell (vpCell) pools. We use genome-wide and cancer-focused intron-targeting sgRNA libraries to generate vpCell pools and a large, arrayed collection of clones each expressing two different endogenously tagged fluorescent proteins. Individual clones can be identified in vpCell pools by image analysis using the localization patterns and expression level of the tagged proteins as visual barcodes, enabling simultaneous live-cell monitoring of large sets of proteins. To demonstrate broad applicability and scale, we test the effects of antiproliferative compounds on a pool with cancer-related proteins, on which we identify widespread protein localization changes and new inhibitors of the nuclear import/export machinery. The time-resolved characterization of changes in subcellular localization and abundance of proteins upon perturbation in a pooled format highlights the power of the vpCell approach for drug discovery and mechanism-of-action studies.

摘要

基于成像的方法广泛用于研究活细胞中蛋白质的亚细胞定位。虽然对于个别蛋白质来说这是常规操作,但在受到干扰后对蛋白质动力学进行全局监测通常依赖于荧光标记细胞系的阵列面板,这限制了通量和可扩展性。在这里,我们描述了一种结合高通量显微镜、计算机视觉和机器学习的策略,用于检测多色标记可视化蛋白质组学细胞(vpCell)池中的扰动诱导变化。我们使用全基因组和癌症靶向内含子靶向 sgRNA 文库来生成 vpCell 池和一个大型的、排列整齐的克隆集合,每个克隆表达两种不同的内源性标记荧光蛋白。通过使用标记蛋白的定位模式和表达水平作为可视化条码的图像分析,可以在 vpCell 池中识别单个克隆,从而能够同时对大量蛋白质进行活细胞监测。为了展示广泛的适用性和规模,我们在一个具有癌症相关蛋白质的池上测试了抗增殖化合物的效果,我们在该池上鉴定了广泛的蛋白质定位变化和核输入/输出机制的新抑制剂。在池格式下对扰动后亚细胞定位和蛋白质丰度变化的时间分辨特征突出了 vpCell 方法在药物发现和作用机制研究中的强大功能。

https://cdn.ncbi.nlm.nih.gov/pmc/blobs/1ba0/11098740/b4bb6d005331/41556_2024_1407_Fig1_HTML.jpg

文献AI研究员

20分钟写一篇综述,助力文献阅读效率提升50倍。

立即体验

用中文搜PubMed

大模型驱动的PubMed中文搜索引擎

马上搜索

文档翻译

学术文献翻译模型,支持多种主流文档格式。

立即体验