Suppr超能文献

环境性干燥眼中的线粒体 DNA 激活的 cGAS-STING 信号通路。

Mitochondrial DNA-Activated cGAS-STING Signaling in Environmental Dry Eye.

机构信息

State Key Laboratory of Ophthalmology, Optometry and Vision Science, Eye Hospital, Wenzhou Medical University, Wenzhou, Zhejiang, China.

出版信息

Invest Ophthalmol Vis Sci. 2024 Apr 1;65(4):33. doi: 10.1167/iovs.65.4.33.

Abstract

PURPOSE

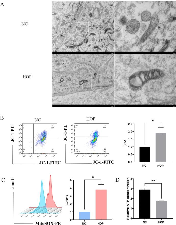
The cGAS-STING pathway has been shown to be an important mediator of inflammation. There is emerging evidence of the importance of this signaling cascade in a variety of inflammatory diseases settings. Here, we present evidence that the mitochondrial DNA (mtDNA) damage-mediated cGAS-STING pathway plays an important role in the induction of inflammation in environmental dry eye (DE).

METHODS

RT-qPCR and Western blot were used to assess the induction of the cGAS-STING pathway and inflammatory cytokines in environmental DE mouse model, primary human corneal epithelial cells (pHCECs), and patients with DE. RNA sequencing was used to determine mRNA expression patterns of high osmotic pressure (HOP)-stimulated pHCECs. mtDNA was detected with electron microscopy, flow cytometry, and immunofluorescent staining. mtDNA was isolated and transfected into pHCECs for evaluating the activation of the cGAS-STING pathway.

RESULTS

The expression levels of cGAS, STING, TBK1, IRF3, and IFNβ were significantly increased in an environmental DE model and HOP-stimulated pHCECs. The STING inhibitor decreased the expression of inflammatory factors in DE. An upregulation of STING-mediated immune responses and IRF3 expression mediated by TBK1 were observed in the HOP group. HOP stimulation induced mitochondrial oxidative damage and the leakage of mtDNA into the cytoplasm. Then, mtDNA activated the cGAS-STING pathway and induced intracytoplasmic STING translocated to the Golgi apparatus. Finally, we also found activated cGAS-STING signaling in the human conjunctival blot cell of patients with DE.

CONCLUSIONS

Our findings suggest that the cGAS-STING pathway is activated by recognizing cytoplasmic mtDNA leading to STING translocation, further exacerbating the development of inflammation in environmental DE.

摘要

目的

cGAS-STING 途径已被证明是炎症的重要介质。越来越多的证据表明,这种信号级联在各种炎症性疾病中都很重要。在这里,我们提供的证据表明,线粒体 DNA(mtDNA)损伤介导的 cGAS-STING 途径在环境性干眼(DE)炎症的诱导中起着重要作用。

方法

使用 RT-qPCR 和 Western blot 评估环境性 DE 小鼠模型、原代人角膜上皮细胞(pHCEC)和 DE 患者中 cGAS-STING 途径和炎症细胞因子的诱导。使用 RNA 测序确定高渗刺激 pHCEC 的 mRNA 表达模式。使用电子显微镜、流式细胞术和免疫荧光染色检测 mtDNA。分离 mtDNA 并转染 pHCEC 以评估 cGAS-STING 途径的激活。

结果

在环境性 DE 模型和 HOP 刺激的 pHCEC 中,cGAS、STING、TBK1、IRF3 和 IFNβ 的表达水平显著增加。STING 抑制剂降低了 DE 中炎症因子的表达。在 HOP 组中观察到 STING 介导的免疫反应和 TBK1 介导的 IRF3 表达上调。HOP 刺激诱导线粒体氧化损伤和 mtDNA 漏出线粒体进入细胞质。然后,mtDNA 激活了 cGAS-STING 途径,并诱导细胞内 STING 易位到高尔基器。最后,我们还发现 DE 患者的人结膜印迹细胞中存在激活的 cGAS-STING 信号。

结论

我们的研究结果表明,cGAS-STING 途径通过识别细胞质 mtDNA 而被激活,导致 STING 易位,进一步加剧环境性 DE 中炎症的发展。

https://cdn.ncbi.nlm.nih.gov/pmc/blobs/105a/11044830/43e9d5b4cd92/iovs-65-4-33-f001.jpg

文献AI研究员

20分钟写一篇综述,助力文献阅读效率提升50倍。

立即体验

用中文搜PubMed

大模型驱动的PubMed中文搜索引擎

马上搜索

文档翻译

学术文献翻译模型,支持多种主流文档格式。

立即体验