Suppr超能文献

衣康酸盐通过激活依赖于Nrf2的抗神经炎症和经由肠-脑轴的神经发生来减轻麻醉/手术诱导的认知障碍。

Itaconate alleviates anesthesia/surgery-induced cognitive impairment by activating a Nrf2-dependent anti-neuroinflammation and neurogenesis via gut-brain axis.

作者信息

Kong Xiangyi, Lyu Wenyuan, Lin Xiaojie, Lin Chunlong, Feng Hao, Xu Lin, Shan Kaiyue, Wei Penghui, Li Jianjun

机构信息

Department of Anesthesiology, Qilu Hospital (Qingdao), Cheeloo College of Medicine, Shandong University, 758 Hefei Road, Qingdao, China.

Laboratory of Anesthesia and Brain Function, Qilu Hospital (Qingdao), Cheeloo College of Medicine, Shandong University, 758 Hefei Road, Qingdao, China.

出版信息

J Neuroinflammation. 2024 Apr 22;21(1):104. doi: 10.1186/s12974-024-03103-w.

Abstract

BACKGROUND

Postoperative cognitive dysfunction (POCD) is a common neurological complication of anesthesia and surgery in aging individuals. Neuroinflammation has been identified as a hallmark of POCD. However, safe and effective treatments of POCD are still lacking. Itaconate is an immunoregulatory metabolite derived from the tricarboxylic acid cycle that exerts anti-inflammatory effects by activating the nuclear factor erythroid 2-related factor 2 (Nrf2) pathway. In this study, we investigated the effects and underlying mechanism of 4-octyl itaconate (OI), a cell-permeable itaconate derivative, on POCD in aged mice.

METHODS

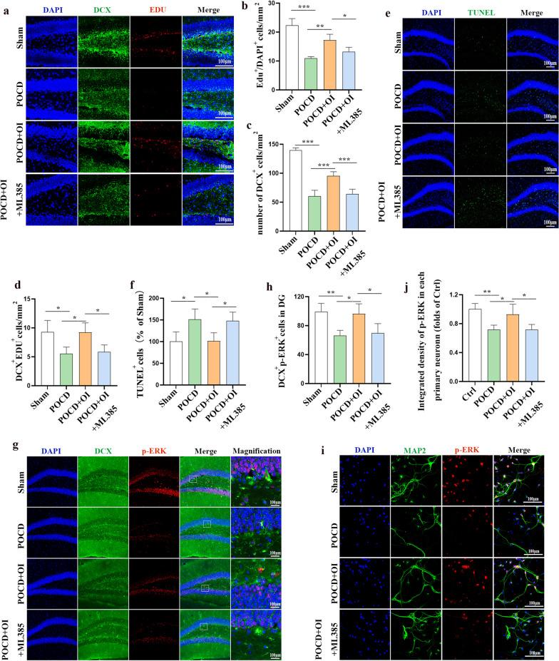
A POCD animal model was established by performing aseptic laparotomy in 18-month-old male C57BL/6 mice under isoflurane anesthesia while maintaining spontaneous ventilation. OI was intraperitoneally injected into the mice after surgery. Primary microglia and neurons were isolated and treated to lipopolysaccharide (LPS), isoflurane, and OI. Cognitive function, neuroinflammatory responses, as well as levels of gut microbiota and their metabolites were evaluated. To determine the mechanisms underlying the therapeutic effects of OI in POCD, ML385, an antagonist of Nrf2, was administered intraperitoneally. Cognitive function, neuroinflammatory responses, endogenous neurogenesis, neuronal apoptosis, and Nrf2/extracellular signal-related kinases (ERK) signaling pathway were evaluated.

RESULTS

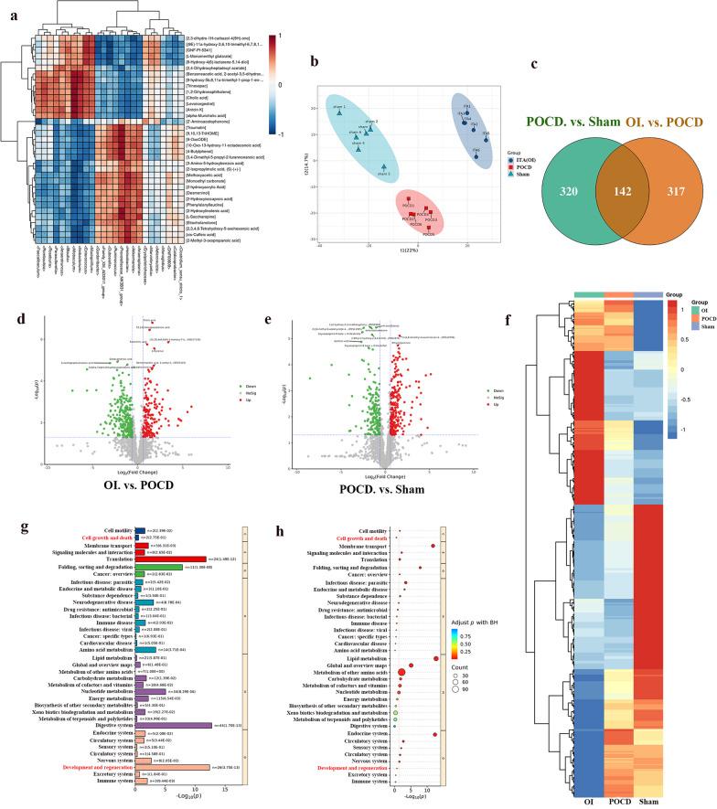
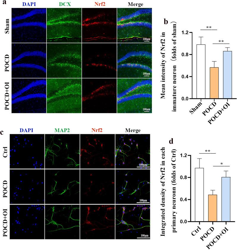
Our findings revealed that OI treatment significantly alleviated anesthesia/surgery-induced cognitive impairment, concomitant with reduced levels of the neuroinflammatory cytokines IL-1β and IL-6, as well as suppressed activation of microglia and astrocytes in the hippocampus. Similarly, OI treatment inhibited the expression of IL-1β and IL-6 in LPS and isoflurane-induced primary microglia in vitro. Intraperitoneal administration of OI led to alterations in the gut microbiota and promoted the production of microbiota-derived metabolites associated with neurogenesis. We further confirmed that OI promoted endogenous neurogenesis and inhibited neuronal apoptosis in the hippocampal dentate gyrus of aged mice. Mechanistically, we observed a decrease in Nrf2 expression in hippocampal neurons both in vitro and in vivo, which was reversed by OI treatment. We found that Nrf2 was required for OI treatment to inhibit neuroinflammation in POCD. The enhanced POCD recovery and promotion of neurogenesis triggered by OI exposure were, at least partially, mediated by the activation of the Nrf2/ERK signaling pathway.

CONCLUSIONS

Our findings demonstrate that OI can attenuate anesthesia/surgery-induced cognitive impairment by stabilizing the gut microbiota and activating Nrf2 signaling to restrict neuroinflammation and promote neurogenesis. Boosting endogenous itaconate or supplementation with exogenous itaconate derivatives may represent novel strategies for the treatment of POCD.

摘要

背景

术后认知功能障碍(POCD)是老年个体麻醉和手术后常见的神经并发症。神经炎症已被确定为POCD的一个标志。然而,POCD的安全有效治疗方法仍然缺乏。衣康酸是一种源自三羧酸循环的免疫调节代谢产物,通过激活核因子红细胞2相关因子2(Nrf2)途径发挥抗炎作用。在本研究中,我们研究了细胞可渗透的衣康酸衍生物4-辛基衣康酸(OI)对老年小鼠POCD的影响及其潜在机制。

方法

在异氟烷麻醉下对18月龄雄性C57BL/6小鼠进行无菌剖腹手术,同时维持自主通气,建立POCD动物模型。术后将OI腹腔注射到小鼠体内。分离原代小胶质细胞和神经元,用脂多糖(LPS)、异氟烷和OI进行处理。评估认知功能、神经炎症反应以及肠道微生物群及其代谢产物的水平。为了确定OI对POCD治疗作用的潜在机制,腹腔注射Nrf2拮抗剂ML385。评估认知功能、神经炎症反应、内源性神经发生、神经元凋亡以及Nrf2/细胞外信号调节激酶(ERK)信号通路。

结果

我们的研究结果表明,OI治疗显著减轻了麻醉/手术诱导的认知障碍,同时降低了神经炎症细胞因子IL-1β和IL-6的水平,并抑制了海马中小胶质细胞和星形胶质细胞的激活。同样,OI治疗在体外抑制了LPS和异氟烷诱导的原代小胶质细胞中IL-1β和IL-6的表达。腹腔注射OI导致肠道微生物群发生改变,并促进了与神经发生相关的微生物衍生代谢产物的产生。我们进一步证实,OI促进了老年小鼠海马齿状回中的内源性神经发生并抑制了神经元凋亡。机制上,我们观察到体外和体内海马神经元中Nrf2表达均降低,而OI治疗可逆转这种降低。我们发现Nrf2是OI治疗抑制POCD中神经炎症所必需的。OI暴露触发的POCD恢复增强和神经发生促进至少部分是由Nrf2/ERK信号通路的激活介导的。

结论

我们的研究结果表明,OI可以通过稳定肠道微生物群和激活Nrf2信号通路来限制神经炎症并促进神经发生,从而减轻麻醉/手术诱导的认知障碍。提高内源性衣康酸水平或补充外源性衣康酸衍生物可能代表治疗POCD的新策略。

https://cdn.ncbi.nlm.nih.gov/pmc/blobs/3877/11034021/e9390de99d75/12974_2024_3103_Fig1_HTML.jpg

文献AI研究员

20分钟写一篇综述,助力文献阅读效率提升50倍。

立即体验

用中文搜PubMed

大模型驱动的PubMed中文搜索引擎

马上搜索

文档翻译

学术文献翻译模型,支持多种主流文档格式。

立即体验