Suppr超能文献

乳腺癌患者外周血中自然杀伤细胞亚群及其功能分子。

Natural killer cell subsets and their functional molecules in peripheral blood of the patients with breast cancer.

机构信息

Department of Immunology, School of Medicine, Shiraz University of Medical Sciences, Shiraz, Iran.

School of Medicine, Shiraz Institute for Cancer Research, Shiraz University of Medical Sciences, Shiraz, Iran.

出版信息

Immun Inflamm Dis. 2024 Apr;12(4):e1255. doi: 10.1002/iid3.1255.

Abstract

BACKGROUND

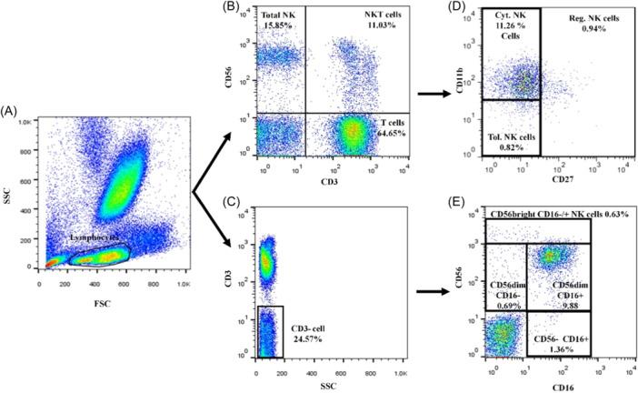
Natural killer (NK) cells, CD3 lymphocytes, are critical players in cancer immune surveillance. This study aimed to assess two types of CD3 NK cell classifications (subsets), that is, convectional subsets (based on CD56 and CD16 expression) and new subsets (based on CD56, CD27, and CD11b expression), and their functional molecules in the peripheral blood of patients with breast cancer (BC) in comparison with healthy donors (HDs).

METHODS

Thirty untreated females with BC and 20 age-matched healthy women were enrolled. Peripheral blood samples were collected and directly incubated with fluorochrome-conjugated antibodies against CD3, CD56, CD16, CD27, CD11b, CD96, NKG2C, NKG2D, NKp44, CXCR3, perforin, and granzyme B. Red blood cells were then lysed using lysing solution, and the stained cells were acquired on four-color flow cytometer.

RESULT

Our results indicated 15% of lymphocytes in peripheral blood of patients with BC and HDs had NK cells phenotype. However, the frequency of total NK cells (CD3CD56), and NK subsets (based on conventional and new classifications) was not significantly different between patients and HDs. We observed mean fluorescent intensity (MFI) of CXCR3 in total NK cells (p = .02) and the conventional cytotoxic (CD3CD56 CD16) NK cells (p = .03) were significantly elevated in the patients with BC compared to HDs. Despite this, the MFI of granzyme B expression in conventional regulatory (CD3CD56CD16 ) NK cells and CD3CD56CD16 NK cells (p = .03 and p = .004, respectively) in the patients was lower than healthy subjects.

CONCLUSION

The higher expression of chemokine receptor CXCR3 on total NK cells in patients with BC may be associated with increased chemotaxis-related NK cell infiltration. However, lower expression of granzyme B in conventional regulatory NK cells and CD3CD56CD16 NK cells in the patients compared to HDs suggests reduced cytotoxic activity of the NK cells in BC. These results might demonstrate accumulating NK subsets with a dysfunctional phenotype in the peripheral blood of patients with BC.

摘要

背景

自然杀伤 (NK) 细胞、CD3 淋巴细胞是癌症免疫监测的关键参与者。本研究旨在评估两种 CD3NK 细胞分类(亚群),即传统亚群(基于 CD56 和 CD16 表达)和新亚群(基于 CD56、CD27 和 CD11b 表达)及其在外周血中的功能分子在乳腺癌 (BC) 患者与健康供体 (HD) 中的比较。

方法

纳入 30 名未经治疗的女性 BC 患者和 20 名年龄匹配的健康女性。采集外周血样本,直接与针对 CD3、CD56、CD16、CD27、CD11b、CD96、NKG2C、NKG2D、NKp44、CXCR3、穿孔素和颗粒酶 B 的荧光标记抗体孵育。然后使用裂解溶液裂解红细胞,并在四色流式细胞仪上获取染色细胞。

结果

我们的结果表明,BC 患者和 HD 外周血中的淋巴细胞中有 15%具有 NK 细胞表型。然而,患者和 HD 之间总 NK 细胞(CD3CD56)和 NK 亚群(基于传统和新分类)的频率没有显着差异。我们观察到总 NK 细胞(p=0.02)和传统细胞毒性(CD3CD56CD16)NK 细胞(p=0.03)中 CXCR3 的平均荧光强度(MFI)显著升高在 BC 患者中与 HD 相比。尽管如此,在 BC 患者中,传统调节性(CD3CD56CD16)NK 细胞和 CD3CD56CD16 NK 细胞中颗粒酶 B 表达的 MFI 较低(p=0.03 和 p=0.004,分别)比健康受试者。

结论

BC 患者总 NK 细胞上趋化因子受体 CXCR3 的高表达可能与 NK 细胞趋化相关的浸润增加有关。然而,与 HD 相比,BC 患者中传统调节性 NK 细胞和 CD3CD56CD16 NK 细胞中颗粒酶 B 的表达较低,提示 NK 细胞的细胞毒性活性降低。这些结果可能表明,在 BC 患者的外周血中,具有功能障碍表型的 NK 细胞亚群不断积累。

https://cdn.ncbi.nlm.nih.gov/pmc/blobs/32fc/11037257/678d498d815e/IID3-12-e1255-g004.jpg

文献AI研究员

20分钟写一篇综述,助力文献阅读效率提升50倍。

立即体验

用中文搜PubMed

大模型驱动的PubMed中文搜索引擎

马上搜索

文档翻译

学术文献翻译模型,支持多种主流文档格式。

立即体验