Suppr超能文献

双氢青蒿素通过抑制ATF4-xCT途径诱导肝癌细胞发生铁死亡。

Dihydroartemisinin induces ferroptosis of hepatocellular carcinoma via inhibiting ATF4-xCT pathway.

作者信息

Ji Jie, Cheng Ziqi, Zhang Jie, Wu Jianye, Xu Xuanfu, Guo Chuanyong, Feng Jiao

机构信息

Department of Gastroenterology, Shanghai Tenth People's Hospital, Tongji University School of Medicine, Shanghai, China.

Department of Gastroenterology, Putuo People's Hospital, Tongji University, Shanghai, China.

出版信息

J Cell Mol Med. 2024 Apr;28(8):e18335. doi: 10.1111/jcmm.18335.

Abstract

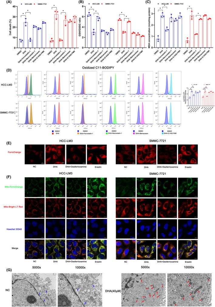
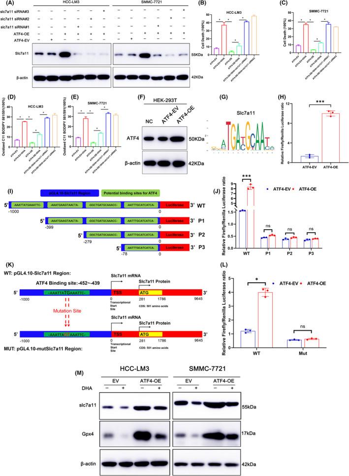
Management of hepatocellular carcinoma (HCC) remains challenging due to population growth, frequent recurrence and drug resistance. Targeting of genes involved with the ferroptosis is a promising alternative treatment strategy for HCC. The present study aimed to investigate the effect of dihydroartemisinin (DHA) against HCC and explore the underlying mechanisms. The effects of DHA on induction of ferroptosis were investigated with the measurement of malondialdehyde concentrations, oxidised C11 BODIPY 581/591 staining, as well as subcutaneous xenograft experiments. Activated transcription factor 4 (ATF4) and solute carrier family 7 member 11 (SLC7A11 or xCT) were overexpressed with lentiviruses to verify the target of DHA. Here, we confirmed the anticancer effect of DHA in inducing ferroptosis is related to ATF4. High expression of ATF4 is related to worse clinicopathological prognosis of HCC. Mechanistically, DHA inhibited the expression of ATF4, thereby promoting lipid peroxidation and ferroptosis of HCC cells. Overexpression of ATF4 rescued DHA-induced ferroptosis. Moreover, ATF4 could directly bound to the SLC7A11 promoter and increase its transcription. In addition, DHA enhances the chemosensitivity of sorafenib on HCC in vivo and in vitro. These findings confirm that DHA induces ferroptosis of HCC via inhibiting ATF4-xCT pathway, thereby providing new drug options for the treatment of HCC.

摘要

由于人口增长、频繁复发和耐药性,肝细胞癌(HCC)的治疗仍然具有挑战性。靶向参与铁死亡的基因是一种有前景的HCC替代治疗策略。本研究旨在探讨双氢青蒿素(DHA)对HCC的作用并探索其潜在机制。通过测量丙二醛浓度、氧化型C11 BODIPY 581/591染色以及皮下异种移植实验,研究了DHA对铁死亡诱导的影响。用慢病毒过表达激活转录因子4(ATF4)和溶质载体家族7成员11(SLC7A11或xCT)以验证DHA的靶点。在此,我们证实DHA诱导铁死亡的抗癌作用与ATF4有关。ATF4的高表达与HCC较差的临床病理预后相关。机制上,DHA抑制ATF4的表达,从而促进HCC细胞的脂质过氧化和铁死亡。ATF4的过表达挽救了DHA诱导的铁死亡。此外,ATF4可直接结合SLC7A11启动子并增加其转录。此外,DHA在体内和体外均增强了索拉非尼对HCC的化学敏感性。这些发现证实DHA通过抑制ATF4-xCT途径诱导HCC的铁死亡,从而为HCC的治疗提供了新的药物选择。

https://cdn.ncbi.nlm.nih.gov/pmc/blobs/f771/11037408/74e9be18ecd5/JCMM-28-e18335-g005.jpg

文献AI研究员

20分钟写一篇综述,助力文献阅读效率提升50倍。

立即体验

用中文搜PubMed

大模型驱动的PubMed中文搜索引擎

马上搜索

文档翻译

学术文献翻译模型,支持多种主流文档格式。

立即体验