Suppr超能文献

裂解性噬菌体可诱导人呼吸道上皮细胞分泌抗病毒和促炎细胞因子。

Lytic bacteriophages induce the secretion of antiviral and proinflammatory cytokines from human respiratory epithelial cells.

作者信息

Zamora Paula F, Reidy Thomas G, Armbruster Catherine R, Sun Ming, Van Tyne Daria, Turner Paul E, Koff Jonathan L, Bomberger Jennifer M

机构信息

Department of Microbiology and Immunology, Dartmouth Geisel School of Medicine, Hanover, New Hampshire, United States of America.

Department of Biological Sciences, University of Pittsburgh, Pittsburgh, Pennsylvania, United States of America.

出版信息

PLoS Biol. 2024 Apr 23;22(4):e3002566. doi: 10.1371/journal.pbio.3002566. eCollection 2024 Apr.

Abstract

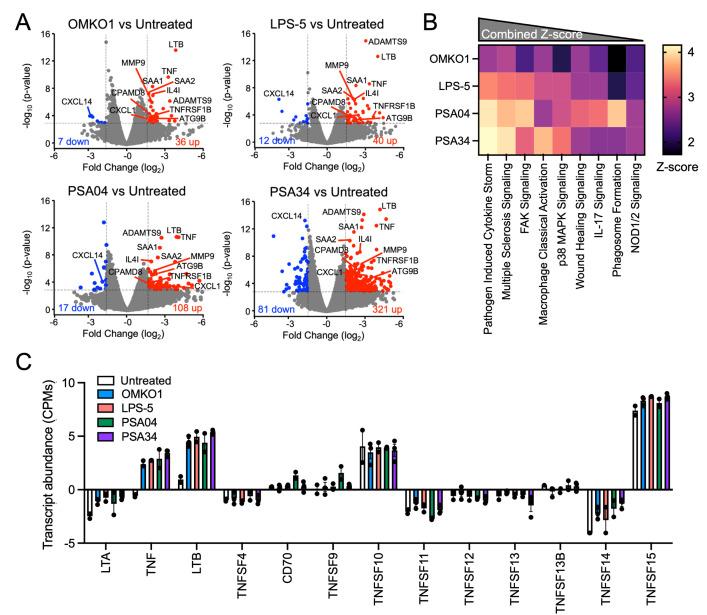
Phage therapy is a therapeutic approach to treat multidrug-resistant (MDR) infections that employs lytic bacteriophages (phages) to eliminate bacteria. Despite the abundant evidence for its success as an antimicrobial in Eastern Europe, there is scarce data regarding its effects on the human host. Here, we aimed to understand how lytic phages interact with cells of the airway epithelium, the tissue site that is colonized by bacterial biofilms in numerous chronic respiratory disorders. Using a panel of Pseudomonas aeruginosa phages and human airway epithelial cells (AECs) derived from a person with cystic fibrosis (CF), we determined that interactions between phages and epithelial cells depend on specific phage properties as well as physiochemical features of the microenvironment. Although poor at internalizing phages, the airway epithelium responds to phage exposure by changing its transcriptional profile and secreting antiviral and proinflammatory cytokines that correlate with specific phage families. Overall, our findings indicate that mammalian responses to phages are heterogenous and could potentially alter the way that respiratory local defenses aid in bacterial clearance during phage therapy. Thus, besides phage receptor specificity in a particular bacterial isolate, the criteria to select lytic phages for therapy should be expanded to include mammalian cell responses.

摘要

噬菌体疗法是一种治疗多重耐药(MDR)感染的治疗方法,它利用裂解性噬菌体来消灭细菌。尽管在东欧有大量证据表明其作为一种抗菌剂取得了成功,但关于其对人类宿主影响的数据却很少。在这里,我们旨在了解裂解性噬菌体如何与气道上皮细胞相互作用,气道上皮组织是许多慢性呼吸道疾病中细菌生物膜定植的部位。我们使用一组铜绿假单胞菌噬菌体和来自一名囊性纤维化(CF)患者的人气道上皮细胞(AECs),确定噬菌体与上皮细胞之间的相互作用取决于特定的噬菌体特性以及微环境的物理化学特征。尽管气道上皮细胞内化噬菌体的能力较差,但它会通过改变其转录谱并分泌与特定噬菌体家族相关的抗病毒和促炎细胞因子来响应噬菌体暴露。总体而言,我们的研究结果表明,哺乳动物对噬菌体的反应是异质性的,并且可能会改变呼吸道局部防御在噬菌体治疗期间协助细菌清除的方式。因此,除了特定细菌分离物中的噬菌体受体特异性外,选择裂解性噬菌体进行治疗的标准应扩大到包括哺乳动物细胞反应。

https://cdn.ncbi.nlm.nih.gov/pmc/blobs/f299/11037538/59fd78fea50a/pbio.3002566.g001.jpg

文献AI研究员

20分钟写一篇综述,助力文献阅读效率提升50倍。

立即体验

用中文搜PubMed

大模型驱动的PubMed中文搜索引擎

马上搜索

文档翻译

学术文献翻译模型,支持多种主流文档格式。

立即体验