Suppr超能文献

综合多组学分析和机器学习在一个大型多中心胃癌队列中开发了一种基于线粒体功能的预后模型。

Integrated multi-omics analysis and machine learning developed a prognostic model based on mitochondrial function in a large multicenter cohort for Gastric Cancer.

作者信息

Ma Yimeng, Jin Jingjing, Xue Zixuan, Zhao Jungang, Cai Weiyang, Zhang Wanli

机构信息

Department of Clinical Laboratory, Key Laboratory of Clinical Laboratory Diagnosis and Translational Research of Zhejiang Province, The First Affiliated Hospital of Wenzhou Medical University, Wenzhou, Zhejiang, China.

Department of Microbiology and Immunology, School of Basic Medical Sciences, Wenzhou Collaborative Innovation Center of Gastrointestinal Cancer in Basic Research and Precision Medicine, Wenzhou Key Laboratory of Cancer-Related Pathogens and Immunity, Wenzhou Medical University, Wenzhou, China.

出版信息

J Transl Med. 2024 Apr 23;22(1):381. doi: 10.1186/s12967-024-05109-7.

Abstract

BACKGROUND

Gastric cancer (GC) is a common and aggressive type of cancer worldwide. Despite recent advancements in its treatment, the prognosis for patients with GC remains poor. Understanding the mechanisms of cell death in GC, particularly those related to mitochondrial function, is crucial for its development and progression. However, more research is needed to investigate the significance of the interaction between mitochondrial function and GC cell death.

METHODS

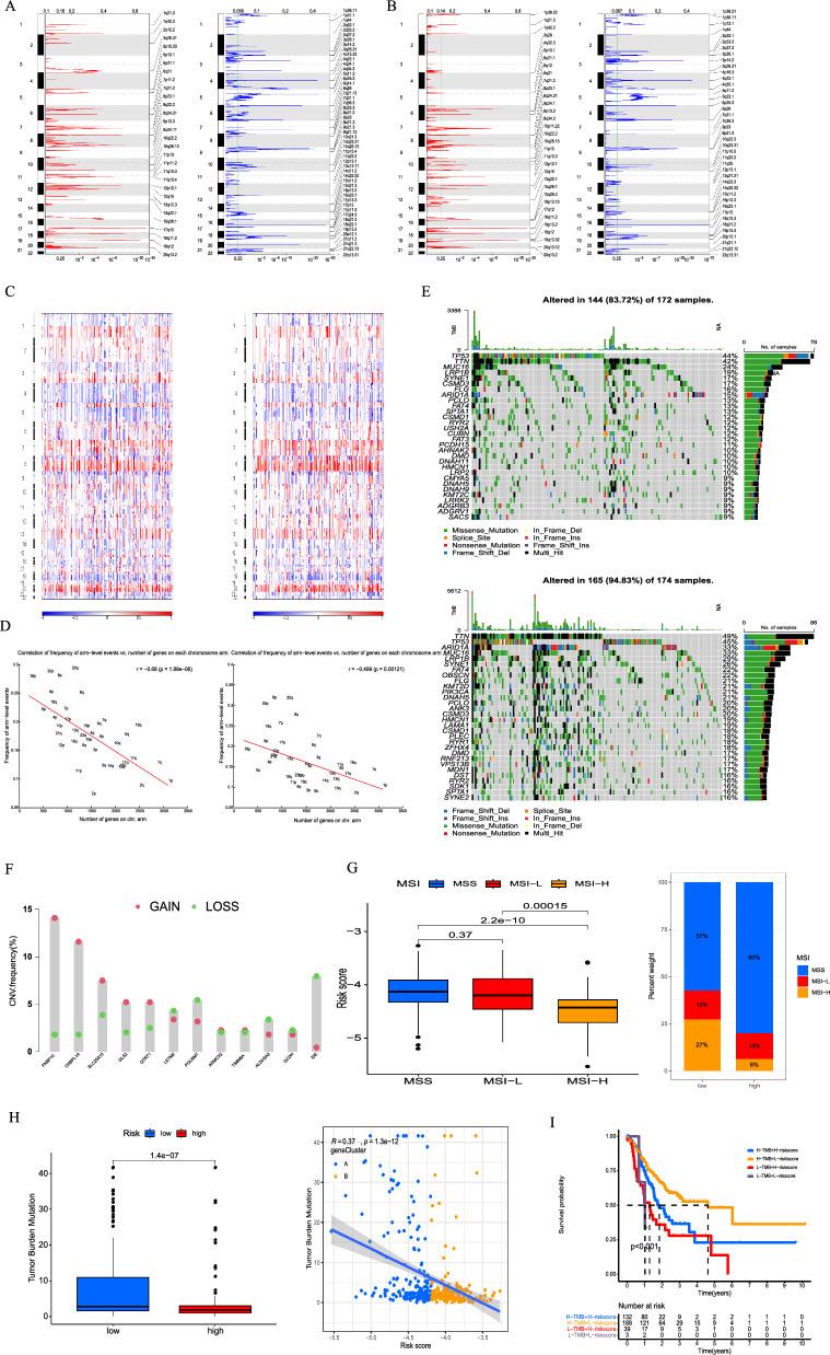
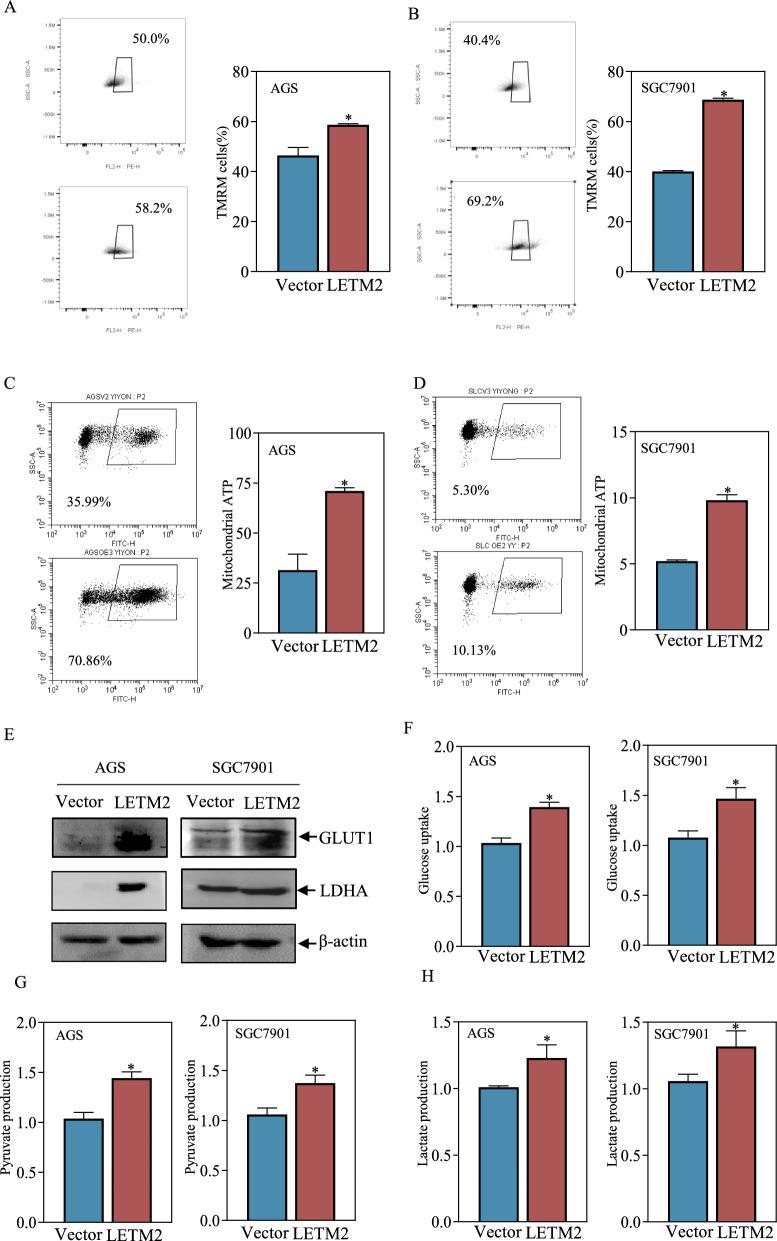
We employed a robust computational framework to investigate the role of mitochondria-associated proteins in the progression of GC in a cohort of 1,199 GC patients. Ten machine learning algorithms were utilized and combined into 101 unique combinations. Ultimately, we developed a Mitochondrial-related-Score (MitoScore) using the machine learning model that exhibited the best performance. We observed the upregulation of LEMT2 and further explored its function in tumor progression. Mitochondrial functions were assessed by measuring mitochondrial ATP, mitochondrial membrane potential, and levels of lactate, pyruvate, and glucose.

RESULTS

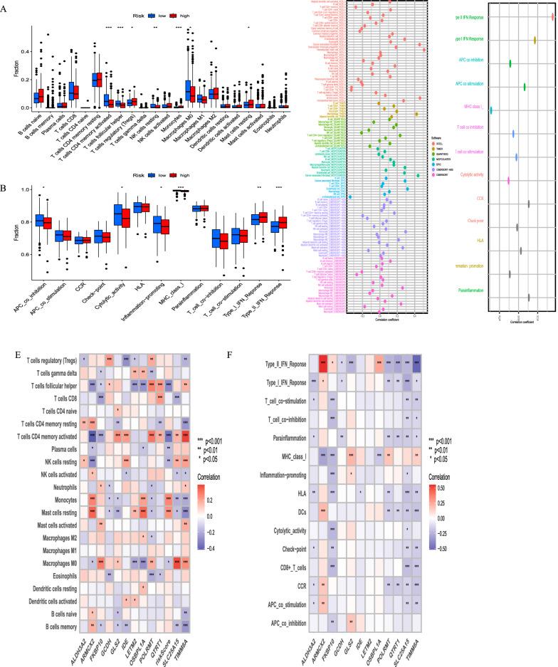
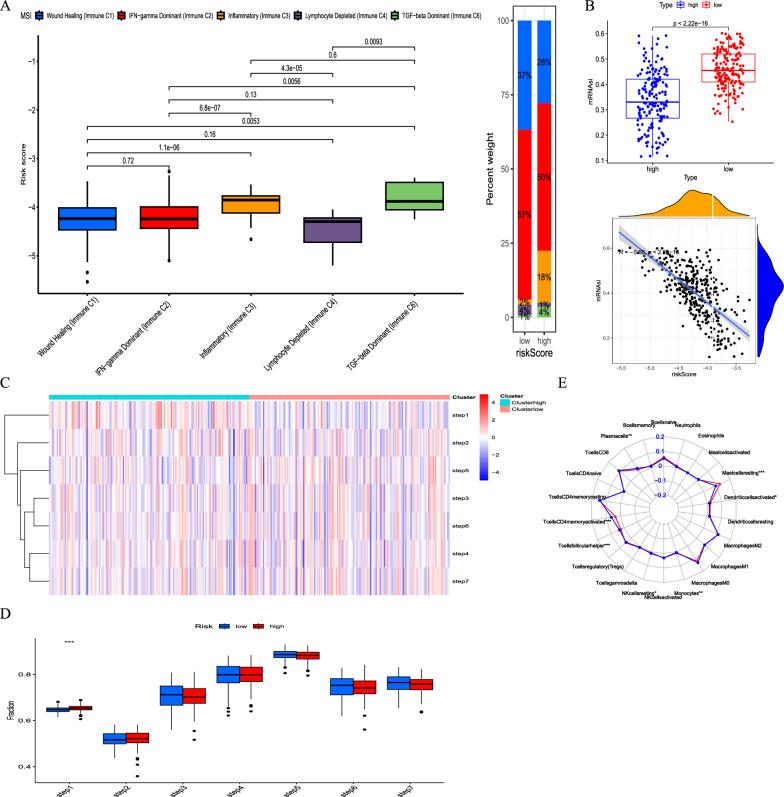
MitoScore showed significant correlations with GC immune and metabolic functions. The higher MitoScore subgroup exhibited enriched metabolic pathways and higher immune activity. Overexpression of LETM2 (leucine zipper and EF-hand containing transmembrane protein 2) significantly enhanced tumor proliferation and metastasis. LETM2 plays a role in promoting GC cell proliferation by activating the mTOR pathway, maintaining mitochondrial homeostasis, and promoting glycolysis.

CONCLUSION

The powerful machine learning framework highlights the significant potential of MitoScore in providing valuable insights and accurate assessments for individuals with GC. This study also enhances our understanding of LETM2 as an oncogene signature in GC. LETM2 may promote tumor progression by maintaining mitochondrial health and activating glycolysis, offering potential targets for diagnosis, treatment, and prognosis of GC.

摘要

背景

胃癌(GC)是全球常见且侵袭性强的癌症类型。尽管其治疗最近取得了进展,但胃癌患者的预后仍然很差。了解胃癌细胞死亡机制,特别是与线粒体功能相关的机制,对其发生和发展至关重要。然而,需要更多研究来探讨线粒体功能与胃癌细胞死亡之间相互作用的意义。

方法

我们采用了一个强大的计算框架,在1199例胃癌患者队列中研究线粒体相关蛋白在胃癌进展中的作用。使用了十种机器学习算法并将其组合成101种独特组合。最终,我们使用表现最佳的机器学习模型开发了线粒体相关评分(MitoScore)。我们观察到LETM2上调,并进一步探索了其在肿瘤进展中的功能。通过测量线粒体ATP、线粒体膜电位以及乳酸、丙酮酸和葡萄糖水平来评估线粒体功能。

结果

MitoScore与胃癌免疫和代谢功能显著相关。MitoScore较高的亚组表现出丰富的代谢途径和更高的免疫活性。LETM2(含亮氨酸拉链和EF手结构的跨膜蛋白2)的过表达显著增强了肿瘤增殖和转移。LETM2通过激活mTOR通路、维持线粒体稳态和促进糖酵解在促进胃癌细胞增殖中发挥作用。

结论

强大的机器学习框架突出了MitoScore在为胃癌患者提供有价值见解和准确评估方面的巨大潜力。本研究还增强了我们对LETM2作为胃癌癌基因特征的理解。LETM2可能通过维持线粒体健康和激活糖酵解促进肿瘤进展,为胃癌的诊断、治疗和预后提供潜在靶点。

https://cdn.ncbi.nlm.nih.gov/pmc/blobs/d8e9/11040813/78e883ed475b/12967_2024_5109_Fig1_HTML.jpg

文献AI研究员

20分钟写一篇综述,助力文献阅读效率提升50倍。

立即体验

用中文搜PubMed

大模型驱动的PubMed中文搜索引擎

马上搜索

文档翻译

学术文献翻译模型,支持多种主流文档格式。

立即体验