Suppr超能文献

空间蛋白质组学揭示酒精对小鼠小肠隐窝和绒毛的损伤

Spatial Proteomics Reveals Alcohol-Induced Damages to the Crypts and Villi of the Mouse Small Intestine.

作者信息

Suresh Patil Shivprasad, Sun Xinguo, Zhou Zhanxiang, Zhang Qibin

机构信息

Center for Translational Biomedical Research, University of North Carolina at Greensboro, North Carolina Research Campus, Kannapolis, North Carolina 28081, United States.

Department of Nutrition, University of North Carolina at Greensboro, Greensboro, North Carolina 27402, United States.

出版信息

J Proteome Res. 2024 May 3;23(5):1801-1809. doi: 10.1021/acs.jproteome.4c00037. Epub 2024 Apr 24.

Abstract

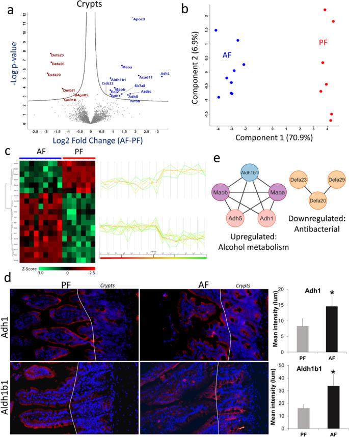
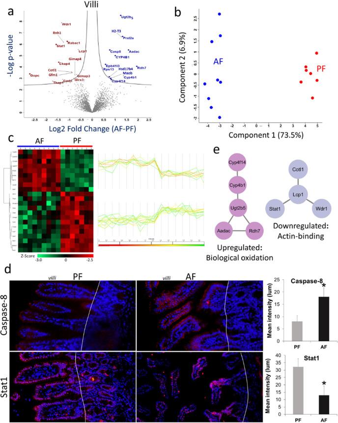
Alcohol consumption perturbs the gut immune barrier and ultimately results in alcoholic liver diseases, but little is known about how immune-related cells in the gut are perturbed in this process. In this study, we employed laser capture microdissection and a label-free proteomics approach to investigate the consequences of alcohol exposure to the proteomes of crypts and villi in the proximal small intestine. Intestinal tissues from alcohol-fed and pair-fed mice were microdissected to selectively capture cells in the crypts and villi regions, followed by one-pot protein digestion and data-independent LC-MS/MS analysis. We successfully identified over 3000 proteins from each of the crypt or villi regions equivalent to ∼3000 cells. Analysis of alcohol-treated tissues indicated an enhanced alcohol metabolism and reduced levels of α-defensins in crypts, alongside increased lipid metabolism and apoptosis in villi. Immunofluorescence imaging further corroborated the proteomic findings. Our work provides a detailed profiling of the proteomic changes in the compartments of the mouse small intestine and aids in molecular-level understanding of alcohol-induced tissue damage.

摘要

饮酒会扰乱肠道免疫屏障,最终导致酒精性肝病,但对于肠道中的免疫相关细胞在此过程中是如何受到干扰的,人们知之甚少。在本研究中,我们采用激光捕获显微切割技术和无标记蛋白质组学方法,来研究酒精暴露对近端小肠隐窝和绒毛蛋白质组的影响。对喂食酒精和配对喂食小鼠的肠道组织进行显微切割,以选择性捕获隐窝和绒毛区域的细胞,随后进行一锅法蛋白质消化和数据非依赖型液相色谱-串联质谱分析。我们成功地从每个隐窝或绒毛区域鉴定出3000多种蛋白质,相当于约3000个细胞。对酒精处理组织的分析表明,隐窝中的酒精代谢增强,α-防御素水平降低,同时绒毛中的脂质代谢和细胞凋亡增加。免疫荧光成像进一步证实了蛋白质组学的发现。我们的工作提供了小鼠小肠各部分蛋白质组变化的详细概况,有助于从分子水平理解酒精诱导的组织损伤。

https://cdn.ncbi.nlm.nih.gov/pmc/blobs/6de2/11077582/9e8e851738c2/pr4c00037_0001.jpg

文献AI研究员

20分钟写一篇综述,助力文献阅读效率提升50倍。

立即体验

用中文搜PubMed

大模型驱动的PubMed中文搜索引擎

马上搜索

文档翻译

学术文献翻译模型,支持多种主流文档格式。

立即体验