Suppr超能文献

人 γδ T 细胞受体-CD3 复合物的结构。

Structures of human γδ T cell receptor-CD3 complex.

机构信息

Research Center for Industries of the Future, Center for Infectious Disease Research, Zhejiang Key Laboratory of Structural Biology, School of Life Sciences, Westlake University, Hangzhou, China.

Westlake Laboratory of Life Sciences and Biomedicine, Hangzhou, China.

出版信息

Nature. 2024 Jun;630(8015):222-229. doi: 10.1038/s41586-024-07439-4. Epub 2024 Apr 24.

Abstract

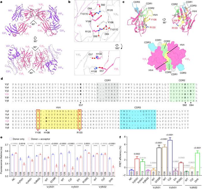
Gamma delta (γδ) T cells, a unique T cell subgroup, are crucial in various immune responses and immunopathology. The γδ T cell receptor (TCR), which is generated by γδ T cells, recognizes a diverse range of antigens independently of the major histocompatibility complex. The γδ TCR associates with CD3 subunits, initiating T cell activation and holding great potential in immunotherapy. Here we report the structures of two prototypical human Vγ9Vδ2 and Vγ5Vδ1 TCR-CD3 complexes, revealing two distinct assembly mechanisms that depend on Vγ usage. The Vγ9Vδ2 TCR-CD3 complex is monomeric, with considerable conformational flexibility in the TCRγ-TCRδ extracellular domain and connecting peptides. The length of the connecting peptides regulates the ligand association and T cell activation. A cholesterol-like molecule wedges into the transmembrane region, exerting an inhibitory role in TCR signalling. The Vγ5Vδ1 TCR-CD3 complex displays a dimeric architecture, whereby two protomers nestle back to back through the Vγ5 domains of the TCR extracellular domains. Our biochemical and biophysical assays further corroborate the dimeric structure. Importantly, the dimeric form of the Vγ5Vδ1 TCR is essential for T cell activation. These findings reveal organizing principles of the γδ TCR-CD3 complex, providing insights into the unique properties of γδ TCR and facilitating immunotherapeutic interventions.

摘要

γδ(T) 细胞是一种独特的 T 细胞亚群,在各种免疫反应和免疫病理学中起着至关重要的作用。γδ T 细胞受体(TCR)由 γδ T 细胞产生,可独立于主要组织相容性复合体识别广泛的抗原。γδ TCR 与 CD3 亚基结合,启动 T 细胞激活,在免疫治疗中具有巨大的潜力。在这里,我们报告了两种典型的人 Vγ9Vδ2 和 Vγ5Vδ1 TCR-CD3 复合物的结构,揭示了两种依赖 Vγ 使用的不同组装机制。Vγ9Vδ2 TCR-CD3 复合物是单体,在 TCRγ-TCRδ 细胞外域和连接肽中具有相当大的构象灵活性。连接肽的长度调节配体结合和 T 细胞激活。一种类似于胆固醇的分子楔入跨膜区,在 TCR 信号传导中发挥抑制作用。Vγ5Vδ1 TCR-CD3 复合物呈现二聚体结构,两个前体通过 TCR 细胞外域的 Vγ5 结构域背靠背嵌套。我们的生化和生物物理测定进一步证实了二聚体结构。重要的是,Vγ5Vδ1 TCR 的二聚体形式对于 T 细胞激活是必不可少的。这些发现揭示了 γδ TCR-CD3 复合物的组织原则,为 γδ TCR 的独特特性提供了深入了解,并为免疫治疗干预提供了便利。

https://cdn.ncbi.nlm.nih.gov/pmc/blobs/4e6f/11153141/d19c98c8e50e/41586_2024_7439_Fig1_HTML.jpg

文献AI研究员

20分钟写一篇综述,助力文献阅读效率提升50倍。

立即体验

用中文搜PubMed

大模型驱动的PubMed中文搜索引擎

马上搜索

文档翻译

学术文献翻译模型,支持多种主流文档格式。

立即体验