Suppr超能文献

环状RNA SOD2对微小RNA-532-3p的竞争性吸附激活硫氧还蛋白相互作用蛋白/含NLR家族pyrin结构域蛋白3通路并促进非酒精性脂肪性肝细胞焦亡

Competitive adsorption of microRNA-532-3p by circular RNA SOD2 activates Thioredoxin Interacting Protein/NLR family pyrin domain containing 3 pathway and promotes pyroptosis of non-alcoholic fatty hepatocytes.

作者信息

Chen FengJuan, Xing YuFeng, Chen ZhiJie, Chen XiaoMan, Li Jie, Gong Si, Luo Fang, Cai QingXian

机构信息

Department of Hepatopathy, The Third People's Hospital of Shenzhen, The Second Affiliated Hospital of Southern University of Science and Technology, No. 29, Bulan Road, Longgang District, Shenzhen City, 518112, Guangdong Province, China.

Department of Hepatopathy, Shenzhen Traditional Chinese Medicine Hospital, Shenzhen City, 518033, Guangdong Province, China.

出版信息

Eur J Med Res. 2024 Apr 24;29(1):250. doi: 10.1186/s40001-024-01817-4.

Abstract

OBJECTIVE

There is a growing body of evidence indicating that pyroptosis, a programmed cell death mechanism, plays a crucial role in the exacerbation of inflammation and fibrosis in the pathogenesis of non-alcoholic fatty liver disease (NAFLD). Circular RNAs (circRNAs), functioning as vital regulators within NAFLD, have been shown to mediate the process of cell pyroptosis. This study aims to elucidate the roles and mechanisms of circRNAs in NAFLD.

METHODS

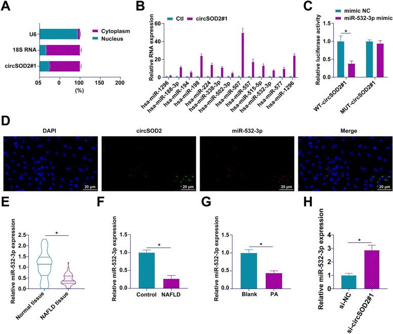
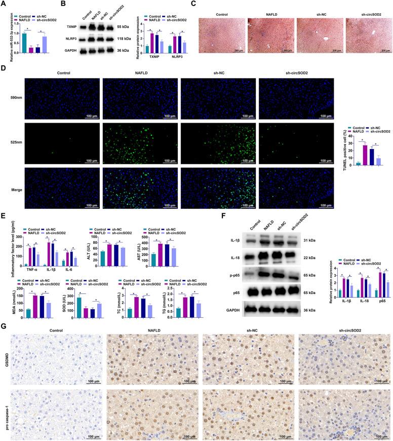
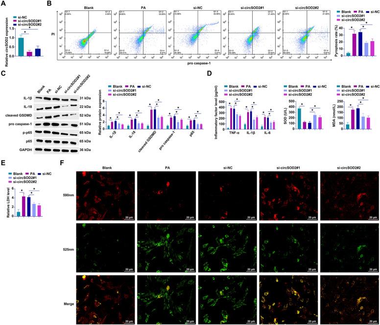
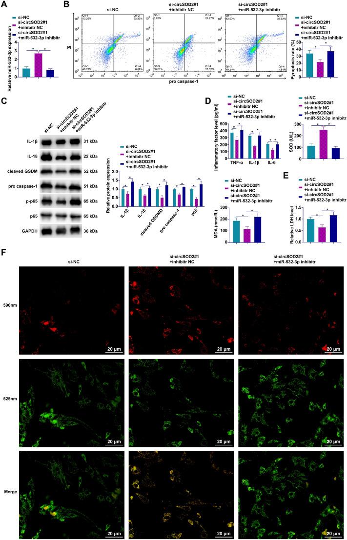
Utilizing a high-fat diet (HFD)-induced rat model for in vivo experimentation and hepatocytes treated with palmitic acid (PA) for in vitro models, we identified circular RNA SOD2 (circSOD2) as our circRNA of interest through analysis with the circMine database. The expression levels of associated genes and pyroptosis-related proteins were determined using quantitative real-time polymerase chain reaction and Western blotting, alongside immunohistochemistry. Serum liver function markers, cellular inflammatory cytokines, malondialdehyde, lactate dehydrogenase levels, and mitochondrial membrane potential, were assessed using enzyme-linked immunosorbent assay, standard assay kits, or JC-1 staining. Flow cytometry was employed to detect pyroptotic cells, and lipid deposition in liver tissues was observed via Oil Red O staining. The interactions between miR-532-3p/circSOD2 and miR-532-3p/Thioredoxin Interacting Protein (TXNIP) were validated through dual-luciferase reporter assays and RNA immunoprecipitation experiments.

RESULTS

Our findings demonstrate that, in both in vivo and in vitro NAFLD models, there was an upregulation of circSOD2 and TXNIP, alongside a downregulation of miR-532-3p. Mechanistically, miR-532-3p directly bound to the 3'-UTR of TXNIP, thereby mediating inflammation and cell pyroptosis through targeting the TXNIP/NLR family pyrin domain containing 3 (NLRP3) inflammasome signaling pathway. circSOD2 directly interacted with miR-532-3p, relieving the suppression on the TXNIP/NLRP3 signaling pathway. Functionally, the knockdown of circSOD2 or TXNIP improved hepatocyte pyroptosis; the deletion of miR-532-3p reversed the effects of circSOD2 knockdown, and the deletion of TXNIP reversed the effects of circSOD2 overexpression. Furthermore, the knockdown of circSOD2 significantly mitigated the progression of NAFLD in vivo.

CONCLUSION

circSOD2 competitively sponges miR-532-3p to activate the TXNIP/NLRP3 inflammasome signaling pathway, promoting pyroptosis in NAFLD.

摘要

目的

越来越多的证据表明,焦亡作为一种程序性细胞死亡机制,在非酒精性脂肪性肝病(NAFLD)发病机制中的炎症和纤维化加剧中起关键作用。环状RNA(circRNAs)作为NAFLD中的重要调节因子,已被证明可介导细胞焦亡过程。本研究旨在阐明circRNAs在NAFLD中的作用和机制。

方法

利用高脂饮食(HFD)诱导的大鼠模型进行体内实验,并用棕榈酸(PA)处理肝细胞建立体外模型,通过circMine数据库分析,我们确定环状RNA超氧化物歧化酶2(circSOD2)为我们感兴趣的circRNA。使用定量实时聚合酶链反应、蛋白质免疫印迹以及免疫组织化学测定相关基因和焦亡相关蛋白的表达水平。使用酶联免疫吸附测定、标准试剂盒或JC-1染色评估血清肝功能标志物、细胞炎性细胞因子、丙二醛、乳酸脱氢酶水平和线粒体膜电位。采用流式细胞术检测焦亡细胞,并通过油红O染色观察肝组织中的脂质沉积。通过双荧光素酶报告基因测定和RNA免疫沉淀实验验证miR-532-3p/circSOD2和miR-532-3p/硫氧还蛋白相互作用蛋白(TXNIP)之间的相互作用。

结果

我们的研究结果表明,在体内和体外NAFLD模型中,circSOD2和TXNIP均上调,而miR-532-3p下调。机制上,miR-532-3p直接与TXNIP的3'-UTR结合,从而通过靶向TXNIP/NLR家族含pyrin结构域3(NLRP3)炎性小体信号通路介导炎症和细胞焦亡。circSOD2直接与miR-532-3p相互作用,减轻对TXNIP/NLRP3信号通路的抑制。功能上,敲低circSOD2或TXNIP可改善肝细胞焦亡;缺失miR-532-3p可逆转circSOD2敲低的作用,缺失TXNIP可逆转circSOD2过表达的作用。此外,敲低circSOD2可显著减轻体内NAFLD的进展。

结论

circSOD2竞争性结合miR-532-3p以激活TXNIP/NLRP3炎性小体信号通路,促进NAFLD中的焦亡。

https://cdn.ncbi.nlm.nih.gov/pmc/blobs/3a44/11044449/d2625d02fdb4/40001_2024_1817_Fig1_HTML.jpg

文献AI研究员

20分钟写一篇综述,助力文献阅读效率提升50倍。

立即体验

用中文搜PubMed

大模型驱动的PubMed中文搜索引擎

马上搜索

文档翻译

学术文献翻译模型,支持多种主流文档格式。

立即体验