Suppr超能文献

一种用于膀胱癌患者的内皮相关预后指数。

An endothelial-related prognostic index for bladder cancer patients.

作者信息

Li Deng-Xiong, Wu Rui-Cheng, Wang Jie, Yu Qing-Xin, Tuo Zhou-Ting, Ye Lu-Xia, Feng De-Chao, Deng Shi

机构信息

Department of Urology, Institute of Urology, West China Hospital, Sichuan University, Chengdu, 610041, Sichuan, China.

Department of Pathology, Ningbo Clinical Pathology Diagnosis Center, Ningbo, China.

出版信息

Discov Oncol. 2024 Apr 25;15(1):128. doi: 10.1007/s12672-024-00992-4.

Abstract

BACKGROUND

Within the tumor microenvironment, endothelial cells hold substantial sway over bladder cancer (BC) prognosis. Herein, we aim to elucidate the impact of endothelial cells on BC patient outcomes by employing an integration of single-cell and bulk RNA sequencing data.

METHODS

All data utilized in this study were procured from online databases. R version 3.6.3 and relevant packages were harnessed for the development and validation of an endothelial-associated prognostic index (EPI).

RESULTS

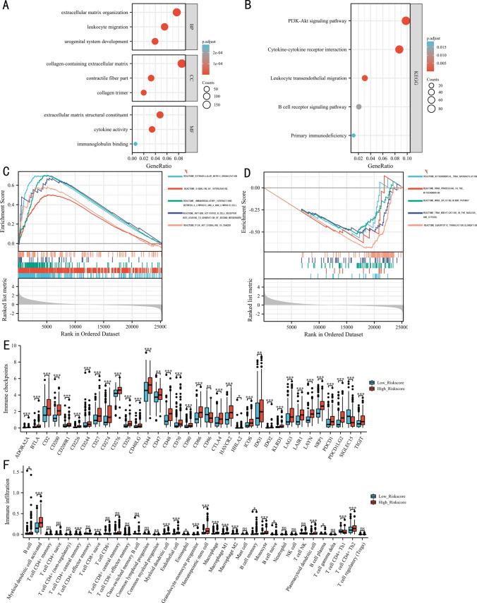
EPI was formulated, incorporating six genes (CYTL1, FAM43A, GSN, HSPG2, RBP7, and SLC2A3). EPI demonstrated significant prognostic value in both The Cancer Genome Atlas (TCGA) and externally validated dataset. Functional results revealed a profound association between EPI and endothelial cell functionality, as well as immune-related processes. Our findings suggest that patients with low-risk EPI scores are more likely to respond positively to immunotherapy, as indicated by immune checkpoint activity, immune infiltration, tumor mutational burden, stemness index, TIDE, and IMvigor210 analyses. Conversely, individuals with high-risk EPI scores exhibited heightened sensitivity to cisplatin, docetaxel, and gemcitabine treatment regimens.

CONCLUSION

We have effectively discerned pivotal genes from the endothelial cell perspective and constructed an EPI for BC patients, thereby offering promising prospects for precision medicine.

摘要

背景

在肿瘤微环境中,内皮细胞对膀胱癌(BC)的预后有着重大影响。在此,我们旨在通过整合单细胞和批量RNA测序数据来阐明内皮细胞对BC患者预后的影响。

方法

本研究中使用的所有数据均从在线数据库获取。利用R版本3.6.3及相关软件包开发并验证了一种内皮细胞相关预后指数(EPI)。

结果

制定了EPI,纳入了六个基因(CYTL1、FAM43A、GSN、HSPG2、RBP7和SLC2A3)。EPI在癌症基因组图谱(TCGA)和外部验证数据集中均显示出显著的预后价值。功能结果显示EPI与内皮细胞功能以及免疫相关过程之间存在密切关联。我们的研究结果表明,低风险EPI评分的患者更有可能对免疫治疗产生积极反应,免疫检查点活性、免疫浸润、肿瘤突变负荷、干性指数、TIDE和IMvigor210分析均表明了这一点。相反,高风险EPI评分的个体对顺铂、多西他赛和吉西他滨治疗方案表现出更高的敏感性。

结论

我们从内皮细胞角度有效识别了关键基因,并为BC患者构建了EPI,从而为精准医学提供了广阔前景。

https://cdn.ncbi.nlm.nih.gov/pmc/blobs/6b6d/11045713/95bfebd2ebeb/12672_2024_992_Fig1_HTML.jpg

文献AI研究员

20分钟写一篇综述,助力文献阅读效率提升50倍。

立即体验

用中文搜PubMed

大模型驱动的PubMed中文搜索引擎

马上搜索

文档翻译

学术文献翻译模型,支持多种主流文档格式。

立即体验