Suppr超能文献

HBO1 催化赖氨酸乳酰化作用,并介导组蛋白 H3K9la 来调节基因转录。

HBO1 catalyzes lysine lactylation and mediates histone H3K9la to regulate gene transcription.

机构信息

The Province and Ministry Co-sponsored Collaborative Innovation Center for Medical Epigenetics, Key Laboratory of Immune Microenvironment and Disease (Ministry of Education), Tianjin Key Laboratory of Medical Epigenetics, Department of Biochemistry and Molecular Biology, School of Basic Medical Sciences, Tianjin Medical University, Tianjin, 300070, China.

Frontiers Science Center for Cell Responses, College of Life Sciences, Nankai University, Tianjin, 300071, China.

出版信息

Nat Commun. 2024 Apr 26;15(1):3561. doi: 10.1038/s41467-024-47900-6.

Abstract

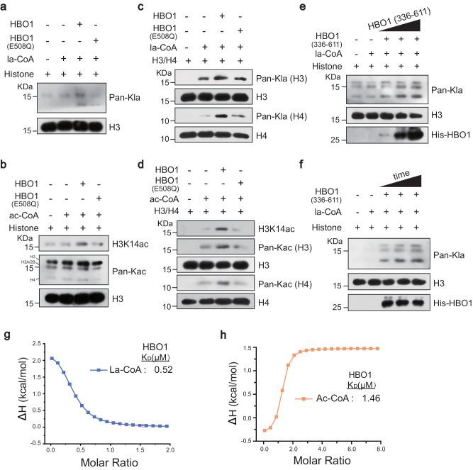
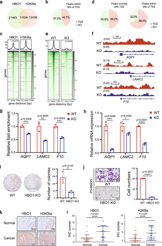
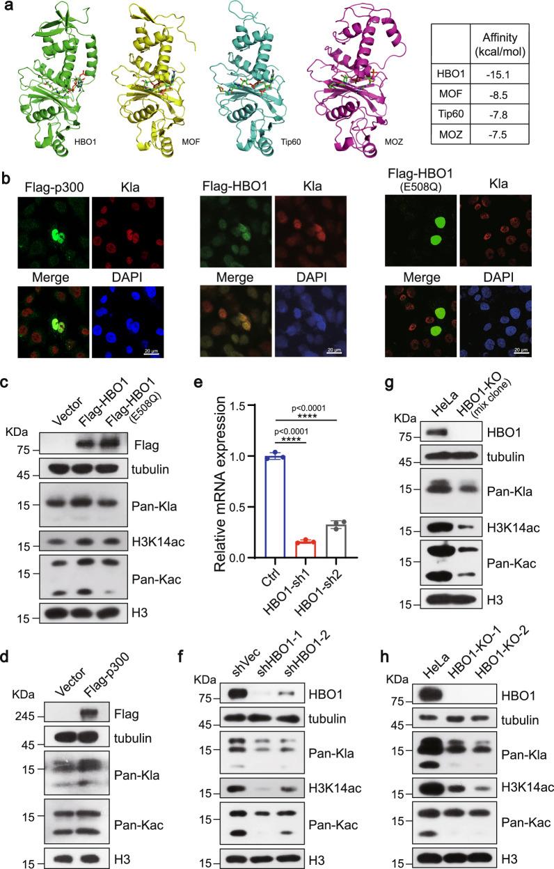
Lysine lactylation (Kla) links metabolism and gene regulation and plays a key role in multiple biological processes. However, the regulatory mechanism and functional consequence of Kla remain to be explored. Here, we report that HBO1 functions as a lysine lactyltransferase to regulate transcription. We show that HBO1 catalyzes the addition of Kla in vitro and intracellularly, and E508 is a key site for the lactyltransferase activity of HBO1. Quantitative proteomic analysis further reveals 95 endogenous Kla sites targeted by HBO1, with the majority located on histones. Using site-specific antibodies, we find that HBO1 may preferentially catalyze histone H3K9la and scaffold proteins including JADE1 and BRPF2 can promote the enzymatic activity for histone Kla. Notably, CUT&Tag assays demonstrate that HBO1 is required for histone H3K9la on transcription start sites (TSSs). Besides, the regulated Kla can promote key signaling pathways and tumorigenesis, which is further supported by evaluating the malignant behaviors of HBO1- knockout (KO) tumor cells, as well as the level of histone H3K9la in clinical tissues. Our study reveals HBO1 serves as a lactyltransferase to mediate a histone Kla-dependent gene transcription.

摘要

赖氨酸酰化(Kla)连接代谢和基因调控,在多种生物学过程中发挥关键作用。然而,Kla 的调控机制和功能后果仍有待探索。在这里,我们报告 HBO1 作为一种赖氨酸酰基转移酶来调节转录。我们表明 HBO1 在体外和细胞内催化 Kla 的添加,E508 是 HBO1 酰基转移酶活性的关键位点。定量蛋白质组学分析进一步揭示了 95 个由 HBO1 靶向的内源性 Kla 位点,其中大多数位于组蛋白上。使用特异性抗体,我们发现 HBO1 可能优先催化组蛋白 H3K9la,支架蛋白包括 JADE1 和 BRPF2 可以促进组蛋白 Kla 的酶活性。值得注意的是,CUT&Tag 测定表明 HBO1 是转录起始位点(TSS)上组蛋白 H3K9la 所必需的。此外,受调控的 Kla 可以促进关键信号通路和肿瘤发生,这进一步得到了评估 HBO1 敲除(KO)肿瘤细胞恶性行为以及临床组织中组蛋白 H3K9la 水平的支持。我们的研究揭示了 HBO1 作为一种酰基转移酶来介导组蛋白 Kla 依赖性基因转录。

https://cdn.ncbi.nlm.nih.gov/pmc/blobs/fa50/11053077/af107ede1585/41467_2024_47900_Fig1_HTML.jpg

文献AI研究员

20分钟写一篇综述,助力文献阅读效率提升50倍。

立即体验

用中文搜PubMed

大模型驱动的PubMed中文搜索引擎

马上搜索

文档翻译

学术文献翻译模型,支持多种主流文档格式。

立即体验