Suppr超能文献

开发一种紧凑的双向启动子驱动的双嵌合抗原受体(CAR)构建体,靶向 Sleeping Beauty(SB)转座子系统中的 CD19 和 CD20。

Development of a compact bidirectional promoter-driven dual chimeric antigen receptor (CAR) construct targeting CD19 and CD20 in the Sleeping Beauty (SB) transposon system.

机构信息

Medical Microbiology, Chulalongkorn University, Bangkok, Thailand.

Cellular Immunotherapy Research Unit, Chulalongkorn University, Bangkok, Thailand.

出版信息

J Immunother Cancer. 2024 Apr 27;12(4):e008555. doi: 10.1136/jitc-2023-008555.

Abstract

BACKGROUND

A bidirectional promoter-driven chimeric antigen receptor (CAR) cassette provides the simultaneous expression of two CARs, which significantly enhances dual antigen-targeted CAR T-cell therapy.

METHODS

We developed a second-generation CAR directing CD19 and CD20 antigens, incorporating them in a head-to-head orientation from a bidirectional promoter using a single Sleeping Beauty transposon system. The efficacy of bidirectional promoter-driven dual CD19 and CD20 CAR T cells was determined in vitro against cell lines expressing either, or both, CD19 and CD20 antigens. In vivo antitumor activity was tested in Raji lymphoma-bearing immunodeficient NOD-scid IL2Rgamma (NSG) mice.

RESULTS

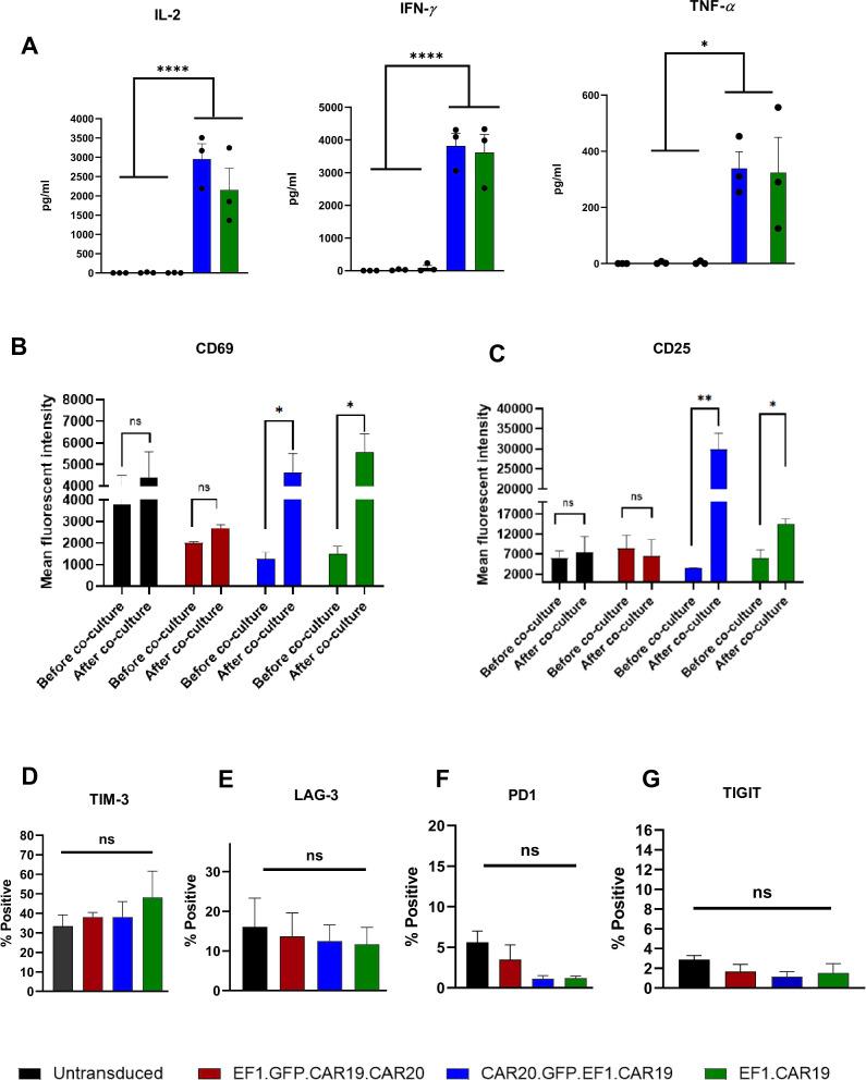
Of all tested promoters, the bidirectional EF-1 promoter optimally expressed transcripts from both sense (CD19-CAR) and antisense (GFP.CD20-CAR) directions. Superior cytotoxicity, cytokine production and antigen-specific activation were observed in vitro in the bidirectional EF-1 promoter-driven CD19/CD20 CAR T cells. In contrast, a unidirectional construct driven by the EF-1 promoter, but using self-cleaving peptide-linked CD19 and CD20 CARs, showed inferior expression and in vitro function. Treatment of mice bearing advanced Raji lymphomas with bidirectional EF-1 promoter-driven CD19/CD20 CAR T cells effectively controlled tumor growth and extended the survival of mice compared with group treated with single antigen targeted CAR T cells.

CONCLUSION

The use of bidirectional promoters in a single vector offers advantages of size and robust CAR expression with the potential to expand use in other forms of gene therapies like CAR T cells.

摘要

背景

双向启动子驱动的嵌合抗原受体(CAR)盒可同时表达两种 CAR,显著增强了双抗原靶向 CAR T 细胞疗法。

方法

我们开发了一种靶向 CD19 和 CD20 抗原的第二代 CAR,使用单个睡眠美人转座子系统将其从前到后置于双向启动子中。通过体外实验,测定了双启动子驱动的双 CD19 和 CD20 CAR T 细胞对表达 CD19 和 CD20 抗原的细胞系的疗效。在携带 Raji 淋巴瘤的免疫缺陷 NOD-scid IL2Rgamma(NSG)小鼠中进行体内抗肿瘤活性测试。

结果

在所有测试的启动子中,双向 EF-1 启动子最能从正反义方向(CD19-CAR 和 GFP.CD20-CAR)表达转录本。在体外,双向 EF-1 启动子驱动的 CD19/CD20 CAR T 细胞表现出更好的细胞毒性、细胞因子产生和抗原特异性激活。相比之下,由 EF-1 启动子驱动的单向构建体,但使用自我切割肽连接的 CD19 和 CD20 CAR,表现出较低的表达和体外功能。与用单抗原靶向 CAR T 细胞治疗的组相比,用双向 EF-1 启动子驱动的 CD19/CD20 CAR T 细胞治疗携带晚期 Raji 淋巴瘤的小鼠可有效控制肿瘤生长并延长小鼠的存活时间。

结论

在单个载体中使用双向启动子具有大小和强大的 CAR 表达优势,有可能扩展到其他形式的基因治疗,如 CAR T 细胞。

https://cdn.ncbi.nlm.nih.gov/pmc/blobs/49fd/11057265/ee152b63b1a9/jitc-2023-008555f01.jpg

文献AI研究员

20分钟写一篇综述,助力文献阅读效率提升50倍。

立即体验

用中文搜PubMed

大模型驱动的PubMed中文搜索引擎

马上搜索

文档翻译

学术文献翻译模型,支持多种主流文档格式。

立即体验