Suppr超能文献

利用 in4mer CRISPR/Cas12a 多重基因敲除平台进行高效的基因敲除和遗传互作筛选。

Efficient gene knockout and genetic interaction screening using the in4mer CRISPR/Cas12a multiplex knockout platform.

机构信息

Department of Bioinformatics and Computational Biology, The University of Texas MD Anderson Cancer Center, Houston, TX, USA.

Graduate School of Biomedical Sciences, The University of Texas MD Anderson Cancer Center UTHealth, Houston, TX, USA.

出版信息

Nat Commun. 2024 Apr 27;15(1):3577. doi: 10.1038/s41467-024-47795-3.

Abstract

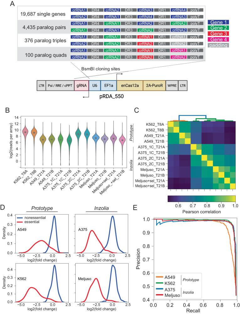
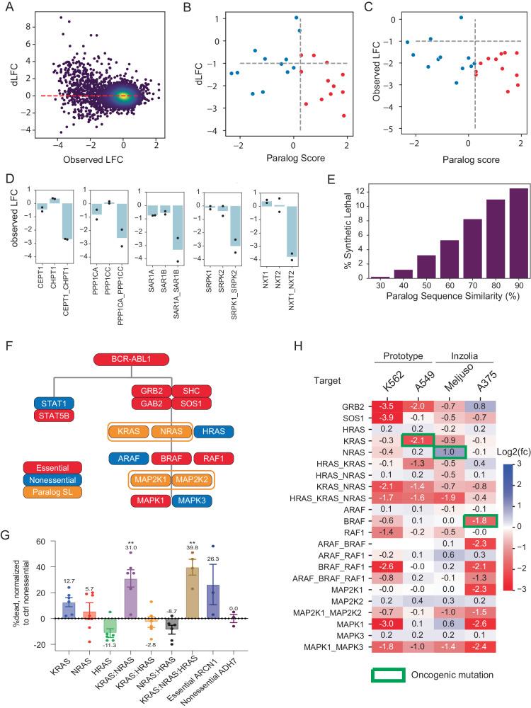
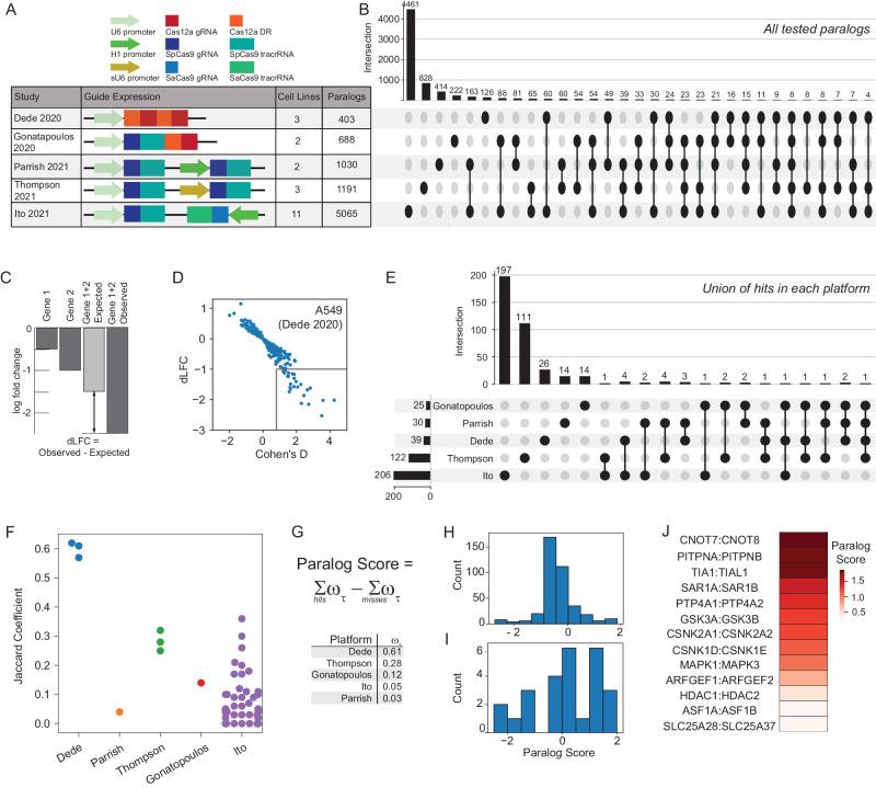
Genetic interactions mediate the emergence of phenotype from genotype, but technologies for combinatorial genetic perturbation in mammalian cells are challenging to scale. Here, we identify background-independent paralog synthetic lethals from previous CRISPR genetic interaction screens, and find that the Cas12a platform provides superior sensitivity and assay replicability. We develop the in4mer Cas12a platform that uses arrays of four independent guide RNAs targeting the same or different genes. We construct a genome-scale library, Inzolia, that is ~30% smaller than a typical CRISPR/Cas9 library while also targeting ~4000 paralog pairs. Screens in cancer cells demonstrate discrimination of core and context-dependent essential genes similar to that of CRISPR/Cas9 libraries, as well as detection of synthetic lethal and masking/buffering genetic interactions between paralogs of various family sizes. Importantly, the in4mer platform offers a fivefold reduction in library size compared to other genetic interaction methods, substantially reducing the cost and effort required for these assays.

摘要

遗传相互作用介导表型从基因型的出现,但哺乳动物细胞中组合遗传扰动的技术难以扩展。在这里,我们从以前的 CRISPR 遗传相互作用筛选中确定了背景独立的同源基因合成致死,并发现 Cas12a 平台提供了更高的灵敏度和检测可重复性。我们开发了 in4mer Cas12a 平台,该平台使用针对同一或不同基因的四个独立向导 RNA 的阵列。我们构建了一个基因组规模的文库 Inzolia,它比典型的 CRISPR/Cas9 文库小约 30%,同时还靶向约 4000 对同源基因对。在癌细胞中的筛选表明,核心和上下文相关必需基因的区分类似于 CRISPR/Cas9 文库,并且还检测到各种家族大小的同源基因之间的合成致死和掩蔽/缓冲遗传相互作用。重要的是,与其他遗传相互作用方法相比,in4mer 平台的文库大小减少了五倍,大大降低了这些检测的成本和工作量。

https://cdn.ncbi.nlm.nih.gov/pmc/blobs/5983/11055879/269f37761c2c/41467_2024_47795_Fig1_HTML.jpg

文献AI研究员

20分钟写一篇综述,助力文献阅读效率提升50倍。

立即体验

用中文搜PubMed

大模型驱动的PubMed中文搜索引擎

马上搜索

文档翻译

学术文献翻译模型,支持多种主流文档格式。

立即体验