Suppr超能文献

褪黑素通过抑制巨噬细胞 M1 极化和凋亡改善流感病毒感染诱导的 COPD 急性加重。

Melatonin improves influenza virus infection-induced acute exacerbation of COPD by suppressing macrophage M1 polarization and apoptosis.

机构信息

Department of Respiratory and Critical Care Medicine, The First Affiliated Hospital of Anhui Medical University, Hefei, Anhui, 230022, China.

Key Laboratory of Respiratory Disease Research and Medical Transformation of Anhui Province, The First Affiliated Hospital of Anhui Medical University, Hefei, Anhui, 230022, China.

出版信息

Respir Res. 2024 Apr 27;25(1):186. doi: 10.1186/s12931-024-02815-0.

Abstract

BACKGROUND

Influenza A viruses (IAV) are extremely common respiratory viruses for the acute exacerbation of chronic obstructive pulmonary disease (AECOPD), in which IAV infection may further evoke abnormal macrophage polarization, amplify cytokine storms. Melatonin exerts potential effects of anti-inflammation and anti-IAV infection, while its effects on IAV infection-induced AECOPD are poorly understood.

METHODS

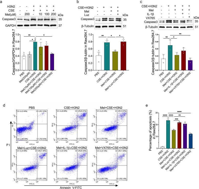
COPD mice models were established through cigarette smoke exposure for consecutive 24 weeks, evaluated by the detection of lung function. AECOPD mice models were established through the intratracheal atomization of influenza A/H3N2 stocks in COPD mice, and were injected intraperitoneally with melatonin (Mel). Then, The polarization of alveolar macrophages (AMs) was assayed by flow cytometry of bronchoalveolar lavage (BAL) cells. In vitro, the effects of melatonin on macrophage polarization were analyzed in IAV-infected Cigarette smoking extract (CSE)-stimulated Raw264.7 macrophages. Moreover, the roles of the melatonin receptors (MTs) in regulating macrophage polarization and apoptosis were determined using MTs antagonist luzindole.

RESULTS

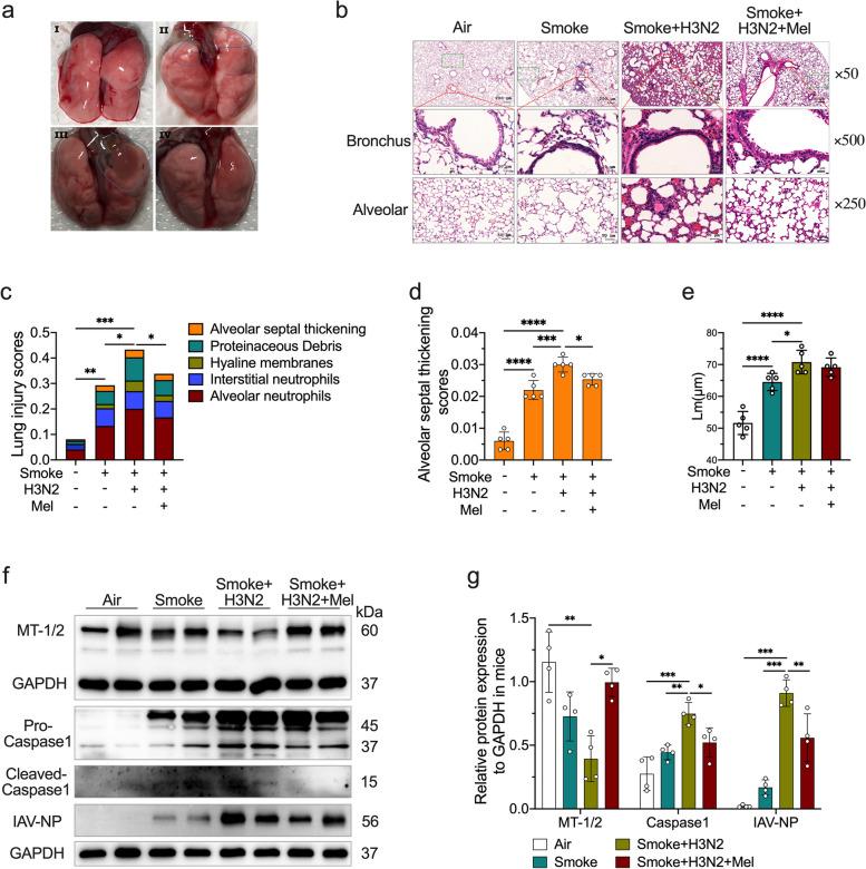
The present results demonstrated that IAV/H3N2 infection deteriorated lung function (reduced FEV/FVC), exacerbated lung damages in COPD mice with higher dual polarization of AMs. Melatonin therapy improved airflow limitation and lung damages of AECOPD mice by decreasing IAV nucleoprotein (IAV-NP) protein levels and the M1 polarization of pulmonary macrophages. Furthermore, in CSE-stimulated Raw264.7 cells, IAV infection further promoted the dual polarization of macrophages accompanied with decreased MT1 expression. Melatonin decreased STAT1 phosphorylation, the levels of M1 markers and IAV-NP via MTs reflected by the addition of luzindole. Recombinant IL-1β attenuated the inhibitory effects of melatonin on IAV infection and STAT1-driven M1 polarization, while its converting enzyme inhibitor VX765 potentiated the inhibitory effects of melatonin on them. Moreover, melatonin inhibited IAV infection-induced apoptosis by suppressing IL-1β/STAT1 signaling via MTs.

CONCLUSIONS

These findings suggested that melatonin inhibited IAV infection, improved lung function and lung damages of AECOPD via suppressing IL-1β/STAT1-driven macrophage M1 polarization and apoptosis in a MTs-dependent manner. Melatonin may be considered as a potential therapeutic agent for influenza virus infection-induced AECOPD.

摘要

背景

甲型流感病毒(IAV)是引起慢性阻塞性肺疾病(COPD)急性加重(AECOPD)的常见呼吸道病毒,IAV 感染可能进一步引起异常的巨噬细胞极化,放大细胞因子风暴。褪黑素具有抗炎和抗 IAV 感染的潜在作用,但其对 IAV 感染诱导的 AECOPD 的影响尚不清楚。

方法

通过连续 24 周的香烟烟雾暴露建立 COPD 小鼠模型,通过检测肺功能进行评估。通过向 COPD 小鼠的气管内雾化流感 A/H3N2 株建立 AECOPD 小鼠模型,并通过腹腔内注射褪黑素(Mel)进行处理。然后,通过支气管肺泡灌洗(BAL)细胞的流式细胞术检测肺泡巨噬细胞(AMs)的极化。体外,分析褪黑素对 IAV 感染的香烟烟雾提取物(CSE)刺激的 Raw264.7 巨噬细胞中巨噬细胞极化的影响。此外,使用褪黑素受体(MTs)拮抗剂 luzindole 确定 MTs 在调节巨噬细胞极化和凋亡中的作用。

结果

本研究结果表明,IAV/H3N2 感染恶化了 COPD 小鼠的肺功能(降低 FEV/FVC),并增加了双极化的 AMs,加重了肺损伤。褪黑素治疗通过降低 IAV 核蛋白(IAV-NP)蛋白水平和肺巨噬细胞的 M1 极化来改善 AECOPD 小鼠的气流受限和肺损伤。此外,在 CSE 刺激的 Raw264.7 细胞中,IAV 感染进一步促进了巨噬细胞的双极化,同时 MT1 表达降低。褪黑素通过 MTs 降低 STAT1 磷酸化、M1 标志物和 IAV-NP 的水平来减少,其反映在添加 luzindole 后。重组白细胞介素-1β(IL-1β)减弱了褪黑素对 IAV 感染和 STAT1 驱动的 M1 极化的抑制作用,而其转化酶抑制剂 VX765 增强了褪黑素对它们的抑制作用。此外,褪黑素通过 MTs 抑制 IL-1β/STAT1 信号通路抑制 IAV 感染诱导的细胞凋亡。

结论

这些发现表明,褪黑素通过抑制 IL-1β/STAT1 驱动的巨噬细胞 M1 极化和凋亡,在 MTs 依赖性方式下抑制 IAV 感染,改善 AECOPD 的肺功能和肺损伤。褪黑素可能被认为是一种治疗流感病毒感染诱导的 AECOPD 的潜在治疗药物。

https://cdn.ncbi.nlm.nih.gov/pmc/blobs/0dcc/11056066/a20537f11f44/12931_2024_2815_Fig1_HTML.jpg

文献AI研究员

20分钟写一篇综述,助力文献阅读效率提升50倍。

立即体验

用中文搜PubMed

大模型驱动的PubMed中文搜索引擎

马上搜索

文档翻译

学术文献翻译模型,支持多种主流文档格式。

立即体验