Suppr超能文献

与 IGF2BP3 复合可通过调节. 的 N6-甲基腺苷修饰来驱动葡萄膜黑色素瘤的进展。

complexed with IGF2BP3 drives uveal melanoma progression via regulating N6-methyladenosine modification of .

机构信息

Department of Ophthalmology, The First Affiliated Hospital with Nanjing Medical University, Nanjing, 210029, China.

The First Clinical Medical College, Nanjing Medical University, Nanjing, 211166, China.

出版信息

Oncol Res. 2024 Apr 23;32(5):983-998. doi: 10.32604/or.2024.045972. eCollection 2024.

Abstract

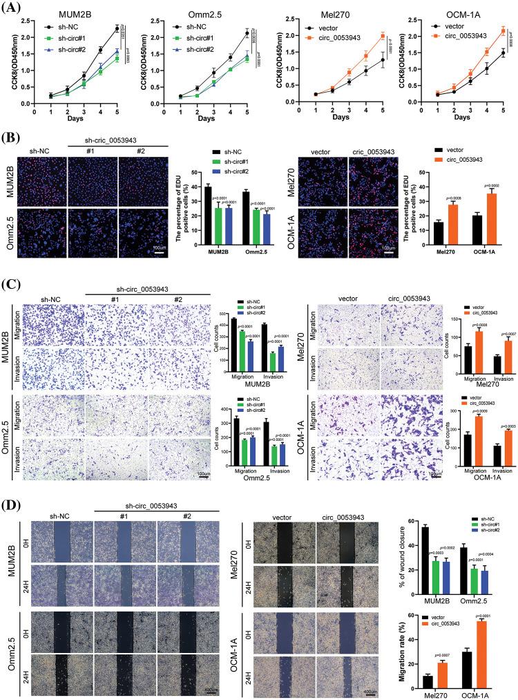
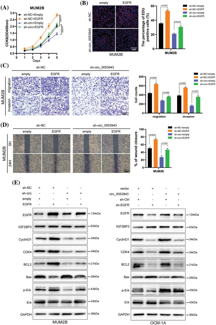
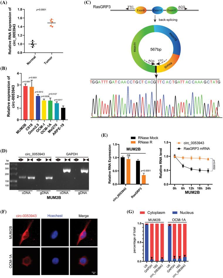
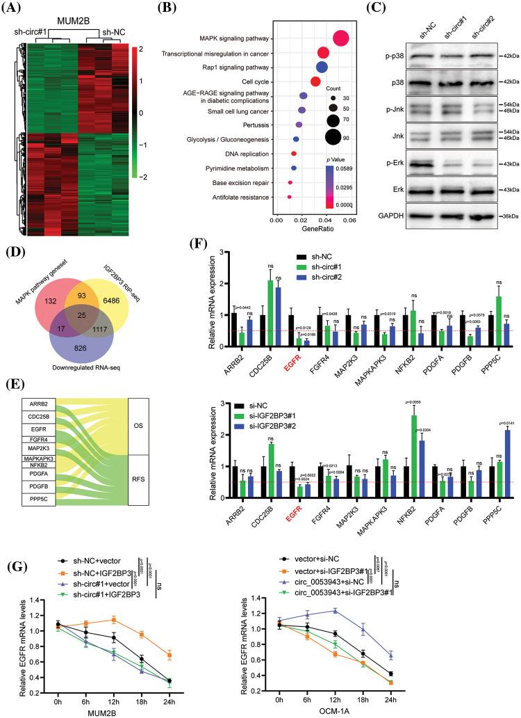
Numerous studies have characterized the critical role of circular RNAs (circRNAs) as regulatory factors in the progression of multiple cancers. However, the biological functions of circRNAs and their underlying molecular mechanisms in the progression of uveal melanoma (UM) remain enigmatic. In this study, we identified a novel circRNA, , through re-analysis of UM microarray data and quantitative RT-PCR. was found to be upregulated in UM and to promote the proliferation and metastatic ability of UM cells in both and settings. Mechanistically, was observed to bind to the KH1 and KH2 domains of insulin-like growth factor 2 mRNA-binding protein 3 (IGF2BP3), thereby enhancing the function of IGF2BP3 by stabilizing its target mRNA. RNA sequencing assays identified () as a target gene of and IGF2BP3 at the transcriptional level. Rescue assays demonstrated that exerts its biological function by stabilizing mRNA and regulating the downstream mitogen-activated protein kinase/extracellular signal-regulated kinase (MAPK/ERK) signaling pathway. Collectively, may promote UM progression by stabilizing mRNA and activating the MAPK/ERK signaling pathway through the formation of a /IGF2BP3/ RNA-protein ternary complex, thus providing a potential biomarker and therapeutic target for UM.

摘要

大量研究表明,环状 RNA(circRNAs)作为多种癌症进展的调节因子具有重要作用。然而,circRNAs 在葡萄膜黑色素瘤(UM)进展中的生物学功能及其潜在的分子机制仍不清楚。在这项研究中,我们通过对 UM 微阵列数据的重新分析和定量 RT-PCR 鉴定了一种新型 circRNA 。结果发现,在 UM 中上调,并在 和 两种情况下促进 UM 细胞的增殖和转移能力。机制上,观察到 与胰岛素样生长因子 2 mRNA 结合蛋白 3(IGF2BP3)的 KH1 和 KH2 结构域结合,从而通过稳定其靶 mRNA 增强 IGF2BP3 的功能。RNA 测序分析鉴定出 () 作为 的靶基因和 IGF2BP3 在转录水平上。挽救实验表明, 通过稳定 mRNA 并调节下游丝裂原激活蛋白激酶/细胞外信号调节激酶(MAPK/ERK)信号通路来发挥其生物学功能。总之, 通过形成 /IGF2BP3/ RNA-蛋白三元复合物稳定 mRNA 并激活 MAPK/ERK 信号通路,可能促进 UM 的进展,从而为 UM 提供了一个潜在的生物标志物和治疗靶点。

https://cdn.ncbi.nlm.nih.gov/pmc/blobs/d7df/11055987/2b7012e867a6/OncolRes-32-45972-f001.jpg

文献AI研究员

20分钟写一篇综述,助力文献阅读效率提升50倍。

立即体验

用中文搜PubMed

大模型驱动的PubMed中文搜索引擎

马上搜索

文档翻译

学术文献翻译模型,支持多种主流文档格式。

立即体验