Suppr超能文献

环状MEF2C(2, 3)通过miR-383/671-3p轴调节猪肌内前体脂肪细胞的增殖和脂肪生成。

CircMEF2C(2, 3) modulates proliferation and adipogenesis of porcine intramuscular preadipocytes by miR-383/671-3p/ axis.

作者信息

Rong Xiaoyin, Li Ruixiao, Gong Tianye, Li Haonan, Zhao Xiaolei, Cao Guoqing, Li Meng, Li Bugao, Yang Yang, Guo Xiaohong

机构信息

College of Animal Science, Shanxi Agricultural University, Jinzhong 030801, P.R. China.

Key Laboratory of Farm Animal Genetic Resources Exploration and Breeding of Shanxi Province, Jinzhong 030801, P.R. China.

出版信息

iScience. 2024 Apr 10;27(5):109710. doi: 10.1016/j.isci.2024.109710. eCollection 2024 May 17.

Abstract

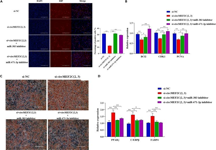
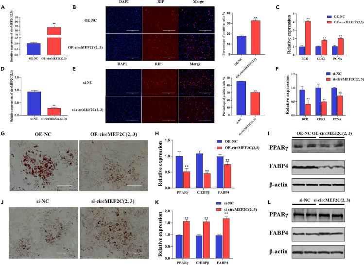
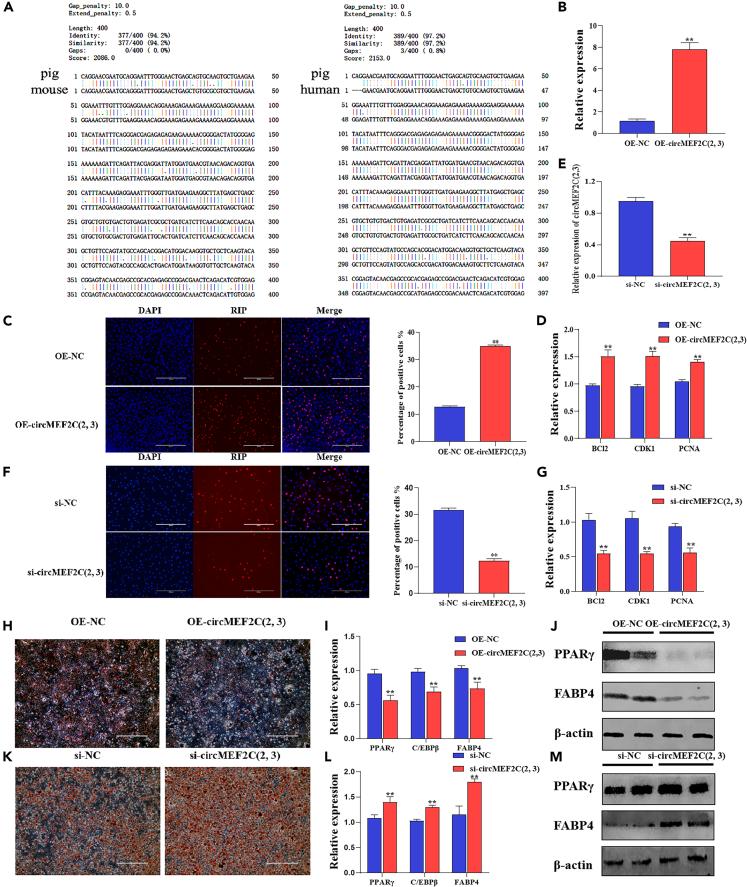
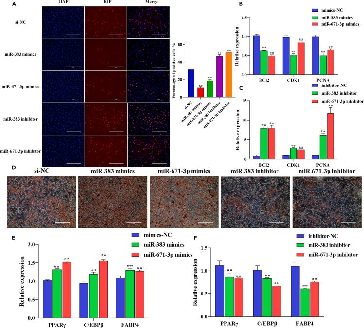
Circular RNA is a special category of non-coding RNA that has emerged as epigenetic regulator of adipose tissue development. However, the mechanism governing intramuscular adipogenesis of circRNA remains largely uncharted. In this study, circMEF2C(2, 3), looped by exons 2 and 3, was identified from the pig gene. Expression of circMEF2C(2, 3) is upregulated in early stage of intramuscular adipogenesis and muscular tissue of lean pigs (DLY pig). Subsequently, overexpression or knockdown of circMEF2C(2, 3) reflected that it participates in promoting proliferation and inhibiting adipogenic differentiation in porcine intramuscular preadipocytes and murine C3H10T1/2 cells. Mechanically, circMEF2C(2, 3) competitively combined with miR-383 and miR-671-3p to the 3'-UTR of , which maintains expression in regulating proliferation and adipogenesis. In summary, circMEF2C(2, 3) is a key regulator in the proliferation and adipogenic differentiation of intramuscular adipogenesis, suggesting its potential as a multi-target strategy for adipose development and associated diseases.

摘要

环状RNA是一类特殊的非编码RNA,已成为脂肪组织发育的表观遗传调节因子。然而,circRNA调控肌内脂肪生成的机制仍 largely uncharted。在本研究中,从猪基因中鉴定出由外显子2和3环化的circMEF2C(2, 3)。circMEF2C(2, 3)在肌内脂肪生成早期和瘦肉型猪(杜洛克×长白×约克夏猪)的肌肉组织中表达上调。随后,circMEF2C(2, 3)的过表达或敲低表明它参与促进猪肌内前脂肪细胞和小鼠C3H10T1/2细胞的增殖并抑制脂肪生成分化。机制上,circMEF2C(2, 3)与miR - 383和miR - 671 - 3p竞争性结合至 的3'-UTR,在调节增殖和脂肪生成中维持 表达。总之,circMEF2C(2, 3)是肌内脂肪生成增殖和脂肪生成分化的关键调节因子,表明其作为脂肪发育及相关疾病多靶点策略的潜力。

https://cdn.ncbi.nlm.nih.gov/pmc/blobs/a4fd/11059125/96daeb535fe5/fx1.jpg

文献AI研究员

20分钟写一篇综述,助力文献阅读效率提升50倍。

立即体验

用中文搜PubMed

大模型驱动的PubMed中文搜索引擎

马上搜索

文档翻译

学术文献翻译模型,支持多种主流文档格式。

立即体验