Suppr超能文献

肝细胞癌中乳酸代谢相关差异表达基因的鉴定与功能分析

Identification and functional analysis of lactic acid metabolism-related differentially expressed genes in hepatocellular carcinoma.

作者信息

Li Haiyan, Qian Fuchu, Bao Shengjie

机构信息

Department of Laboratory Medicine, Huzhou Maternity and Child HealthCare Hospital, Huzhou, Zhejiang, China.

Department of Precision Medicine, Affiliated Central Hospital Huzhou University, Huzhou Central Hospital, Huzhou, Zhejiang, China.

出版信息

Front Genet. 2024 Apr 16;15:1390882. doi: 10.3389/fgene.2024.1390882. eCollection 2024.

Abstract

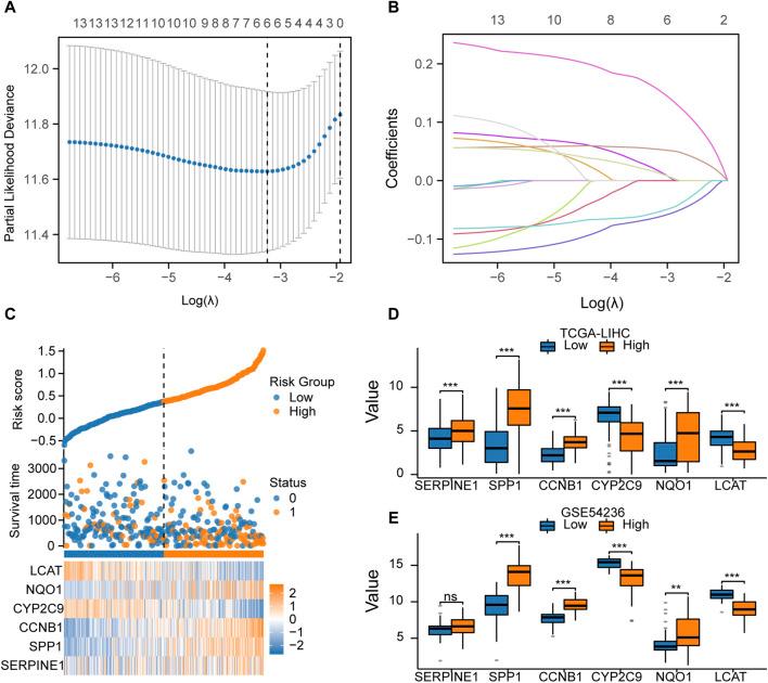
Hepatocellular carcinoma (HCC) is a malignant tumor with high morbidity and mortality rate that seriously threatens human health. We aimed to investigate the expression, prognostic value, and immune cell infiltration of lactic acid metabolism-related genes (LAMRGs) in HCC using bioinformatics. The HCC database (The Cancer Genome Atlas-Liver Hepatocellular Carcinoma) was downloaded from the Cancer Genome Atlas (TCGA). Differentially expressed genes (DEGs) between normal and tumor groups were identified. The LAMRGs were obtained from literature and GeneCards and MSigDB databases. Lactic acid metabolism-related differentially expressed genes (LAMRDEGs) in HCC were screened from the DEGs and LAMRGs. Functional enrichment analyses of the screened LAMRDEGs were further conducted using Gene Ontology (GO) analysis, Kyoto Encyclopedia of Genes and Genomes (KEGG) analysis, and Gene Set Enrichment Analysis (GSEA). The genes were used in multivariate Cox regression and least absolute shrinkage and selection operator (LASSO) analyses to construct a prognostic model. Then, a protein-protein interaction network was constructed using STRING and CTD databases. Furthermore, the CIBERSORTx online database was used to assess the relationship between immune cell infiltration and hub genes. Twenty-eight lactic acid metabolism-related differentially expressed genes (LAMRDEGs) were identified. The GO and KEGG analyses showed that the LAMRDEGs were related to the prognosis of HCC. The GSEA indicated that the LAMRDEGs were significantly enriched in tumor related pathways. In the multivariate Cox regression analysis, 14 key genes (E2F1, SERPINE1, GYS2, SPP1, PCK1, CCNB1, CYP2C9, IGFBP3, KDM8, RCAN1, ALPL, FBP1, NQO1, and LCAT) were found to be independent prognostic factors of HCC. Finally, the LASSO and Cox regression analyses showed that six key genes (SERPINE1, SPP1, CCNB1, CYP2C9, NQO1, and LCAT) were associated with HCC prognosis. Moreover, the correlation analyses revealed that the expression of the six key genes were associated with immune infiltrates of HCC. The LAMRDEGs can predict the prognosis and may be associated with immune cells infiltration in patients with HCC. These genes might be the promising biomarkers for the prognosis and treatment of HCC.

摘要

肝细胞癌(HCC)是一种发病率和死亡率都很高的恶性肿瘤,严重威胁人类健康。我们旨在利用生物信息学研究乳酸代谢相关基因(LAMRGs)在HCC中的表达、预后价值及免疫细胞浸润情况。从癌症基因组图谱(TCGA)下载了HCC数据库(癌症基因组图谱 - 肝细胞癌)。鉴定了正常组和肿瘤组之间的差异表达基因(DEGs)。LAMRGs从文献以及GeneCards和MSigDB数据库中获取。从DEGs和LAMRGs中筛选出HCC中与乳酸代谢相关的差异表达基因(LAMRDEGs)。使用基因本体(GO)分析、京都基因与基因组百科全书(KEGG)分析和基因集富集分析(GSEA)对筛选出的LAMRDEGs进行功能富集分析。将这些基因用于多变量Cox回归和最小绝对收缩和选择算子(LASSO)分析以构建预后模型。然后,使用STRING和CTD数据库构建蛋白质 - 蛋白质相互作用网络。此外,利用CIBERSORTx在线数据库评估免疫细胞浸润与枢纽基因之间的关系。鉴定出28个与乳酸代谢相关的差异表达基因(LAMRDEGs)。GO和KEGG分析表明,LAMRDEGs与HCC的预后相关。GSEA表明,LAMRDEGs在肿瘤相关途径中显著富集。在多变量Cox回归分析中,发现14个关键基因(E2F1、SERPINE1、GYS2、SPP1、PCK1、CCNB1、CYP2C9、IGFBP3、KDM8、RCAN1、ALPL、FBP1、NQO1和LCAT)是HCC的独立预后因素。最后,LASSO和Cox回归分析表明,6个关键基因(SERPINE1、SPP1、CCNB1、CYP2C9、NQO1和LCAT)与HCC预后相关。此外,相关性分析显示这6个关键基因的表达与HCC的免疫浸润相关。LAMRDEGs可以预测HCC患者的预后,并且可能与免疫细胞浸润有关。这些基因可能是HCC预后和治疗的有前景的生物标志物。

https://cdn.ncbi.nlm.nih.gov/pmc/blobs/fa79/11058226/2f59b05f3176/fgene-15-1390882-g001.jpg

文献AI研究员

20分钟写一篇综述,助力文献阅读效率提升50倍。

立即体验

用中文搜PubMed

大模型驱动的PubMed中文搜索引擎

马上搜索

文档翻译

学术文献翻译模型,支持多种主流文档格式。

立即体验