Suppr超能文献

基于生物信息学和机器学习策略的基于干性分类器的肝细胞癌预后和免疫治疗反应的预测价值。

Predictive value of a stemness-based classifier for prognosis and immunotherapy response of hepatocellular carcinoma based on bioinformatics and machine-learning strategies.

机构信息

Department of Hepatobiliary and Pancreatic Surgery, Peking University Shenzhen Hospital, Shenzhen, Guangdong, China.

Department of Ophthalmology, Affiliated Eye Hospital of Wenzhou Medical University, Wenzhou, Zhejiang, China.

出版信息

Front Immunol. 2024 Apr 17;15:1244392. doi: 10.3389/fimmu.2024.1244392. eCollection 2024.

Abstract

OBJECTIVE

Significant advancements have been made in hepatocellular carcinoma (HCC) therapeutics, such as immunotherapy for treating patients with HCC. However, there is a lack of reliable biomarkers for predicting the response of patients to therapy, which continues to be challenging. Cancer stem cells (CSCs) are involved in the oncogenesis, drug resistance, and invasion, as well as metastasis of HCC cells. Therefore, in this study, we aimed to create an mRNA expression-based stemness index (mRNAsi) model to predict the response of patients with HCC to immunotherapy.

METHODS

We retrieved gene expression and clinical data of patients with HCC from the GSE14520 dataset and the Cancer Genome Atlas (TCGA) database. Next, we used the "one-class logistic regression (OCLR)" algorithm to obtain the mRNAsi of patients with HCC. We performed "unsupervised consensus clustering" to classify patients with HCC based on the mRNAsi scores and stemness subtypes. The relationships between the mRNAsi model, clinicopathological features, and genetic profiles of patients were compared using various bioinformatic methods. We screened for differentially expressed genes to establish a stemness-based classifier for predicting the patient's prognosis. Next, we determined the effect of risk scores on the tumor immune microenvironment (TIME) and the response of patients to immune checkpoint blockade (ICB). Finally, we used qRT-PCR to investigate gene expression in patients with HCC.

RESULTS

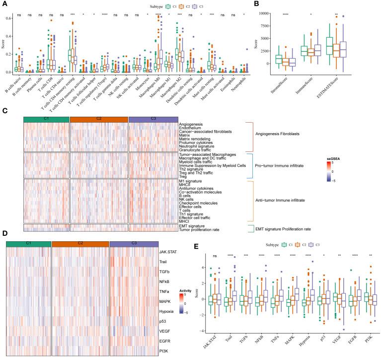
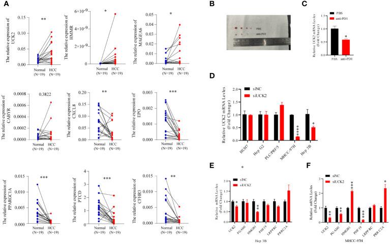
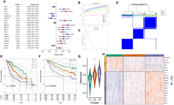
We screened CSC-related genes using various bioinformatics tools in patients from the TCGA-LIHC cohort. We constructed a stemness classifier based on a nine-gene (, and ) signature for predicting the patient's prognosis and response to ICBs. Further, the model was validated in an independent GSE14520 dataset and performed well. Our model could predict the status of TIME, immunogenomic expressions, congenic pathway, and response to chemotherapy drugs. Furthermore, a significant increase in the proportion of infiltrating macrophages, Treg cells, and immune checkpoints was observed in patients in the high-risk group. In addition, tumor cells in patients with high mRNAsi scores could escape immune surveillance. Finally, we observed that the constructed model had a good expression in the clinical samples. The HCC tumor size and UCK2 genes expression were significantly alleviated and decreased, respectively, by treatments of anti-PD1 antibody. We also found knockdown UCK2 changed expressions of immune genes in HCC cell lines.

CONCLUSION

The novel stemness-related model could predict the prognosis of patients and aid in creating personalized immuno- and targeted therapy for patients in HCC.

摘要

目的

肝细胞癌(HCC)治疗取得了重大进展,例如免疫疗法治疗 HCC 患者。然而,目前缺乏可靠的生物标志物来预测患者对治疗的反应,这仍然是一个挑战。癌症干细胞(CSC)参与 HCC 细胞的发生、耐药性、侵袭和转移。因此,在这项研究中,我们旨在创建一个基于 mRNA 表达的干性指数(mRNAsi)模型,以预测 HCC 患者对免疫治疗的反应。

方法

我们从 GSE14520 数据集和癌症基因组图谱(TCGA)数据库中检索 HCC 患者的基因表达和临床数据。接下来,我们使用“单类逻辑回归(OCLR)”算法获得 HCC 患者的 mRNAsi。我们使用“无监督共识聚类”根据 mRNAsi 评分和干性亚型对 HCC 患者进行分类。使用各种生物信息学方法比较 mRNAsi 模型与临床病理特征和患者遗传特征之间的关系。我们筛选差异表达基因,建立基于干性的分类器预测患者预后。接下来,我们确定风险评分对肿瘤免疫微环境(TIME)和患者对免疫检查点阻断(ICB)的反应的影响。最后,我们使用 qRT-PCR 检测 HCC 患者的基因表达。

结果

我们使用 TCGA-LIHC 队列中的各种生物信息学工具筛选出与 CSC 相关的基因。我们基于一个包含 9 个基因(、和)的signature 构建了一个用于预测患者预后和对 ICB 反应的干性分类器。进一步,在独立的 GSE14520 数据集进行验证,模型表现良好。我们的模型可以预测 TIME、免疫基因组表达、同源途径和对化疗药物的反应状态。此外,在高危组患者中观察到浸润巨噬细胞、Treg 细胞和免疫检查点的比例显著增加。此外,高 mRNAsi 评分的肿瘤细胞可以逃避免疫监视。最后,我们观察到构建的模型在临床样本中表达良好。抗 PD1 抗体治疗后,HCC 肿瘤大小和 UCK2 基因表达均显著减轻和降低。我们还发现 HCC 细胞系中 UCK2 的敲低改变了免疫基因的表达。

结论

新型干性相关模型可预测患者的预后,并有助于为 HCC 患者制定个性化的免疫和靶向治疗。

https://cdn.ncbi.nlm.nih.gov/pmc/blobs/0e35/11061862/87343edf872d/fimmu-15-1244392-g001.jpg

文献AI研究员

20分钟写一篇综述,助力文献阅读效率提升50倍。

立即体验

用中文搜PubMed

大模型驱动的PubMed中文搜索引擎

马上搜索

文档翻译

学术文献翻译模型,支持多种主流文档格式。

立即体验