Suppr超能文献

TGR5 抑制脂肪酸摄取可预防糖尿病心肌病。

Inhibition of fatty acid uptake by TGR5 prevents diabetic cardiomyopathy.

机构信息

Department of Cardiology and Institute of Vascular Medicine, Peking University Third Hospital, State Key Laboratory of Vascular Homeostasis and Remodeling, NHC Key Laboratory of Cardiovascular Molecular Biology and Regulatory Peptides, Beijing Key Laboratory of Cardiovascular Receptors Research, Peking University, Beijing, China.

State Key Laboratory of Cardiovascular Disease, Fuwai Hospital, National Center for Cardiovascular Diseases, Chinese Academy of Medical Sciences and Peking Union Medical College (CAMS & PUMC), Beijing, China.

出版信息

Nat Metab. 2024 Jun;6(6):1161-1177. doi: 10.1038/s42255-024-01036-5. Epub 2024 May 2.

Abstract

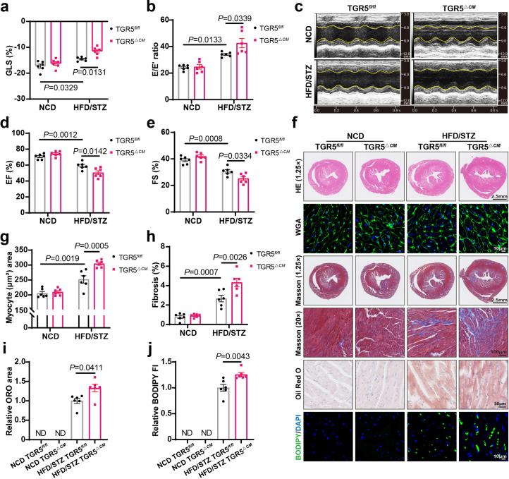
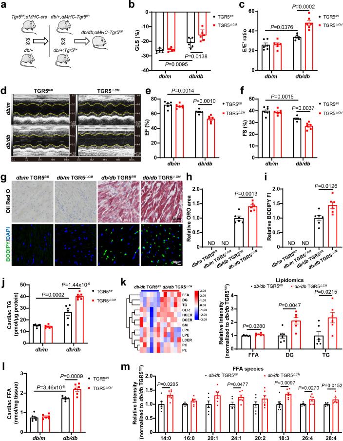
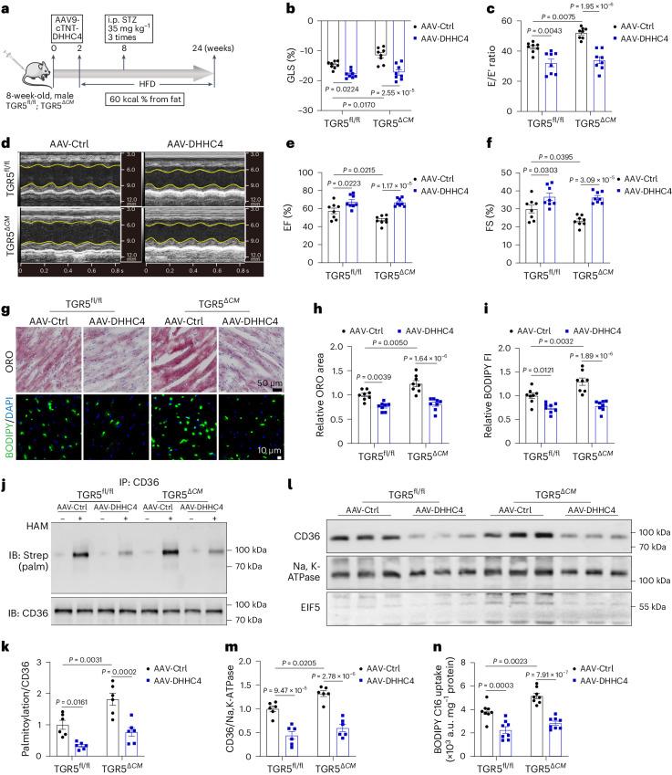
Diabetic cardiomyopathy is characterized by myocardial lipid accumulation and cardiac dysfunction. Bile acid metabolism is known to play a crucial role in cardiovascular and metabolic diseases. Takeda G-protein-coupled receptor 5 (TGR5), a major bile acid receptor, has been implicated in metabolic regulation and myocardial protection. However, the precise involvement of the bile acid-TGR5 pathway in maintaining cardiometabolic homeostasis remains unclear. Here we show decreased plasma bile acid levels in both male and female participants with diabetic myocardial injury. Additionally, we observe increased myocardial lipid accumulation and cardiac dysfunction in cardiomyocyte-specific TGR5-deleted mice (both male and female) subjected to a high-fat diet and streptozotocin treatment or bred on the diabetic db/db genetic background. Further investigation reveals that TGR5 deletion enhances cardiac fatty acid uptake, resulting in lipid accumulation. Mechanistically, TGR5 deletion promotes localization of CD36 on the plasma membrane through the upregulation of CD36 palmitoylation mediated by the palmitoyl acyltransferase DHHC4. Our findings indicate that the TGR5-DHHC4 pathway regulates cardiac fatty acid uptake, which highlights the therapeutic potential of targeting TGR5 in the management of diabetic cardiomyopathy.

摘要

糖尿病性心肌病的特征是心肌脂质积累和心脏功能障碍。已知胆汁酸代谢在心血管和代谢疾病中起着至关重要的作用。Takeda G 蛋白偶联受体 5(TGR5),一种主要的胆汁酸受体,与代谢调节和心肌保护有关。然而,胆汁酸-TGR5 途径在维持心脏代谢稳态中的精确作用仍不清楚。在这里,我们发现在患有心肌损伤的男性和女性参与者中,血浆胆汁酸水平降低。此外,我们观察到在高脂肪饮食和链脲佐菌素处理或在糖尿病 db/db 遗传背景下饲养的心肌细胞特异性 TGR5 缺失小鼠(雄性和雌性)中,心肌脂质积累和心脏功能障碍增加。进一步的研究表明,TGR5 缺失通过上调 DHHC4 介导的 CD36 棕榈酰化来促进 CD36 在质膜上的定位。我们的研究结果表明,TGR5-DHHC4 途径调节心脏脂肪酸摄取,这凸显了靶向 TGR5 治疗糖尿病性心肌病的治疗潜力。

https://cdn.ncbi.nlm.nih.gov/pmc/blobs/6364/11199146/ed743b55f08e/42255_2024_1036_Fig1_HTML.jpg

文献AI研究员

20分钟写一篇综述,助力文献阅读效率提升50倍。

立即体验

用中文搜PubMed

大模型驱动的PubMed中文搜索引擎

马上搜索

文档翻译

学术文献翻译模型,支持多种主流文档格式。

立即体验