Suppr超能文献

抑制 NADPH 氧化酶 2 可通过促进神经外组织中巨噬细胞的 M1 极化来增强对病毒神经炎症的抵抗力。

Inhibition of NADPH oxidase 2 enhances resistance to viral neuroinflammation by facilitating M1-polarization of macrophages at the extraneural tissues.

机构信息

College of Veterinary Medicine and Bio-Safety Research Institute, Jeonbuk National University, Iksan, 54596, Republic of Korea.

Department of Pharmacology, School of Medicine, Pusan National University, Yangsan, 50612, Republic of Korea.

出版信息

J Neuroinflammation. 2024 May 2;21(1):115. doi: 10.1186/s12974-024-03078-8.

Abstract

BACKGROUND

Macrophages play a pivotal role in the regulation of Japanese encephalitis (JE), a severe neuroinflammation in the central nervous system (CNS) following infection with JE virus (JEV). Macrophages are known for their heterogeneity, polarizing into M1 or M2 phenotypes in the context of various immunopathological diseases. A comprehensive understanding of macrophage polarization and its relevance to JE progression holds significant promise for advancing JE control and therapeutic strategies.

METHODS

To elucidate the role of NADPH oxidase-derived reactive oxygen species (ROS) in JE progression, we assessed viral load, M1 macrophage accumulation, and cytokine production in WT and NADPH oxidase 2 (NOX2)-deficient mice using murine JE model. Additionally, we employed bone marrow (BM) cell-derived macrophages to delineate ROS-mediated regulation of macrophage polarization by ROS following JEV infection.

RESULTS

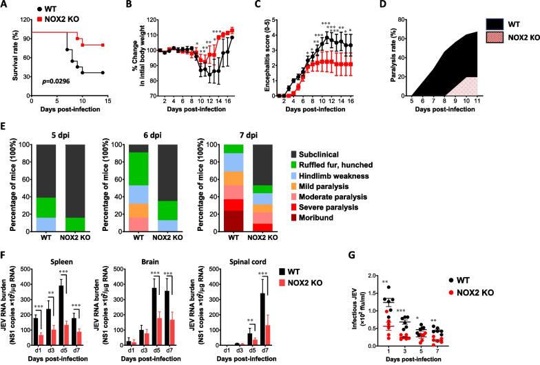
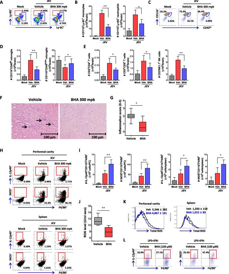
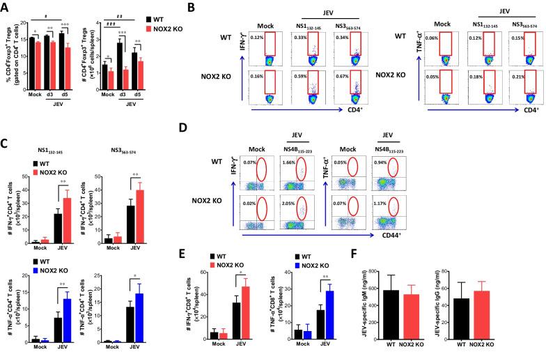
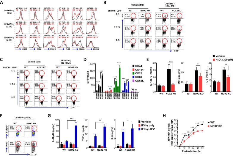
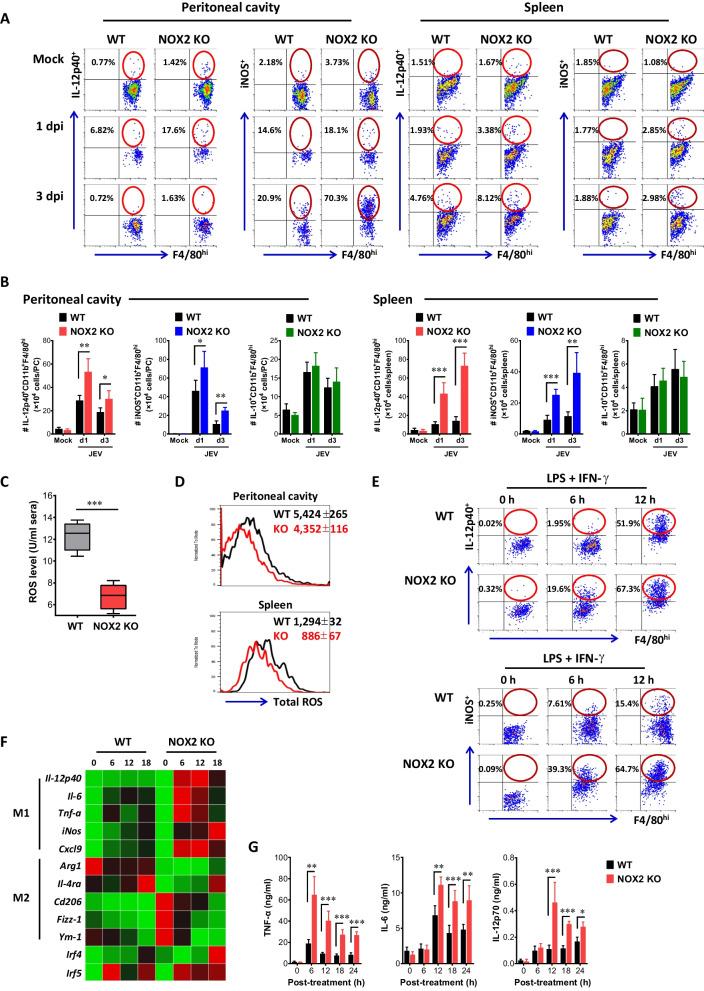
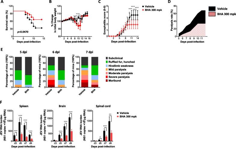
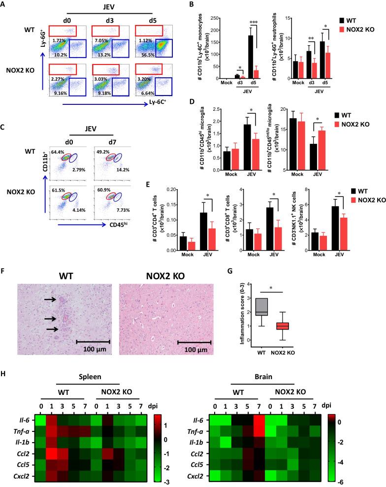
NOX2-deficient mice exhibited increased resistance to JE progression rather than heightened susceptibility, driven by the regulation of macrophage polarization. These mice displayed reduced viral loads in peripheral lymphoid tissues and the CNS, along with diminished infiltration of inflammatory cells into the CNS, thereby resulting in attenuated neuroinflammation. Additionally, NOX2-deficient mice exhibited enhanced JEV-specific Th1 CD4  and CD8  T cell responses and increased accumulation of M1 macrophages producing IL-12p40 and iNOS in peripheral lymphoid and inflamed extraneural tissues. Mechanistic investigations revealed that NOX2-deficient macrophages displayed a more pronounced differentiation into M1 phenotypes in response to JEV infection, thereby leading to the suppression of viral replication. Importantly, the administration of HO generated by NOX2 was shown to inhibit M1 macrophage polarization. Finally, oral administration of the ROS scavenger, butylated hydroxyanisole (BHA), bolstered resistance to JE progression and reduced viral loads in both extraneural tissues and the CNS, along with facilitated accumulation of M1 macrophages.

CONCLUSION

In light of our results, it is suggested that ROS generated by NOX2 play a role in undermining the control of JEV replication within peripheral extraneural tissues, primarily by suppressing M1 macrophage polarization. Subsequently, this leads to an augmentation in the viral load invading the CNS, thereby facilitating JE progression. Hence, our findings ultimately underscore the significance of ROS-mediated macrophage polarization in the context of JE progression initiated JEV infection.

摘要

背景

巨噬细胞在日本脑炎(JE)的调控中发挥关键作用,JE 是感染日本脑炎病毒(JEV)后中枢神经系统(CNS)的严重炎症反应。巨噬细胞因其异质性而闻名,在各种免疫病理学疾病的背景下可极化为 M1 或 M2 表型。全面了解巨噬细胞极化及其与 JE 进展的相关性,有望推进 JE 的控制和治疗策略。

方法

为了阐明 NADPH 氧化酶衍生的活性氧(ROS)在 JE 进展中的作用,我们使用小鼠 JE 模型评估了 WT 和 NADPH 氧化酶 2(NOX2)缺陷小鼠中的病毒载量、M1 巨噬细胞积累和细胞因子产生。此外,我们利用骨髓(BM)细胞来源的巨噬细胞阐明了 ROS 感染 JEV 后对巨噬细胞极化的 ROS 介导的调控。

结果

NOX2 缺陷小鼠对 JE 进展的抵抗力增强,而非敏感性增加,这是由巨噬细胞极化的调节驱动的。这些小鼠在外周淋巴组织和 CNS 中的病毒载量降低,炎症细胞浸润 CNS 减少,从而导致神经炎症减弱。此外,NOX2 缺陷小鼠表现出增强的 JEV 特异性 Th1 CD4 和 CD8 T 细胞反应以及外周淋巴组织和炎症性神经外组织中产生 IL-12p40 和 iNOS 的 M1 巨噬细胞的积累增加。机制研究表明,NOX2 缺陷巨噬细胞在 JEV 感染后更明显地分化为 M1 表型,从而抑制病毒复制。重要的是,NOX2 生成的 HO 的给药被证明可以抑制 M1 巨噬细胞极化。最后,口服 ROS 清除剂丁基羟基茴香醚(BHA)增强了对 JE 进展的抵抗力,并降低了神经外组织和 CNS 中的病毒载量,同时促进了 M1 巨噬细胞的积累。

结论

根据我们的结果,建议由 NOX2 产生的 ROS 通过抑制 M1 巨噬细胞极化来破坏外周神经外组织中 JEV 复制的控制,从而导致入侵 CNS 的病毒载量增加,从而促进 JE 进展。因此,我们的研究结果最终强调了 ROS 介导的巨噬细胞极化在 JEV 感染引发的 JE 进展中的重要性。

https://cdn.ncbi.nlm.nih.gov/pmc/blobs/937c/11067137/32026b2e2045/12974_2024_3078_Fig1_HTML.jpg

文献AI研究员

20分钟写一篇综述,助力文献阅读效率提升50倍。

立即体验

用中文搜PubMed

大模型驱动的PubMed中文搜索引擎

马上搜索

文档翻译

学术文献翻译模型,支持多种主流文档格式。

立即体验