Suppr超能文献

人工智能助力抗生素研发,攻克感染性疾病。

Antibiotic discovery with artificial intelligence for the treatment of infections.

机构信息

Laboratory of Innovative Technologies, National School of Applied Sciences of Tangier, Abdelmalek Essaadi University, Tetouan, Morocco.

Centro Andaluz de Biología del Desarrollo, Universidad Pablo de Olavide/CSIC/Junta de Andalucía, Seville, Spain.

出版信息

mSystems. 2024 Jun 18;9(6):e0032524. doi: 10.1128/msystems.00325-24. Epub 2024 May 3.

Abstract

UNLABELLED

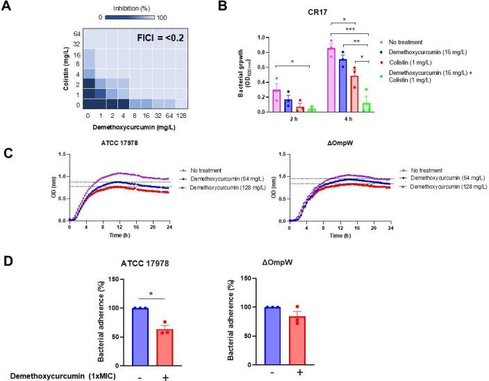
Global challenges presented by multidrug-resistant infections have stimulated the development of new treatment strategies. We reported that outer membrane protein W (OmpW) is a potential therapeutic target in . Here, a library of 11,648 natural compounds was subjected to a primary screening using quantitative structure-activity relationship (QSAR) models generated from a ChEMBL data set with >7,000 compounds with their reported minimal inhibitory concentration (MIC) values against followed by a structure-based virtual screening against OmpW. pharmacokinetic evaluation was conducted to assess the drug-likeness of these compounds. The ten highest-ranking compounds were found to bind with an energy score ranging from -7.8 to -7.0 kcal/mol where most of them belonged to curcuminoids. To validate these findings, one lead compound exhibiting promising binding stability as well as favorable pharmacokinetics properties, namely demethoxycurcumin, was tested against a panel of strains to determine its antibacterial activity using microdilution and time-kill curve assays. To validate whether the compound binds to the selected target, an OmpW-deficient mutant was studied and compared with the wild type. Our results demonstrate that demethoxycurcumin in monotherapy and in combination with colistin is active against all strains. Finally, the compound was found to significantly reduce the interaction with host cells, suggesting its anti-virulence properties. Collectively, this study demonstrates machine learning as a promising strategy for the discovery of curcuminoids as antimicrobial agents for combating infections.

IMPORTANCE

presents a severe global health threat, with alarming levels of antimicrobial resistance rates resulting in significant morbidity and mortality in the USA, ranging from 26% to 68%, as reported by the Centers for Disease Control and Prevention (CDC). To address this threat, novel strategies beyond traditional antibiotics are imperative. Computational approaches, such as QSAR models leverage molecular structures to predict biological effects, expediting drug discovery. We identified OmpW as a potential therapeutic target in and screened 11,648 natural compounds. We employed QSAR models from a ChEMBL bioactivity data set and conducted structure-based virtual screening against OmpW. Demethoxycurcumin, a lead compound, exhibited promising antibacterial activity against , including multidrug-resistant strains. Additionally, demethoxycurcumin demonstrated anti-virulence properties by reducing interaction with host cells. The findings highlight the potential of artificial intelligence in discovering curcuminoids as effective antimicrobial agents against infections, offering a promising strategy to address antibiotic resistance.

摘要

未加标签

由耐多药感染引起的全球挑战激发了新治疗策略的发展。我们报道称,外膜蛋白 W (OmpW) 是 中的一个潜在治疗靶点。在这里,我们使用来自 ChEMBL 数据集的定量构效关系 (QSAR) 模型对 11648 种天然化合物进行了初步筛选,该数据集包含 >7000 种化合物及其报道的最小抑菌浓度 (MIC) 值对 的抑制作用,然后针对 OmpW 进行基于结构的虚拟筛选。进行药代动力学评估以评估这些化合物的类药性。发现排名前十的化合物与能量评分范围为 -7.8 至 -7.0 kcal/mol 的化合物结合,其中大多数属于姜黄素类化合物。为了验证这些发现,选择一个表现出有希望的结合稳定性和有利药代动力学特性的先导化合物,即去甲氧基姜黄素,对一系列 进行了测试,以使用微量稀释法和时间杀伤曲线测定法确定其对 的抗菌活性。为了验证该化合物是否与所选靶标结合,研究了 OmpW 缺陷突变体并与野生型进行了比较。我们的结果表明,去甲氧基姜黄素单独使用和与粘菌素联合使用对所有 菌株均具有活性。最后,发现该化合物可显著减少 与宿主细胞的相互作用,表明其具有抗毒力特性。总的来说,这项研究表明,机器学习是发现姜黄素类化合物作为治疗 感染的抗菌剂的一种很有前途的策略。

重要性

presents 是一种严重的全球健康威胁,据美国疾病控制与预防中心 (CDC) 报道,耐抗生素率令人震惊,导致发病率和死亡率高达 26%至 68%。为了应对这一威胁,除了传统抗生素之外,还需要新的策略。计算方法,如 QSAR 模型利用分子结构来预测生物效应,加速了药物发现。我们在 中确定了 OmpW 作为一个潜在的治疗靶点,并筛选了 11648 种天然化合物。我们使用来自 ChEMBL 生物活性数据集的 QSAR 模型并针对 OmpW 进行了基于结构的虚拟筛选。去甲氧基姜黄素,一种先导化合物,对 具有有希望的抗菌活性,包括对多药耐药菌株。此外,去甲氧基姜黄素通过减少 与宿主细胞的相互作用表现出抗毒力特性。研究结果强调了人工智能在发现姜黄素类化合物作为治疗 感染的有效抗菌剂方面的潜力,为解决抗生素耐药性提供了一个有前途的策略。

https://cdn.ncbi.nlm.nih.gov/pmc/blobs/055f/11326114/72622b207664/msystems.00325-24.f001.jpg

文献AI研究员

20分钟写一篇综述,助力文献阅读效率提升50倍。

立即体验

用中文搜PubMed

大模型驱动的PubMed中文搜索引擎

马上搜索

文档翻译

学术文献翻译模型,支持多种主流文档格式。

立即体验