Suppr超能文献

罕见肾脏肿瘤的全面蛋白质基因组学特征分析。

Comprehensive proteogenomic characterization of rare kidney tumors.

机构信息

Department of Pathology, University of Michigan, Ann Arbor, MI 48109, USA.

Department of Pathology, Johns Hopkins University School of Medicine, Baltimore, MD 21231, USA.

出版信息

Cell Rep Med. 2024 May 21;5(5):101547. doi: 10.1016/j.xcrm.2024.101547. Epub 2024 May 3.

Abstract

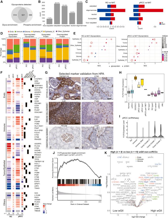
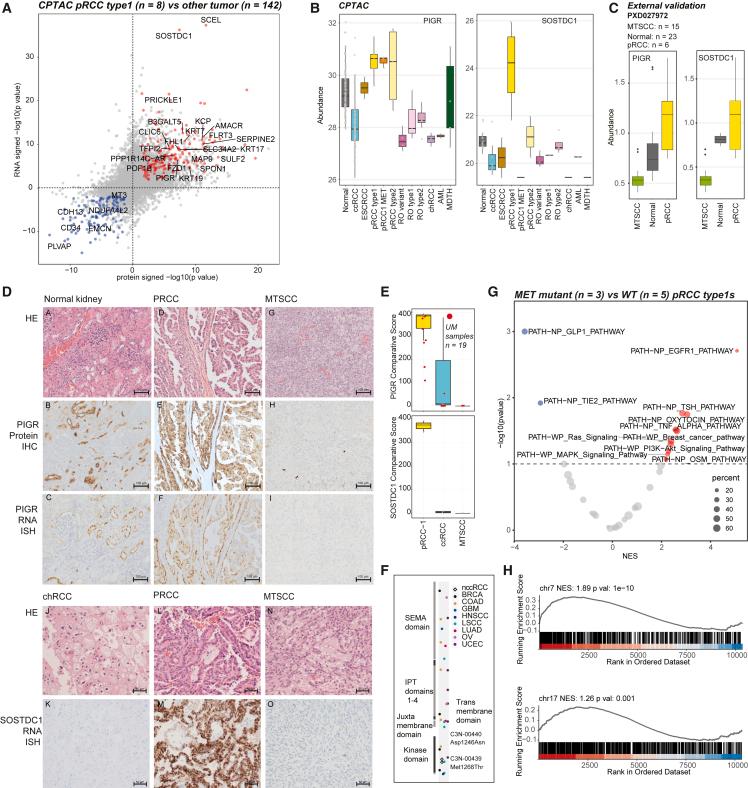
Non-clear cell renal cell carcinomas (non-ccRCCs) encompass diverse malignant and benign tumors. Refinement of differential diagnosis biomarkers, markers for early prognosis of aggressive disease, and therapeutic targets to complement immunotherapy are current clinical needs. Multi-omics analyses of 48 non-ccRCCs compared with 103 ccRCCs reveal proteogenomic, phosphorylation, glycosylation, and metabolic aberrations in RCC subtypes. RCCs with high genome instability display overexpression of IGF2BP3 and PYCR1. Integration of single-cell and bulk transcriptome data predicts diverse cell-of-origin and clarifies RCC subtype-specific proteogenomic signatures. Expression of biomarkers MAPRE3, ADGRF5, and GPNMB differentiates renal oncocytoma from chromophobe RCC, and PIGR and SOSTDC1 distinguish papillary RCC from MTSCC. This study expands our knowledge of proteogenomic signatures, biomarkers, and potential therapeutic targets in non-ccRCC.

摘要

非透明细胞肾细胞癌(non-ccRCC)包含多种恶性和良性肿瘤。目前的临床需求包括改进鉴别诊断生物标志物、用于侵袭性疾病早期预后的标志物,以及补充免疫疗法的治疗靶点。对 48 例非透明细胞肾细胞癌与 103 例透明细胞肾细胞癌进行的多组学分析揭示了 RCC 亚型中的蛋白质组学、磷酸化、糖基化和代谢异常。基因组不稳定性高的 RCC 表现出 IGF2BP3 和 PYCR1 的过度表达。单细胞和批量转录组数据的整合预测了不同的细胞起源,并阐明了 RCC 亚型特异性的蛋白质组学特征。MAPRE3、ADGRF5 和 GPNMB 的表达可将肾嗜酸细胞瘤与嫌色细胞肾细胞癌区分开来,而 PIGR 和 SOSTDC1 则可将乳头状肾细胞癌与 MTSCC 区分开来。本研究扩展了我们对非透明细胞肾细胞癌中蛋白质组学特征、生物标志物和潜在治疗靶点的认识。

https://cdn.ncbi.nlm.nih.gov/pmc/blobs/ff12/11148773/ba6c884eb65e/fx1.jpg

文献AI研究员

20分钟写一篇综述,助力文献阅读效率提升50倍。

立即体验

用中文搜PubMed

大模型驱动的PubMed中文搜索引擎

马上搜索

文档翻译

学术文献翻译模型,支持多种主流文档格式。

立即体验