Suppr超能文献

靶向递送益生菌布拉氏酵母菌至细胞外基质可延长其在肠道中的驻留时间,并促进小鼠结肠炎的恢复。

Targeted delivery of the probiotic Saccharomyces boulardii to the extracellular matrix enhances gut residence time and recovery in murine colitis.

机构信息

Division of Pharmacoengineering and Molecular Pharmaceutics, Eshelman School of Pharmacy, University of North Carolina at Chapel Hill, Chapel Hill, NC, 27599, USA.

VitaKey Incorporation, Durham, NC, 27701, USA.

出版信息

Nat Commun. 2024 May 6;15(1):3784. doi: 10.1038/s41467-024-48128-0.

Abstract

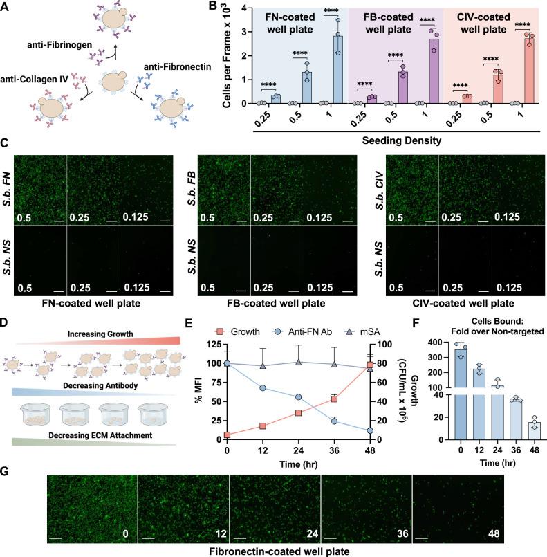
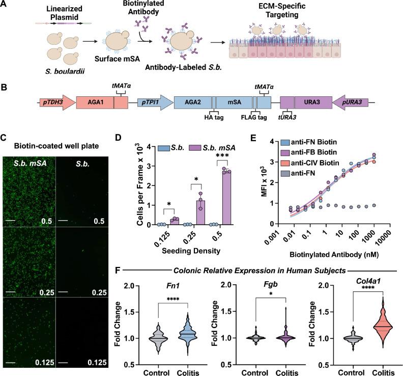
Probiotic and engineered microbe-based therapeutics are an emerging class of pharmaceutical agents. They represent a promising strategy for treating various chronic and inflammatory conditions by interacting with the host immune system and/or delivering therapeutic molecules. Here, we engineered a targeted probiotic yeast platform wherein Saccharomyces boulardii is designed to bind to abundant extracellular matrix proteins found within inflammatory lesions of the gastrointestinal tract through tunable antibody surface display. This approach enabled an additional 24-48 h of probiotic gut residence time compared to controls and 100-fold increased probiotic concentrations within the colon in preclinical models of ulcerative colitis in female mice. As a result, pharmacodynamic parameters including colon length, colonic cytokine expression profiles, and histological inflammation scores were robustly improved and restored back to healthy levels. Overall, these studies highlight the potential for targeted microbial therapeutics as a potential oral dosage form for the treatment of inflammatory bowel diseases.

摘要

益生菌和基于工程微生物的治疗剂是一类新兴的药物制剂。它们通过与宿主免疫系统相互作用和/或递送治疗分子,代表了治疗各种慢性和炎症性疾病的有前途的策略。在这里,我们设计了一种靶向益生菌酵母平台,其中通过可调节的抗体表面展示,使酿酒酵母被设计成与胃肠道炎症病变中丰富的细胞外基质蛋白结合。与对照组相比,这种方法使益生菌在雌性小鼠溃疡性结肠炎的临床前模型中的肠道停留时间额外增加了 24-48 小时,并且在结肠中的益生菌浓度增加了 100 倍。结果,药效学参数包括结肠长度、结肠细胞因子表达谱和组织学炎症评分得到了显著改善,并恢复到健康水平。总的来说,这些研究强调了靶向微生物治疗作为治疗炎症性肠病的潜在口服剂型的潜力。

https://cdn.ncbi.nlm.nih.gov/pmc/blobs/5fee/11074276/dc6167dff0b8/41467_2024_48128_Fig1_HTML.jpg

文献AI研究员

20分钟写一篇综述,助力文献阅读效率提升50倍。

立即体验

用中文搜PubMed

大模型驱动的PubMed中文搜索引擎

马上搜索

文档翻译

学术文献翻译模型,支持多种主流文档格式。

立即体验