Suppr超能文献

PM21 颗粒刺激联合细胞因子增强 NK 细胞扩增,并赋予其具有增强存活能力的记忆样特征。

PM21-particle stimulation augmented with cytokines enhances NK cell expansion and confers memory-like characteristics with enhanced survival.

机构信息

Burnett School of Biomedical Science, College of Medicine, University of Central Florida, Orlando, FL, United States.

出版信息

Front Immunol. 2024 Apr 22;15:1383281. doi: 10.3389/fimmu.2024.1383281. eCollection 2024.

Abstract

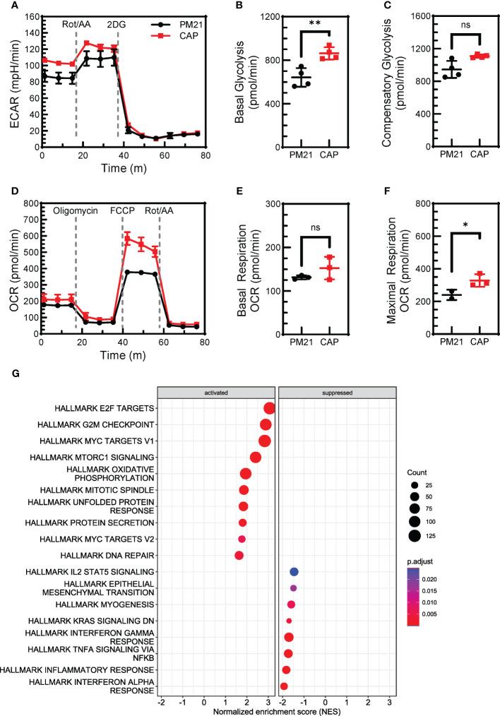
NK cell therapeutics have gained significant attention as a potential cancer treatment. Towards therapeutic use, NK cells need to be activated and expanded to attain high potency and large quantities for an effective dosage. This is typically done by ex vivo stimulation with cytokines to enhance functionality or expansion for 10-14 days to increase both their activity and quantity. Attaining a robust methodology to produce large doses of potent NK cells for an off-the-shelf product is highly desirable. Notably, past reports have shown that stimulating NK cells with IL-12, IL-15, and IL-18 endows them with memory-like properties, better anti-tumor activity, and persistence. While this approach produces NK cells with clinically favorable characteristics supported by encouraging early results for the treatment of hematological malignancies, its limited scalability, variability in initial doses, and the necessity for patient-specific production hinder its broader application. In this study, stimulation of NK cells with PM21-particles derived from K562-41BBL-mbIL21 cells was combined with memory-like induction using cytokines IL-12, IL-15, and IL-18 to produce NK cells with enhanced anti-tumor function. The use of cytokines combined with PM21-particles (cytokine and particle, CAP) significantly enhanced NK cell expansion, achieving a remarkable 8,200-fold in 14 days. Mechanistically, this significant improvement over expansion with PM21-particles alone was due to the upregulation of receptors for key stimulating ligands (4-1BBL and IL-2), resulting in a synergy that drives substantial NK cell growth, showcasing the potential for more effective therapeutic applications. The therapeutic potential of CAP-NK cells was demonstrated by the enhanced metabolic fitness, persistence, and anti-tumor function both and . Finally, CAP-NK cells were amenable to current technologies used in developing therapeutic NK cell products, including CRISPR/Cas9-based techniques to generate a triple-gene knockout or a gene knock-in. Taken together, these data demonstrate that the addition of cytokines enhanced the already effective method of ex vivo generation of therapeutic NK cells with PM21-particles, yielding a superior NK cell product for manufacturing efficiency and potential therapeutic applications.

摘要

自然杀伤细胞疗法作为一种潜在的癌症治疗方法受到了广泛关注。为了实现治疗用途,需要激活和扩增 NK 细胞,以获得高活性和大量有效剂量。这通常通过体外刺激细胞因子来增强功能或扩增 10-14 天来增加它们的活性和数量来实现。获得一种强大的方法来生产大量高效 NK 细胞作为现成产品是非常可取的。值得注意的是,过去的报告表明,用 IL-12、IL-15 和 IL-18 刺激 NK 细胞赋予它们记忆样特性、更好的抗肿瘤活性和持久性。虽然这种方法产生的 NK 细胞具有临床有利的特征,并得到了治疗血液恶性肿瘤的早期结果的支持,但它的可扩展性有限、初始剂量的可变性以及患者特异性生产的必要性限制了它的更广泛应用。在这项研究中,用 PM21 颗粒刺激 NK 细胞,这些颗粒来源于 K562-41BBL-mbIL21 细胞,并用细胞因子 IL-12、IL-15 和 IL-18 诱导记忆样细胞,产生具有增强抗肿瘤功能的 NK 细胞。细胞因子与 PM21 颗粒(细胞因子和颗粒,CAP)的联合使用显著增强了 NK 细胞的扩增,在 14 天内达到了惊人的 8200 倍。从机制上讲,与单独使用 PM21 颗粒相比,这种显著的扩增是由于关键刺激配体(4-1BBL 和 IL-2)的受体上调,导致协同作用驱动大量 NK 细胞生长,展示了更有效的治疗应用的潜力。CAP-NK 细胞的治疗潜力通过增强代谢适应性、持久性和抗肿瘤功能来证明。最后,CAP-NK 细胞适合于开发治疗性 NK 细胞产品的当前技术,包括基于 CRISPR/Cas9 的技术来产生三重基因敲除或基因敲入。总之,这些数据表明,添加细胞因子增强了用 PM21 颗粒体外生成治疗性 NK 细胞的已有有效方法,产生了一种用于制造效率和潜在治疗应用的优越 NK 细胞产品。

https://cdn.ncbi.nlm.nih.gov/pmc/blobs/2a1d/11070970/aed807e540fc/fimmu-15-1383281-g001.jpg

文献AI研究员

20分钟写一篇综述,助力文献阅读效率提升50倍。

立即体验

用中文搜PubMed

大模型驱动的PubMed中文搜索引擎

马上搜索

文档翻译

学术文献翻译模型,支持多种主流文档格式。

立即体验