Suppr超能文献

嘌呤能受体 P2X7 作为病毒载体介导的抗原交叉呈递的调节剂。

The purinergic receptor P2X7 as a modulator of viral vector-mediated antigen cross-presentation.

机构信息

Institute of Virology, Universitätsklinikum Düsseldorf, Düsselorf, Germany.

Institute of Molecular Medicine II, Universitätsklinikum Düsseldorf, Düsseldorf, Germany.

出版信息

Front Immunol. 2024 Apr 22;15:1360140. doi: 10.3389/fimmu.2024.1360140. eCollection 2024.

Abstract

INTRODUCTION

Modified Vaccinia Virus Ankara (MVA) is a safe vaccine vector inducing long- lasting and potent immune responses. MVA-mediated CD8T cell responses are optimally induced, if both, direct- and cross-presentation of viral or recombinant antigens by dendritic cells are contributing.

METHODS

To improve the adaptive immune responses, we investigated the role of the purinergic receptor P2X7 (P2RX7) in MVA-infected feeder cells as a modulator of cross-presentation by non-infected dendritic cells. The infected feeder cells serve as source of antigen and provide signals that help to attract dendritic cells for antigen take up and to license these cells for cross-presentation.

RESULTS

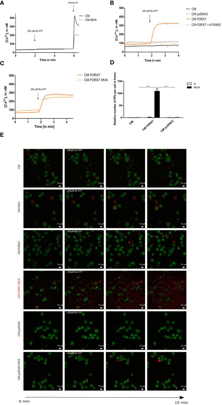
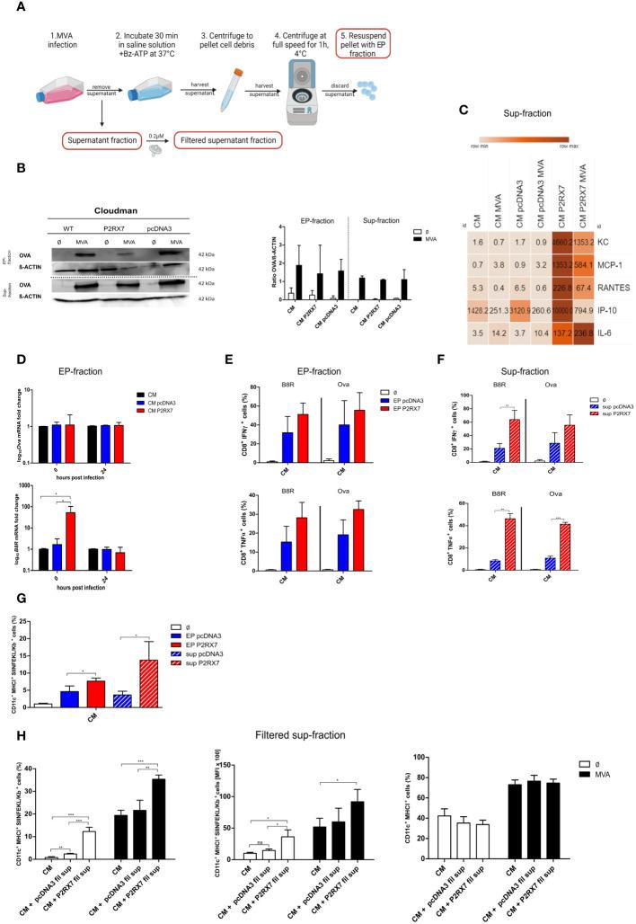
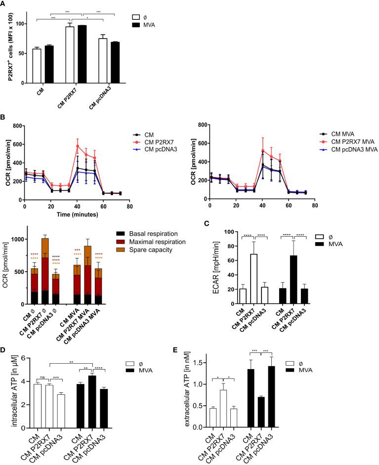
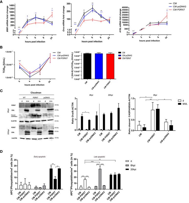
We demonstrate that presence of an active P2RX7 in major histocompatibility complex (MHC) class I (MHCI) mismatched feeder cells significantly enhanced MVA-mediated antigen cross-presentation. This was partly regulated by P2RX7-specific processes, such as the increased availability of extracellular particles as well as the altered cellular energy metabolism by mitochondria in the feeder cells. Furthermore, functional P2RX7 in feeder cells resulted in a delayed but also prolonged antigen expression after infection.

DISCUSSION

We conclude that a combination of the above mentioned P2RX7-depending processes leads to significantly increased T cell activation via cross- presentation of MVA-derived antigens. To this day, P2RX7 has been mostly investigated in regards to neuroinflammatory diseases and cancer progression. However, we report for the first time the crucial role of P2RX7 for antigen- specific T cell immunity in a viral infection model.

摘要

简介

改良安卡拉牛痘病毒(MVA)是一种安全的疫苗载体,可诱导持久而有效的免疫反应。如果树突状细胞直接和交叉呈递病毒或重组抗原,MVA 介导的 CD8+T 细胞反应会被最佳诱导。

方法

为了提高适应性免疫反应,我们研究了嘌呤能受体 P2X7(P2RX7)在 MVA 感染的饲养细胞中的作用,作为非感染树突状细胞交叉呈递的调节剂。受感染的饲养细胞作为抗原的来源,并提供有助于吸引树突状细胞摄取抗原并授权这些细胞进行交叉呈递的信号。

结果

我们证明,主要组织相容性复合物(MHC)I 类(MHCI)不匹配的饲养细胞中存在活跃的 P2RX7,可显著增强 MVA 介导的抗原交叉呈递。这部分受 P2RX7 特异性过程的调节,例如细胞外颗粒的可用性增加以及饲养细胞中线粒体改变的细胞能量代谢。此外,饲养细胞中功能性 P2RX7 导致感染后抗原表达延迟但也延长。

讨论

我们得出结论,上述依赖 P2RX7 的过程的组合导致通过 MVA 衍生抗原的交叉呈递显著增加 T 细胞激活。迄今为止,P2RX7 主要在神经炎症性疾病和癌症进展方面进行了研究。然而,我们首次报告了 P2RX7 在病毒感染模型中对抗原特异性 T 细胞免疫的关键作用。

https://cdn.ncbi.nlm.nih.gov/pmc/blobs/136b/11070468/c45e1a03fe0d/fimmu-15-1360140-g001.jpg

文献AI研究员

20分钟写一篇综述,助力文献阅读效率提升50倍。

立即体验

用中文搜PubMed

大模型驱动的PubMed中文搜索引擎

马上搜索

文档翻译

学术文献翻译模型,支持多种主流文档格式。

立即体验