Suppr超能文献

神经元损伤相关分子模式通过星形胶质细胞 RIPK3 信号加重神经退行性病变。

Neuronal DAMPs exacerbate neurodegeneration via astrocytic RIPK3 signaling.

机构信息

Department of Cell Biology and Neuroscience.

W. M. Keck Center for Collaborative Neuroscience, and.

出版信息

JCI Insight. 2024 May 7;9(11):e177002. doi: 10.1172/jci.insight.177002.

Abstract

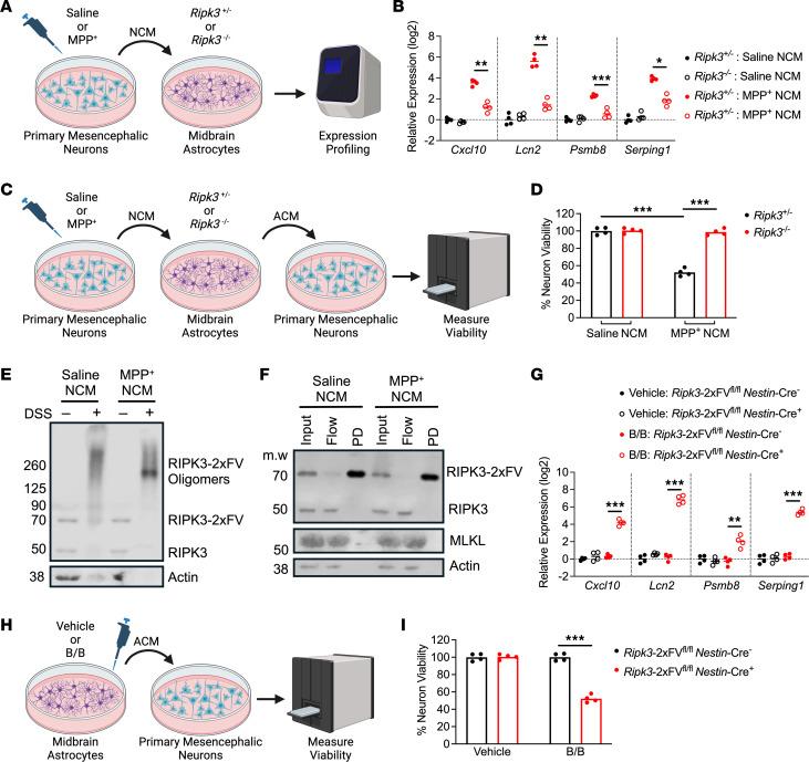
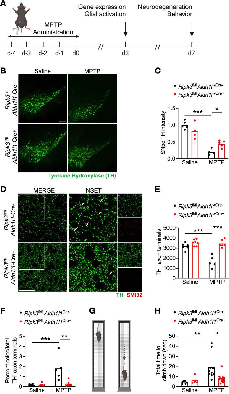
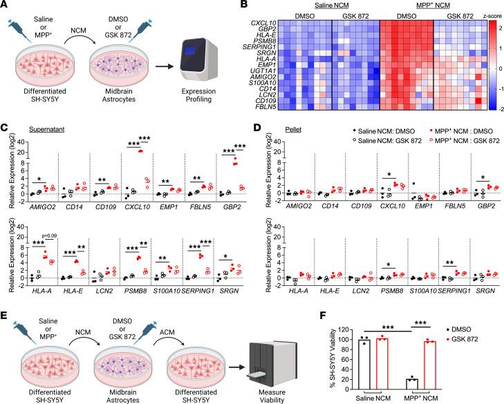
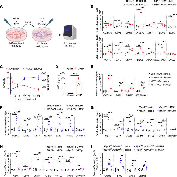
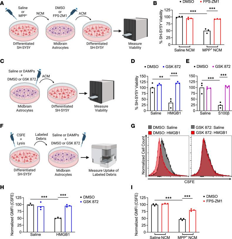
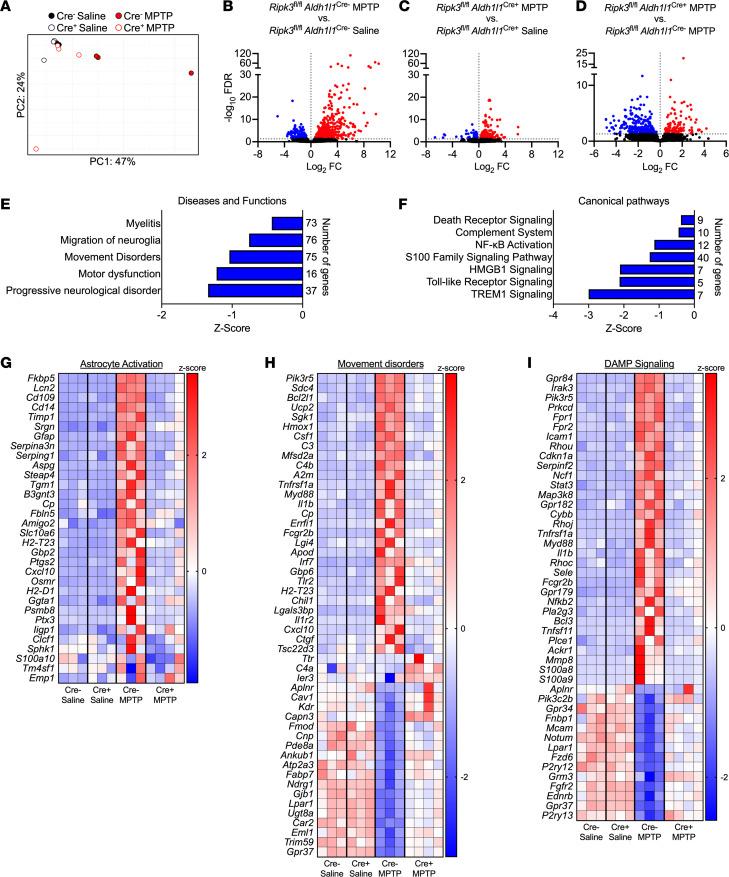
Astrocyte activation is a common feature of neurodegenerative diseases. However, the ways in which dying neurons influence the activity of astrocytes is poorly understood. Receptor interacting protein kinase-3 (RIPK3) signaling has recently been described as a key regulator of neuroinflammation, but whether this kinase mediates astrocytic responsiveness to neuronal death has not yet been studied. Here, we used the 1-methyl-4-phenyl-1, 2, 3, 6-tetrahydropyridine model of Parkinson's disease to show that activation of astrocytic RIPK3 drives dopaminergic cell death and axon damage. Transcriptomic profiling revealed that astrocytic RIPK3 promoted gene expression associated with neuroinflammation and movement disorders, and this coincided with significant engagement of damage-associated molecular pattern signaling. In mechanistic experiments, we showed that factors released from dying neurons signaled through receptor for advanced glycation endproducts to induce astrocytic RIPK3 signaling, which conferred inflammatory and neurotoxic functional activity. These findings highlight a mechanism of neuron-glia crosstalk in which neuronal death perpetuates further neurodegeneration by engaging inflammatory astrocyte activation via RIPK3.

摘要

星形胶质细胞的激活是神经退行性疾病的一个共同特征。然而,死亡神经元影响星形胶质细胞活性的方式还知之甚少。受体相互作用蛋白激酶 3(RIPK3)信号转导最近被描述为神经炎症的关键调节因子,但这种激酶是否介导星形胶质细胞对神经元死亡的反应尚未得到研究。在这里,我们使用 1-甲基-4-苯基-1,2,3,6-四氢吡啶帕金森病模型表明,星形胶质细胞 RIPK3 的激活驱动多巴胺能神经元死亡和轴突损伤。转录组谱分析显示,星形胶质细胞 RIPK3 促进了与神经炎症和运动障碍相关的基因表达,这与损伤相关分子模式信号的显著参与相一致。在机制实验中,我们表明,来自死亡神经元的因子通过晚期糖基化终产物受体信号转导诱导星形胶质细胞 RIPK3 信号转导,从而赋予炎症和神经毒性功能活性。这些发现强调了一种神经元-胶质细胞相互作用的机制,即通过 RIPK3 激活炎症星形胶质细胞,神经元死亡会持续引发进一步的神经退行性变。

https://cdn.ncbi.nlm.nih.gov/pmc/blobs/220c/11382884/f0867e38f295/jciinsight-9-177002-g076.jpg

文献AI研究员

20分钟写一篇综述,助力文献阅读效率提升50倍。

立即体验

用中文搜PubMed

大模型驱动的PubMed中文搜索引擎

马上搜索

文档翻译

学术文献翻译模型,支持多种主流文档格式。

立即体验