Suppr超能文献

BAP1缺陷会使肿瘤免疫微环境发生炎症反应,是恶性胸膜间皮瘤免疫治疗反应的候选生物标志物。

BAP1 Deficiency Inflames the Tumor Immune Microenvironment and Is a Candidate Biomarker for Immunotherapy Response in Malignant Pleural Mesothelioma.

作者信息

Xu Duo, Gao Yanyun, Yang Haitang, Spils Marc, Marti Thomas M, Losmanová Tereza, Su Min, Wang Wenxiang, Zhou Qinghua, Dorn Patrick, Shu Yongqian, Peng Ren-Wang

机构信息

Department of Oncology, The First Affiliated Hospital of Nanjing Medical University, Nanjing, People's Republic of China.

Lung Cancer Center, West China Hospital, Sichuan University, Chengdu, People's Republic of China.

出版信息

JTO Clin Res Rep. 2024 Mar 29;5(5):100672. doi: 10.1016/j.jtocrr.2024.100672. eCollection 2024 May.

Abstract

INTRODUCTION

Malignant pleural mesothelioma (MPM) is a rare and universally lethal malignancy with limited treatment options. Immunotherapy with immune checkpoint inhibitors (ICIs) has recently been approved for unresectable MPM, but response to ICIs is heterogeneous, and reliable biomarkers for prospective selection of appropriate subpopulations likely to benefit from ICIs remain elusive.

METHODS

We performed multiscale integrative analyses of published primary tumor data set from The Cancer Genome Atlas (TCGA) and the French cohort E-MTAB-1719 to unravel the tumor immune microenvironment of MPM deficient in , one of the most frequently mutated tumor suppressor genes (TSGs) in the disease. The molecular profiling results were validated in independent cohorts of patients with MPM using immunohistochemistry and multiplex immunohistochemistry.

RESULTS

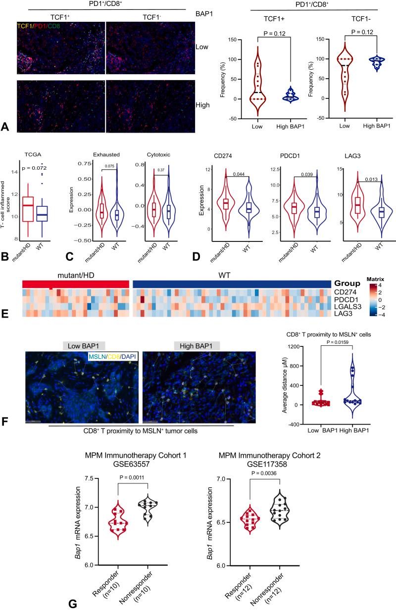
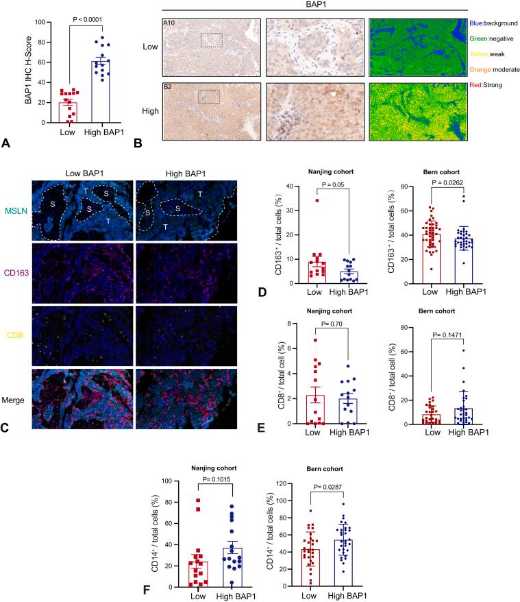
We revealed that deficiency enriches immune-associated pathways in MPM, leading to increased mRNA signatures of interferon alfa/gamma response, activating dendritic cells, immune checkpoint receptors, and T-cell inflammation. This finding was confirmed in independent patient cohorts, where MPM tumors with low BAP1 levels are associated with an inflammatory tumor immune microenvironment characterized by increased exhausted precursor T-cells and macrophages but decreased myeloid-derived suppressor cells (MDSCs). In addition, BAP1 MPM cells are in close proximity to T cells and therefore can potentially be targeted with ICIs. Finally, we revealed that -proficient MPM is associated with a hyperactive mitogen-activated protein kinase (MAPK) pathway and may benefit from treatment with MEK inhibitors (MEKis).

CONCLUSION

Our results suggest that BAP1 plays an immunomodulatory role in MPM and that -deficient MPM may benefit from immunotherapy, which merits further clinical investigation.

摘要

引言

恶性胸膜间皮瘤(MPM)是一种罕见且普遍致命的恶性肿瘤,治疗选择有限。免疫检查点抑制剂(ICI)免疫疗法最近已被批准用于不可切除的MPM,但对ICI的反应具有异质性,用于前瞻性选择可能从ICI中获益的合适亚群的可靠生物标志物仍然难以捉摸。

方法

我们对来自癌症基因组图谱(TCGA)的已发表原发性肿瘤数据集和法国队列E-MTAB-1719进行了多尺度综合分析,以揭示该疾病中最常发生突变的肿瘤抑制基因(TSG)之一BAP1缺陷的MPM的肿瘤免疫微环境。分子谱分析结果在MPM患者的独立队列中使用免疫组织化学和多重免疫组织化学进行了验证。

结果

我们发现BAP1缺陷在MPM中丰富了免疫相关途径,导致干扰素α/γ反应、激活树突状细胞、免疫检查点受体和T细胞炎症的mRNA特征增加。这一发现在独立的患者队列中得到了证实,其中BAP1水平低的MPM肿瘤与以耗竭的前体T细胞和巨噬细胞增加但骨髓来源的抑制细胞(MDSC)减少为特征的炎性肿瘤免疫微环境相关。此外,BAP1缺陷的MPM细胞与T细胞紧密相邻,因此可能对ICI敏感。最后,我们发现BAP1功能正常的MPM与有丝分裂原激活蛋白激酶(MAPK)途径的过度激活有关,可能从MEK抑制剂(MEKi)治疗中获益。

结论

我们的结果表明BAP1在MPM中发挥免疫调节作用,BAP1缺陷的MPM可能从免疫治疗中获益,这值得进一步的临床研究。

https://cdn.ncbi.nlm.nih.gov/pmc/blobs/fb66/11070913/e38049bd7519/gr1.jpg

文献AI研究员

20分钟写一篇综述,助力文献阅读效率提升50倍。

立即体验

用中文搜PubMed

大模型驱动的PubMed中文搜索引擎

马上搜索

文档翻译

学术文献翻译模型,支持多种主流文档格式。

立即体验