Institute of New Frontier Research Team, Hallym University College of Medicine, Chuncheon, Republic of Korea.
Department of Internal Medicine, School of Medicine, Kangwon National University, Kangwon National University Hospital, Chuncheon, Republic of Korea.
Respir Res. 2024 May 8;25(1):198. doi: 10.1186/s12931-024-02829-8.
The association between tuberculous fibrosis and lung cancer development has been reported by some epidemiological and experimental studies; however, its underlying mechanisms remain unclear, and the role of macrophage (MФ) polarization in cancer progression is unknown. The aim of the present study was to investigate the role of M2 Arg-1 MФ in tuberculous pleurisy-assisted tumorigenicity in vitro and in vivo.
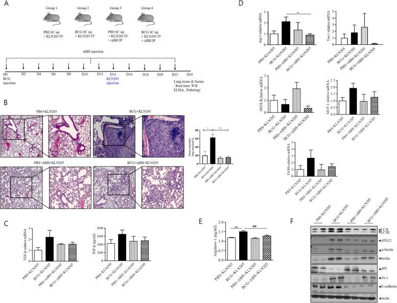
The interactions between tuberculous pleural effusion (TPE)-induced M2 Arg-1 MФ and A549 lung cancer cells were evaluated. A murine model injected with cancer cells 2 weeks after Mycobacterium bovis bacillus Calmette-Guérin pleural infection was used to validate the involvement of tuberculous fibrosis to tumor invasion.
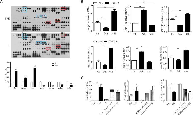
Increased CXCL9 and CXCL10 levels of TPE induced M2 Arg-1 MФ polarization of murine bone marrow-derived MФ. TPE-induced M2 Arg-1 MФ polarization facilitated lung cancer proliferation via autophagy signaling and E-cadherin signaling in vitro. An inhibitor of arginase-1 targeting M2 Arg-1 MФ both in vitro and in vivo significantly reduced tuberculous fibrosis-induced metastatic potential of lung cancer and decreased autophagy signaling and E-cadherin expression.
Tuberculous pleural fibrosis induces M2 Arg-1 polarization, and M2 Arg-1 MФ contribute to lung cancer metastasis via autophagy and E-cadherin signaling. Therefore, M2 Arg-1 tumor associated MФ may be a novel therapeutic target for tuberculous fibrosis-induced lung cancer progression.
一些流行病学和实验研究报道了结核性纤维化与肺癌发展之间的关联;然而,其潜在机制尚不清楚,并且巨噬细胞(MФ)极化在癌症进展中的作用也未知。本研究旨在探讨结核性胸膜炎辅助肿瘤发生中 M2 Arg-1 MФ的作用。
评估结核性胸腔积液(TPE)诱导的 M2 Arg-1 MФ与 A549 肺癌细胞之间的相互作用。使用在感染牛分枝杆菌卡介苗 2 周后注射癌细胞的小鼠模型来验证结核性纤维化对肿瘤侵袭的参与。
TPE 增加的 CXCL9 和 CXCL10 水平诱导了小鼠骨髓来源的 MФ 的 M2 Arg-1 MФ极化。TPE 诱导的 M2 Arg-1 MФ极化通过自噬信号和体外 E-钙粘蛋白信号促进了肺癌的增殖。体外和体内的 M2 Arg-1 MФ 靶向抑制剂 Arg-1 显著降低了结核性纤维化诱导的肺癌转移潜力,并降低了自噬信号和 E-钙粘蛋白的表达。
结核性胸膜纤维化诱导 M2 Arg-1 极化,M2 Arg-1 MФ 通过自噬和 E-钙粘蛋白信号促进肺癌转移。因此,M2 Arg-1 肿瘤相关 MФ 可能是结核性纤维化诱导的肺癌进展的新治疗靶点。