Suppr超能文献

通过 AAV 介导的感觉神经元特异性抑制多种致痛性钠离子通道实现外周靶向镇痛。

Peripherally targeted analgesia via AAV-mediated sensory neuron-specific inhibition of multiple pronociceptive sodium channels.

机构信息

Department of Anesthesiology, Medical College of Wisconsin, Milwaukee, Wisconsin, USA.

Department of Physiology, Medical College of Georgia, Augusta University, Augusta, Georgia, USA.

出版信息

J Clin Invest. 2024 May 9;134(13):e170813. doi: 10.1172/JCI170813.

Abstract

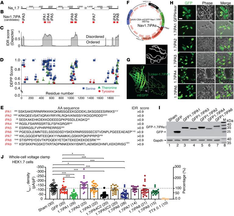
This study reports that targeting intrinsically disordered regions of the voltage-gated sodium channel 1.7 (NaV1.7) protein facilitates discovery of sodium channel inhibitory peptide aptamers (NaViPA) for adeno-associated virus-mediated (AAV-mediated), sensory neuron-specific analgesia. A multipronged inhibition of INa1.7, INa1.6, INa1.3, and INa1.1 - but not INa1.5 and INa1.8 - was found for a prototype and named NaViPA1, which was derived from the NaV1.7 intracellular loop 1, and is conserved among the TTXs NaV subtypes. NaViPA1 expression in primary sensory neurons (PSNs) of dorsal root ganglia (DRG) produced significant inhibition of TTXs INa but not TTXr INa. DRG injection of AAV6-encoded NaViPA1 significantly attenuated evoked and spontaneous pain behaviors in both male and female rats with neuropathic pain induced by tibial nerve injury (TNI). Whole-cell current clamp of the PSNs showed that NaViPA1 expression normalized PSN excitability in TNI rats, suggesting that NaViPA1 attenuated pain by reversal of injury-induced neuronal hypersensitivity. IHC revealed efficient NaViPA1 expression restricted in PSNs and their central and peripheral terminals, indicating PSN-restricted AAV biodistribution. Inhibition of sodium channels by NaViPA1 was replicated in the human iPSC-derived sensory neurons. These results summate that NaViPA1 is a promising analgesic lead that, combined with AAV-mediated PSN-specific block of multiple TTXs NaVs, has potential as a peripheral nerve-restricted analgesic therapeutic.

摘要

本研究报告称,靶向电压门控钠离子通道 1.7(NaV1.7)蛋白的无规则区域有助于发现用于腺相关病毒(AAV)介导、感觉神经元特异性镇痛的钠离子通道抑制肽适体(NaViPA)。研究发现,一种原型的多效抑制 INa1.7、INa1.6、INa1.3 和 INa1.1-但不抑制 INa1.5 和 INa1.8-的 NaViPA1,其源自 NaV1.7 细胞内环 1,并且在 TTXs NaV 亚型中保守。NaViPA1 在背根神经节(DRG)初级感觉神经元(PSN)中的表达对 TTXs INa 产生显著抑制,但对 TTXr INa 无抑制作用。DRG 注射 AAV6 编码的 NaViPA1 显著减轻了由胫骨神经损伤(TNI)引起的神经性疼痛的雄性和雌性大鼠的诱发和自发疼痛行为。PSN 的全细胞膜片钳记录显示,NaViPA1 的表达使 TNI 大鼠的 PSN 兴奋性正常化,表明 NaViPA1 通过逆转损伤诱导的神经元超敏性来减轻疼痛。免疫组织化学显示,NaViPA1 的表达在 TNI 大鼠中有效局限于 PSN 及其中枢和外周末端,表明 PSN 限制的 AAV 生物分布。NaViPA1 对钠离子通道的抑制作用在人 iPSC 衍生的感觉神经元中得到了复制。这些结果表明,NaViPA1 是一种很有前途的镇痛先导化合物,与 AAV 介导的多种 TTXs NaV 的 PSN 特异性阻断相结合,具有作为外周神经限制的镇痛治疗的潜力。

https://cdn.ncbi.nlm.nih.gov/pmc/blobs/5f18/11213509/ccd21de8a0cd/jci-134-170813-g146.jpg

文献AI研究员

20分钟写一篇综述,助力文献阅读效率提升50倍。

立即体验

用中文搜PubMed

大模型驱动的PubMed中文搜索引擎

马上搜索

文档翻译

学术文献翻译模型,支持多种主流文档格式。

立即体验