Suppr超能文献

香烟烟雾提取物处理的小鼠气道上皮细胞来源的外泌体长链非编码RNA MEG3通过甲基化上调TREM-1促进慢性阻塞性肺疾病中M1巨噬细胞极化和焦亡

Cigarette Smoke Extract-Treated Mouse Airway Epithelial Cells-Derived Exosomal LncRNA MEG3 Promotes M1 Macrophage Polarization and Pyroptosis in Chronic Obstructive Pulmonary Disease by Upregulating TREM-1 via mA Methylation.

作者信息

Wang Lijing, Yu Qiao, Xiao Jian, Chen Qiong, Fang Min, Zhao Hongjun

机构信息

Department of Geriatrics, National Clinical Research Center for Geriatric Disorders, Xiangya Hospital, Central South University, Changsha 410008, China.

Hunan Provincial Key Laboratory of the Research and Development of Novel Pharmaceutical Preparations, the "Double-First Class" Application Characteristic Discipline of Hunan Province (Pharmaceutical Science), Changsha Medical University, Changsha 410219, China.

出版信息

Immune Netw. 2024 Jan 19;24(2):e3. doi: 10.4110/in.2024.24.e3. eCollection 2024 Apr.

Abstract

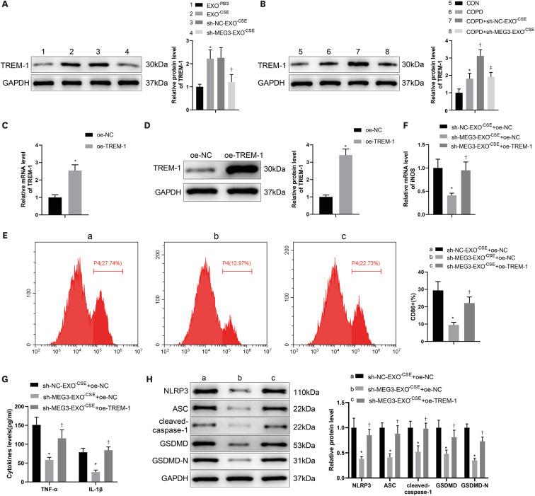
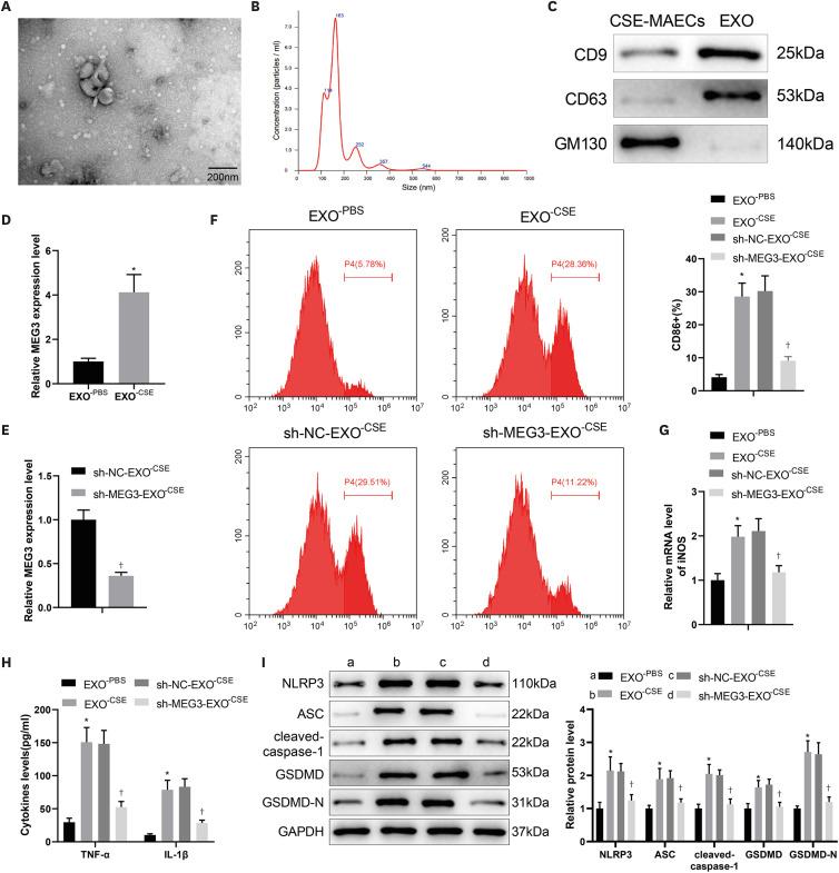
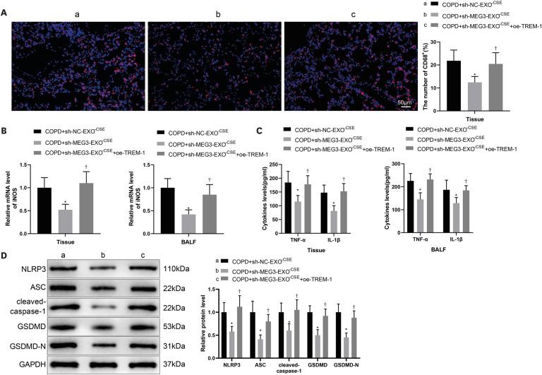
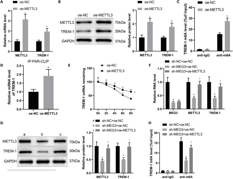
Cigarette smoke extract (CSE)-treated mouse airway epithelial cells (MAECs)-derived exosomes accelerate the progression of chronic obstructive pulmonary disease (COPD) by upregulating triggering receptor expressed on myeloid cells 1 (TREM-1); however, the specific mechanism remains unclear. We aimed to explore the potential mechanisms of CSE-treated MAECs-derived exosomes on M1 macrophage polarization and pyroptosis in COPD. , exosomes were extracted from CSE-treated MAECs, followed by co-culture with macrophages. , mice exposed to cigarette smoke (CS) to induce COPD, followed by injection or/and intranasal instillation with oe-TREM-1 lentivirus. Lung function and pathological changes were evaluated. CD68 cell number and the levels of iNOS, TNF-α, IL-1β (M1 macrophage marker), and pyroptosis-related proteins (NOD-like receptor family pyrin domain containing 3, apoptosis-associated speck-like protein containing a caspase-1 recruitment domain, caspase-1, cleaved-caspase-1, gasdermin D [GSDMD], and GSDMD-N) were examined. The expression of maternally expressed gene 3 (MEG3), spleen focus forming virus proviral integration oncogene (SPI1), methyltransferase 3 (METTL3), and TREM-1 was detected and the binding relationships among them were verified. MEG3 increased N6-methyladenosine methylation of TREM-1 by recruiting SPI1 to activate METTL3. Overexpression of TREM-1 or METTL3 negated the alleviative effects of MEG3 inhibition on M1 polarization and pyroptosis. In mice exposed to CS, EXO further aggravated lung injury, M1 polarization, and pyroptosis, which were reversed by MEG3 inhibition. TREM-1 overexpression negated the palliative effects of MEG3 inhibition on COPD mouse lung injury. Collectively, CSE-treated MAECs-derived exosomal long non-coding RNA MEG3 may expedite M1 macrophage polarization and pyroptosis in COPD via the SPI1/METTL3/TREM-1 axis.

摘要

香烟烟雾提取物(CSE)处理的小鼠气道上皮细胞(MAECs)衍生的外泌体通过上调髓样细胞表达的触发受体1(TREM-1)来加速慢性阻塞性肺疾病(COPD)的进展;然而,具体机制仍不清楚。我们旨在探讨CSE处理的MAECs衍生的外泌体对COPD中M1巨噬细胞极化和焦亡的潜在机制。首先,从CSE处理的MAECs中提取外泌体,然后与巨噬细胞共培养。其次,将小鼠暴露于香烟烟雾(CS)中以诱导COPD,随后注射或/和鼻内滴注oe-TREM-1慢病毒。评估肺功能和病理变化。检测CD68细胞数量以及诱导型一氧化氮合酶(iNOS)、肿瘤坏死因子-α(TNF-α)、白细胞介素-1β(IL-1β,M1巨噬细胞标志物)和焦亡相关蛋白(含NOD样受体家族吡咯结构域3、含半胱天冬酶-1募集结构域的凋亡相关斑点样蛋白、半胱天冬酶-1、裂解的半胱天冬酶-1、gasdermin D [GSDMD]和GSDMD-N)的水平。检测母源表达基因3(MEG3)、脾集落形成病毒前病毒整合癌基因(SPI1)、甲基转移酶3(METTL3)和TREM-1的表达,并验证它们之间的结合关系。MEG3通过招募SPI1激活METTL3来增加TREM-1的N6-甲基腺苷甲基化。TREM-1或METTL3的过表达消除了MEG3抑制对M1极化和焦亡的缓解作用。在暴露于CS的小鼠中,外泌体进一步加重了肺损伤、M1极化和焦亡,而MEG3抑制可逆转这些作用。TREM-1过表达消除了MEG3抑制对COPD小鼠肺损伤的缓解作用。总体而言,CSE处理的MAECs衍生的外泌体长链非编码RNA MEG3可能通过SPI1/METTL3/TREM-1轴加速COPD中M1巨噬细胞极化和焦亡。

https://cdn.ncbi.nlm.nih.gov/pmc/blobs/988e/11076299/1f60a2008f71/in-24-e3-g001.jpg

文献AI研究员

20分钟写一篇综述,助力文献阅读效率提升50倍。

立即体验

用中文搜PubMed

大模型驱动的PubMed中文搜索引擎

马上搜索

文档翻译

学术文献翻译模型,支持多种主流文档格式。

立即体验