Suppr超能文献

一种传统的韩国发酵食品,尽管其盐含量高,但通过调节SD大鼠的肾素-血管紧张素-醛固酮系统发挥抗高血压作用。

A traditional Korean fermented food, exerts anti-hypertensive effects, regardless of its high salt content by regulating renin-angiotensin-aldosterone system in SD rats.

作者信息

Park Jung Eun, Han Anna, Mun Eun-Gyung, Cha Youn-Soo

机构信息

Department of Food Science and Human Nutrition, Jeonbuk National University, Jeonju-si, Jeollabuk-do, 54896, Republic of Korea.

K-Food Research Center, Jeonbuk National University, Jeonju-si, Jeollabuk-do, 54896, Republic of Korea.

出版信息

Heliyon. 2024 Apr 28;10(9):e30451. doi: 10.1016/j.heliyon.2024.e30451. eCollection 2024 May 15.

Abstract

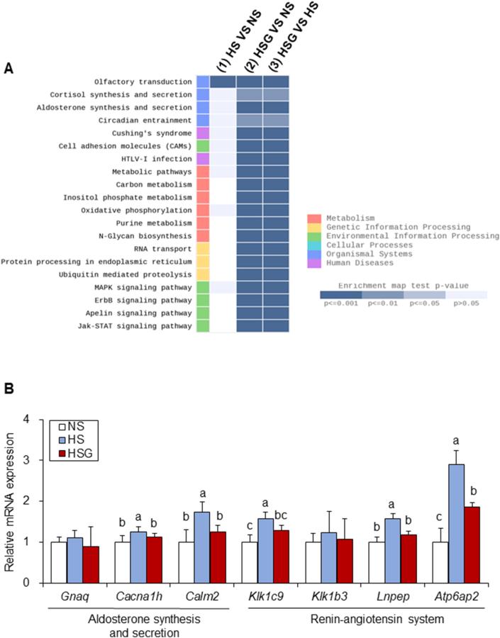
The current study aimed to investigate the distinct outcomes of table salt and salt in on blood pressure (BP). Animals were divided into 3 groups, including normal diet (NS, 0.5 % NaCl), high-salt diet (HS, normal diet with 8 % NaCl), or high-salt diet (HSG, normal diet with containing 8 % NaCl). Compared to the NS groups, the HS group showed significantly increased systolic blood pressure (SBP), while the HSG group did not elevate SBP. The HS group had lower serum angiotensin II and aldosterone levels than the NS group, while the HSG group showed higher levels of those parameters than the HS group. The renal mRNA expression related to the renin-angiotensin-aldosterone system (RAAS) was significantly higher in the HS group than the NS group, while the HSG group had markedly lower expression of those markers. The urinary and fecal Na/K proportion was higher in both HS and HSG groups relative to the NS group, but the HSG group showed a decreased Na/K ratio in urine and feces compared to the HS group. Moreover, the HS group had a significantly upregulated mRNA level of Na/HCO co-transporter (Slc4a4) in the kidney than the NS group, whereas the HSG group showed downregulated mRNA expression of Slc4a4 compared to the HS group. This study demonstrates that has anti-hypertensive effects regardless of its high salt content and provide the evidence regarding the distinct impacts between salt in and the table salt.

摘要

本研究旨在探讨盐卤和食盐对血压(BP)的不同影响。动物被分为3组,包括正常饮食组(NS,0.5%氯化钠)、高盐饮食组(HS,含8%氯化钠的正常饮食)或高盐卤饮食组(HSG,含8%氯化钠的正常饮食)。与NS组相比,HS组收缩压(SBP)显著升高,而HSG组SBP未升高。HS组血清血管紧张素II和醛固酮水平低于NS组,而HSG组这些参数水平高于HS组。与肾素-血管紧张素-醛固酮系统(RAAS)相关的肾mRNA表达在HS组显著高于NS组,而HSG组这些标志物的表达明显较低。HS组和HSG组尿和粪便中钠/钾比例均高于NS组,但HSG组尿和粪便中钠/钾比值低于HS组。此外,HS组肾脏中钠/碳酸氢根共转运体(Slc4a4)的mRNA水平显著高于NS组,而HSG组与HS组相比Slc4a4的mRNA表达下调。本研究表明,盐卤无论其高盐含量均具有抗高血压作用,并提供了关于盐卤中的盐与食盐之间不同影响的证据。

https://cdn.ncbi.nlm.nih.gov/pmc/blobs/3d58/11079108/4447d55cf38f/gr1.jpg

文献AI研究员

20分钟写一篇综述,助力文献阅读效率提升50倍。

立即体验

用中文搜PubMed

大模型驱动的PubMed中文搜索引擎

马上搜索

文档翻译

学术文献翻译模型,支持多种主流文档格式。

立即体验