Suppr超能文献

鉴定维生素 D 相关特征可预测肝细胞癌的临床结局和免疫治疗反应。

Identification of vitamin D-related signature for predicting the clinical outcome and immunotherapy response in hepatocellular carcinoma.

机构信息

Department of Physical Examination, the First Affiliated Hospital of Jinzhou Medical University, Jinzhou, Liaoning, China.

Department of Physical Examination, Jinzhou Medical University, Jinzhou, Liaoning, China.

出版信息

Medicine (Baltimore). 2024 May 10;103(19):e37998. doi: 10.1097/MD.0000000000037998.

Abstract

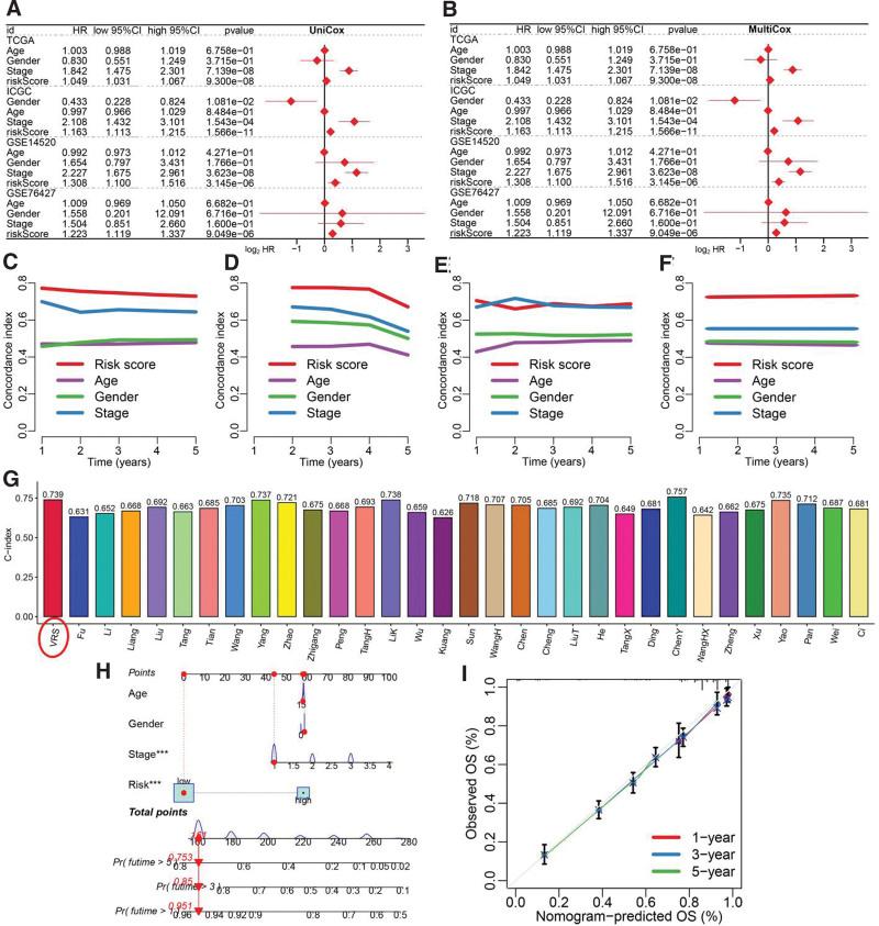
Hepatocellular carcinoma (HCC) is one of the most common cancers globally, seriously endangering people health. Vitamin D was significantly associated with tumor progression and patients' prognosis. Integrative 10 machine learning algorithms were used to develop a Vitamin D-related signature (VRS) with one training cohort and 3 testing cohorts. The performance of VRS in predicting the immunology response was verified using several predicting approaches. The optimal VRS was constructed by stepCox + superPC algorithm. VRS acted as a risk factor for HCC patients. HCC patients with high-risk score had a poor clinical outcome and the AUCs of 1-, 3-, and 5-year ROC were 0.786, 0.755, and 0.786, respectively. A higher level of CD8 + cytotoxic T cells and B cells was obtained in HCC patients with low-risk score. There is higher PD1&CTLA4 immunophenoscore and TMB score in low-risk score in HCC patients. Lower TIDE score and tumor escape score was found in HCC cases with low-risk score. The IC50 value of camptothecin, docetaxel, crizotinib, dasatinib, and erlotinib was lower in HCC cases with high-risk score. HCC patients with high-risk score had a higher score of cancer-related hallmarks, including angiogenesis, glycolysis, and NOTCH signaling. Our study proposed a novel VRS for HCC, which served as an indicator for predicting clinical outcome and immunotherapy responses in HCC.

摘要

肝细胞癌 (HCC) 是全球最常见的癌症之一,严重威胁着人们的健康。维生素 D 与肿瘤进展和患者预后显著相关。我们使用了 10 种整合机器学习算法,通过一个训练队列和 3 个测试队列,开发了一个与维生素 D 相关的特征 (VRS)。我们使用几种预测方法验证了 VRS 预测免疫反应的性能。最优的 VRS 由 stepCox + superPC 算法构建。VRS 是 HCC 患者的一个危险因素。高风险评分的 HCC 患者临床结局较差,1 年、3 年和 5 年 ROC 的 AUC 分别为 0.786、0.755 和 0.786。低风险评分的 HCC 患者中 CD8+细胞毒性 T 细胞和 B 细胞水平较高。低风险评分的 HCC 患者的 PD1&CTLA4 免疫表型评分和 TMB 评分较高。低风险评分的 HCC 病例中 TIDE 评分和肿瘤逃逸评分较低。卡培他滨、多西他赛、克唑替尼、达沙替尼和厄洛替尼的 IC50 值在高风险评分的 HCC 病例中较低。高风险评分的 HCC 患者具有更高的癌症相关特征评分,包括血管生成、糖酵解和 NOTCH 信号。我们的研究提出了一种新的 HCC VRS,可作为预测 HCC 患者临床结局和免疫治疗反应的指标。

https://cdn.ncbi.nlm.nih.gov/pmc/blobs/3e12/11081612/88a6c0def53a/medi-103-e37998-g001.jpg

文献AI研究员

20分钟写一篇综述,助力文献阅读效率提升50倍。

立即体验

用中文搜PubMed

大模型驱动的PubMed中文搜索引擎

马上搜索

文档翻译

学术文献翻译模型,支持多种主流文档格式。

立即体验