Suppr超能文献

细胞因子 CCL9 通过促进活性氧和金属蛋白酶介导致癌 KRAS 诱导的胰腺腺泡到导管化生。

Cytokine CCL9 Mediates Oncogenic KRAS-Induced Pancreatic Acinar-to-Ductal Metaplasia by Promoting Reactive Oxygen Species and Metalloproteinases.

机构信息

Center for Cancer Research and Therapeutic Development, Clark Atlanta University, Atlanta, GA 30314, USA.

Department of Biological Sciences, Clark Atlanta University, Atlanta, GA 30314, USA.

出版信息

Int J Mol Sci. 2024 Apr 26;25(9):4726. doi: 10.3390/ijms25094726.

Abstract

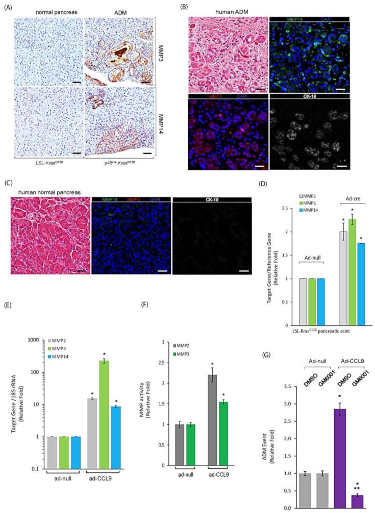
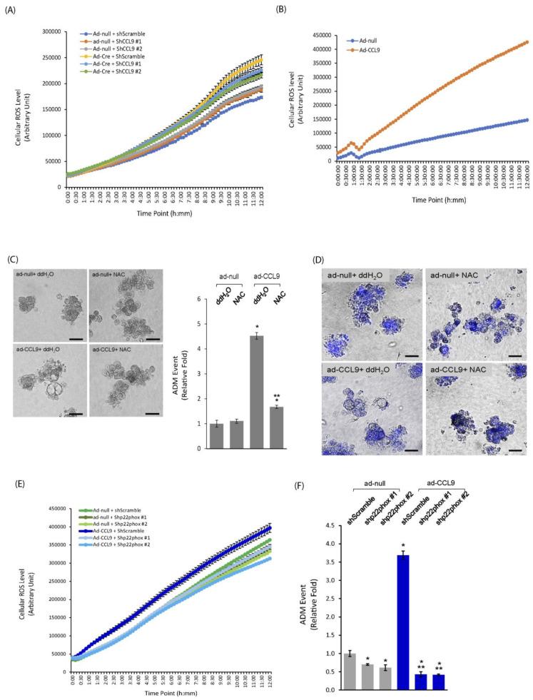
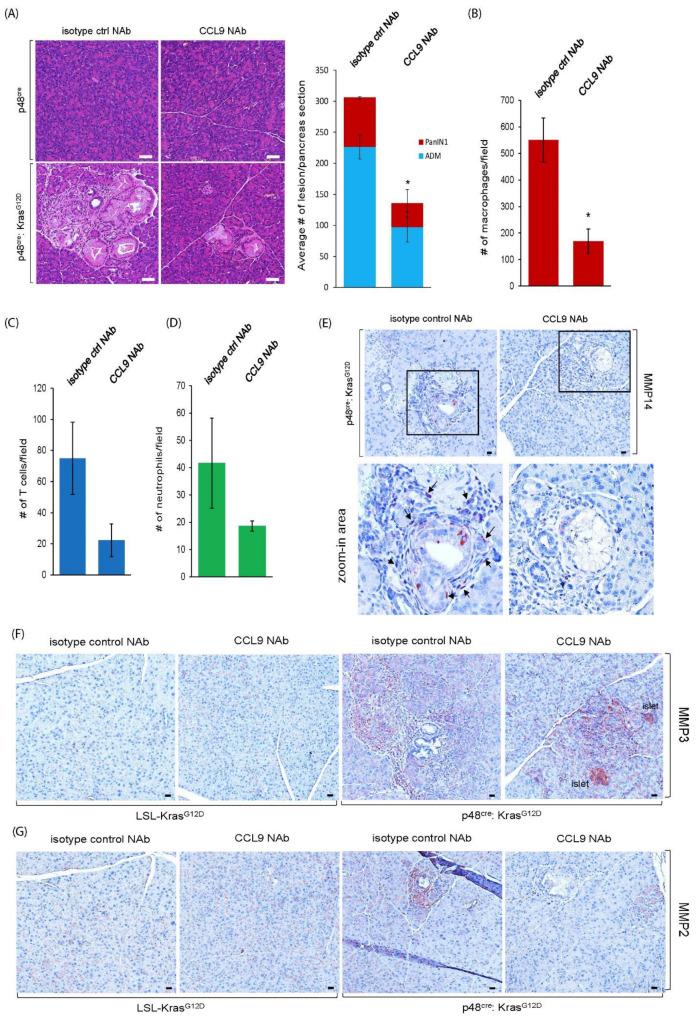
Pancreatic ductal adenocarcinoma (PDAC) can originate from acinar-to-ductal metaplasia (ADM). Pancreatic acini harboring oncogenic mutations are transdifferentiated to a duct-like phenotype that further progresses to become pancreatic intraepithelial neoplasia (PanIN) lesions, giving rise to PDAC. Although ADM formation is frequently observed in Kras transgenic mouse models of PDAC, the exact mechanisms of how oncogenic Kras regulates this process remain an enigma. Herein, we revealed a new downstream target of oncogenic Kras, cytokine CCL9, during ADM formation. Higher levels of CCL9 and its receptors, CCR1 and CCR3, were detected in ADM regions of the pancreas in p48:Kras mice and human PDAC patients. Knockdown of CCL9 in Kras-expressed pancreatic acini reduced Kras-induced ADM in a 3D organoid culture system. Moreover, exogenously added recombinant CCL9 and overexpression of CCL9 in primary pancreatic acini induced pancreatic ADM. We also showed that, functioning as a downstream target of Kras, CCL9 promoted pancreatic ADM through upregulation of the intracellular levels of reactive oxygen species (ROS) and metalloproteinases (MMPs), including MMP14, MMP3 and MMP2. Blockade of MMPs via its generic inhibitor GM6001 or knockdown of specific MMP such as MMP14 and MMP3 decreased CCL9-induced pancreatic ADM. In p48:Kras transgenic mice, blockade of CCL9 through its specific neutralizing antibody attenuated pancreatic ADM structures and PanIN lesion formation. Furthermore, it also diminished infiltrating macrophages and expression of MMP14, MMP3 and MMP2 in the ADM areas. Altogether, our results provide novel mechanistic insight into how oncogenic Kras enhances pancreatic ADM through its new downstream target molecule, CCL9, to initiate PDAC.

摘要

胰腺导管腺癌 (PDAC) 可起源于腺泡到导管的化生 (ADM)。携带致癌突变的胰腺腺泡被转分化为导管样表型,进一步进展为胰腺上皮内瘤变 (PanIN) 病变,导致 PDAC。尽管 ADM 形成在 PDAC 的 Kras 转基因小鼠模型中经常观察到,但致癌 Kras 如何调节这一过程的确切机制仍是一个谜。在此,我们在 ADM 形成过程中揭示了致癌 Kras 的一个新的下游靶标,细胞因子 CCL9。在 p48:Kras 小鼠和人类 PDAC 患者的胰腺 ADM 区域检测到更高水平的 CCL9 及其受体 CCR1 和 CCR3。在 Kras 表达的胰腺腺泡中敲低 CCL9 可减少 Kras 诱导的 3D 类器官培养系统中的 ADM。此外,外源性添加重组 CCL9 和在原代胰腺腺泡中过表达 CCL9 可诱导胰腺 ADM。我们还表明,作为 Kras 的下游靶标,CCL9 通过上调活性氧 (ROS) 和金属蛋白酶 (MMPs) 的细胞内水平,包括 MMP14、MMP3 和 MMP2,促进胰腺 ADM。通过其通用抑制剂 GM6001 阻断 MMP 或敲低特定 MMP(如 MMP14 和 MMP3)可减少 CCL9 诱导的胰腺 ADM。在 p48:Kras 转基因小鼠中,通过其特异性中和抗体阻断 CCL9 可减轻胰腺 ADM 结构和 PanIN 病变形成。此外,它还减少了 ADM 区域的浸润巨噬细胞和 MMP14、MMP3 和 MMP2 的表达。总之,我们的研究结果为致癌 Kras 通过其新的下游靶标分子 CCL9 增强胰腺 ADM 以启动 PDAC 提供了新的机制见解。

https://cdn.ncbi.nlm.nih.gov/pmc/blobs/1e4f/11083758/61f9542ab95d/ijms-25-04726-g001.jpg

文献AI研究员

20分钟写一篇综述,助力文献阅读效率提升50倍。

立即体验

用中文搜PubMed

大模型驱动的PubMed中文搜索引擎

马上搜索

文档翻译

学术文献翻译模型,支持多种主流文档格式。

立即体验